Регулирование отпуска теплоты в закрытых системах теплоснабжения

В водяных тепловых сетях принимают центральное качественное регулирование отпуска теплоты по нагрузке отопления или по совмещенной нагрузке отопления и горячего водоснабжения.

Если тепловая нагрузка на жилищно-коммунальные нужды составляет менее 65% от суммарной тепловой нагрузки, а также при отношении, регулирование отпуска теплоты принимают по нагрузке отопления. При этом в тепловой сети поддерживается отопительно-бытовой температурный график.

Построение графика центрального качественного регулирования отпуска теплоты по отопительной нагрузке основано на определении зависимости температуры сетевой воды в подающей и обратной магистралях от температуры наружного воздуха.

Для зависимых схем присоединения отопительных установок к тепловым сетям температуру воды в подающей и обратной т2 магистралях в течение отопительного периода, т.е. в диапазоне температур наружного воздуха +8 -10, рассчитывают по выражениям:


Задаваясь различными значениями tH в пределах от +8°С до ta, определяют Ti и х2 и строят отопительный график температур воды в тепловой сети (рис. 4.3).


При независимых схемах присоединения отопительных установок к тепловой сети температуру воды в подающей и обратной магистралях определяют по [7, форм. (4.43), (4.44)] или [9, форм. (IV.34), (IV.35)].

Так как по тепловым сетям одновременно подается теплота на отопление, вентиляцию и горячее водоснабжение, для удовлетворения тепловой нагрузки горячего водоснабжения необходимо внести коррективы в отопительный график температур воды. Температура нагреваемой воды на выходе из водоподогревателя горячего водоснабжения должна быть 60-65°С, поэтому минимальная температура сетевой воды в подающей магистрали принимается равной 70°С для закрытых систем теплоснабжения. Для этого отопительный график срезается на уровне 70°С, полученный график температур воды в тепловой сети называется отопительно-бытовым. Температура наружного воздуха, соответствую, щая точке излома графика, обозначается С Точка излома графика. его на две части с различными режимами регулирования: в диапазоне температур наружного воздуха от f- до t0 осуществляется центральное качественное регулирование отпуска теплоты, в диапазоне +8°С - ? местное регулирование.

В системах теплоснабжения с жилищно-коммунальной нагрузкой более 65% от суммарной тепловой нагрузки и отношении Q/,m/(?omax> 0,15 принимают центральное качественное регулирование отпуска теплоты по совмещенной нагрузке отопления и горячего водоснабжения.

Применение данного метода регулирования позволяет рассчитывать магистральные теплопроводы по суммарному расходу сетевой воды на отопление и вентиляцию, не учитывая расход воды на горячее водоснабжение. Для удовлетворения же нагрузки горячего водоснабжения температура воды в подающем теплопроводе принимается выше, чем по отопительному графику, и большинство потребителей системы отопления и горячего водоснабжения должны присоединяться к тепловой сети по принципу связанной подачи теплоты. При этом строительные конструкции зданий служат аккумуляторами теплоты, выравнивающими неравномерность суточного графика совмещенной тепловой нагрузки без установки специальных аккумуляторов.

Водоподогреватели горячего водоснабжения присоединяются к тепловым сетям в зависимости от отношения максимальной тепловой нагрузки горячего водоснабжения к расчетной отопительной нагрузке и типа регуляторов по следующим схемам:

• то же - с электронным регулятором расхода теплоты - по двухступенчатой смешанной схеме с ограничением максимального расхода воды на ввод;

• при остальных отношениях - по параллельной схеме.

При этом способе регулирования отпуска теплоты в тепловой сети поддерживается повышенный температурный график, который строится на основании отопительно-бытового температурного графика.

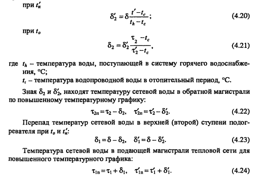
Расчет повышенного температурного графика заключается в определении перепада температур сетевой воды в подогревателях верхней ступеней при различных температурах наружного воздуха и балансовой нагрузке горячего водоснабжения.


Суммарный перепад температур сетевой воды в подогревателях верхней и нижней ступеней б в течение всего отопительного периода постоянен и определяется по [9, форм. (IV. 71)]


Задаваясь величиной недогрева водопроводной воды до температуры греющей воды в нижней ступени подогревателя 5-10°С, определяют температуру нагреваемой водопроводной воды после нижней (первой) ступени подогревателя t- при температуре наружного воздуха, соответствующей точке излома графика


Перепад температур сетевой воды в нижней ступени подогревателя б2, при различных температурах наружного воздуха определяют по выражениям: при г"


Определив значения температур воды в подающей и обратной магистралях тепловой сети, строят повышенный температурный график (рис. 4.4).


ПРИМЕР 4.4. Построить для закрытой системы теплоснабжения график центрального качественного регулирования отпуска теплоты по отопительной нагрузке (отопительно-бытовой температурный график). Расчетная температура наружного воздуха для проектирования отопления f0 = -25°C, воздуха в отапливаемых помещениях t,= 18°С, сетевой воды в подающей и обратной магистралях при 150°С, т2 = 70°С. Потребители присоединены к тепловой сети по зависимым схемам.

Решение. Температуру воды в подающей и обратной магистралях в течение отопительного периода, т.е. в диапазоне температур наружного воздуха +-8...-25°С определяем по формулам (4.14), (4.15). Температурный напор нагревательного прибора находят по формуле (4.16), принимая 95°С.



Расчетный перепад температур воды в местной системе отопления 0 = 95 - 70 = 25°С.

Задаваясь различными значениями fH, в пределах от +8°С до -25°С, определяем Xi и х2. Полученный результаты сводим в табл. 4.4.


По полученным значениям строим графики (рис. 4.3).

Для обеспечения требуемой температуры воды в системе горячего водоснабжения минимальную температуру сетевой воды в подающей магистрали тепловой сети принимаем равной 70°С Поэтому из точки, соответствующей 70°С на оси ординат, проводим горизонтальную прямую до пересечения с температурной кривой для подающей магистрали. Температура наружного воздуха, соответствующая точке излома графика, обозначается - и равна +2,5 °С.

Теплоснабжение и вентиляция. Курсовое и дипломное проектирование. /Под ред. проф. Б. М. Хрусталева - М.: Изд-во АСВ, 2005.

на главную