купить миндальные орехи на сайте https://orekhprom.shop/catalog/mindal/

Расчет воздухообмена в помещениях

Воздухообменом называется частичная или полная замена воздуха, содержащего вредности, чистым атмосферным воздухом. Расчет воздухообмена включает выбор схемы его организации, способа подачи и удаления воздуха, определение расхода приточного воздуха.

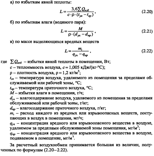
Воздухообмены разделяют по виду вредностей, для разбавления которых они предназначены: воздухообмен по избыткам явной теплоты, по избыткам влаги, по борьбе с вредными веществами. Расчетный воздухообмен должен обеспечить нормируемые параметры и чистоту воздуха в рабочей зоне помещения в теплый, холодный периоды года и при переходных условиях.

Расход приточного воздуха, м3/ч, в помещениях зданий, где отсутствуют местные отсосы, определяется для теплого, холодного периодов и переходных условий:


При расчете необходимо стремиться к минимальному значению воздухообмена, что приводит к снижению капитальных затрат на оборудование систем вентиляции (фильтры, калориферы, вентиляторы, воздуховоды, воздухораспределители), а также к уменьшению эксплуатационных затрат на тепловую и электрическую энергию для работы систем вентиляции. Это достигается при максимальной «рабочей разности температур», а значит при минимальном значении температуры приточного воздуха. Однако минимальная температура приточного воздуха должна быть проверена расчетом воздухораспределения на соответствие нормируемым параметрам воздуха в рабочей зоне помещения.

Температура уходящего воздуха в помещениях высотой более 4 м определяется


Температура приточного воздуха в теплый период принимаются равной расчетной температуре наружного воздуха для проектирования вентиляции.

Температура приточного воздуха для переходных условий с учетом нагрева его в вентиляторе и воздуховодах - расчетная температура наружного воздуха для переходных условий, f- = 8°С. В системах приточной вентиляции применяются в основном вентиляторы низкого давления, поэтому с достаточным для инженерных расчетов приближением, можно считать, что для переходных условий.

Опыт проектирования вентиляции общественных зданий показывает, что при температуре приточного воздуха tnp=9°C невозможно обеспечить нормируемые параметры воздуха в рабочей зоне помещения.

Ориентировочно (при выполнении курсового проекта) для помещений общественных зданий можно принимать температуру приточного воздуха для переходных условий.

В холодный период tnp для общественных зданий принимается как и для переходного периода.

Если в помещение поступает теплота и влага одновременно, расчет расхода воздуха L, м3/ч, подаваемого в помещение, производится с помощью I-d диаграммы.

После расчета воздухообмена необходимо провести анализ полученной производительности общеобменной системы приточной вентиляции в разные периоды года.

1. Открывание окон и проветривание помещения не допускается (чистые помещения, здание расположено в загрязненном районе) или окна отсутствуют.

В этом случае за расчетный воздухообмен принимается больший из полученных расчетом для холодного, теплого периодов года и переходных условий.

2. В помещении возможно проветривание в теплый период года.

За расчетный воздухообмен принимается больший из полученных расчетом для холодного периода года или переходных условий.

ПРИМЕР 2.9. Определить воздухообмен для разбавления избыточной явной теплоты, влаги и углекислого газа в зале заседаний на 50 мест, находящемся в административно-бытовом корпусе. Здание находится в г. Минске. Поступления избыточной теплоты, влаги и углекислого газа принять на основании примеров 2.3-2.8.

Параметры наружного воздуха для г. Минска (приведены в примере 2.1):

• теплый период 21,2°С; 47,2 кДж/кг;

• холодный период -24°С; 27,7 кДж/кг;

• переходные условия 8°С; 22,5 кДж/кг.

Параметры внутреннего воздуха для зала заседаний (определены в примере 2.2):

• теплый период: fe = 24,2°C и срв = 65%;

• холодный период и переходные условия: и = 18°С и срв = 60%.

Расчет воздухообмена проводим для теплого, холодного периодов и

переходных условий.

В соответствии с формулой (2.20) воздухообмен L, м3/ч, для разбавления избыточной теплоты:


Допустимая концентрация углекислого газа в помещениях с кратковременным пребыванием людей; концентрация углекислого газа в наружном воздухе крупных городов 0,91 г/м3.

Результаты расчета воздухообменов сводим в таблицу 2.14.

Анализ данной таблицы показывает, что наибольший воздухообмен получается для разбавления избыточной теплоты в теплый период года - 3860 м3/ч.

При наличии в помещении окон допустимо за расчетный воздухообмен принять наибольший воздухообмен для холодного периода и переходных условий L = 3470 м3/ч. В теплый период недостающее количество приточного воздуха можно подать за счет неорганизованного воздухообмена через открытые окна и фрамуги.


Расчет воздухообмена в помещении

Воздухообмен по нормативной кратности и удельному расходу

Для большинства помещений общественных зданий воздухообмен L, м3/ч; определяют по его нормативной кратности:



ПРИМЕР 2.10. Определить воздухообмен для помещений больницы кабинета врача, перевязочной, процедурного кабинета, палаты на 2 человека, кабинета теплолечения, кабинета физиотерапии, ванной комнаты, санузла на 2 унитаза

Воздухообмен для перечисленных помещений определяется на основании требований СНиП [7-9] по нормативной кратности воздухообмена (формула 2 26) и нормируемому удельному расходу на 1 чел , единицу оборудования (формула 2 27)

Результаты расчета сводим в табл 2 15


Теплоснабжение и вентиляция. Курсовое и дипломное проектирование. /Под ред. проф. Б. М. Хрусталева - М.: Изд-во АСВ, 2005.

на главную