Расчет воздухораспределения в помещении

Расчет воздухораспределения является одним из важнейших этапов при расчете и проектировании систем вентиляции, т к является критерием, определяющим качество выполненных проектных работ Назначение системы вентиляции в том, чтобы человек, находясь в помещении чувствовал себя комфортно, технологический процесс протекал при требуемых параметрах воздуха без нарушения качества выпускаемой продукции. Для этого необходимо, чтобы распределение воздуха в помещении было равномерным, не было застойных зон, а также параметры воздуха в рабочей зоне помещения соответствовали нормативным значениям

Санитарно-гигиеническая и экономическая эффективность системы вентиляции во многом зависит от распределения воздуха в помещении При грамотно выбранной схеме воздухообмена и конструкции воздухораспределителей можно подать воздух в помещение с минимальными затратами (при низкой температуре и большой скорости, что уменьшает расход воздуха, затраты на оборудование, тепловую и электрическую энергию), по при этом обеспечить требуемые комфортные условия в помещении

Воздухораспределитель - устройство, через которое воздух из приточного воздуховода поступает в помещение В настоящее время выпускаются различные воздухораспределители, удовлетворяющие любым техническим и эстетическим требованиям решетки, плафоны (анемостаты), перфорированные панели и воздуховоды, насадки с форсунками (вихревые) и др Существуют воздухораспределители для создания вытесняющей вентиляции в помещении Конструкции современных воздухораспределителей, благодаря высокой эжекционной способности, позволяют распределять воздух при больших значениях «рабочей разности температур» (te - tnp) и большой скорости и при этом обеспечивать требуемые параметры воздуха в рабочей зоне помещения Воздухораспределители изготавливаются из стали (с различными покрытиями), алюминия, полимерных материалов Некоторые виды воздухораспределителей представлены на рис 2 7


При выборе конструкции воздухораспределителей руководствуются расходом приточного воздуха; параметрами воздуха, которые необходимо поддерживать в рабочей зоне помещения; количеством воздухораспределителей.

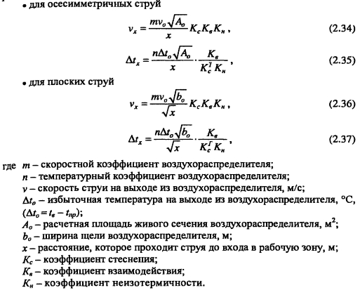
При принудительном истечении из воздухораспределителя образуется поток воздуха с расширенными границами, который называется приточной струей. В зависимости от режима течения струи бывают ламинарными и турбулентными. В вентиляционной практике в основном - турбулентные струи. По степени стеснения струи бывают свободными и стесненными. В зависимости от температуры приточного воздуха струи бывают изотермические (температура на выходе из воздухораспределителя равна температуре окружающего воздуха) и неизотермические (температура на выходе из воздухораспределителя отличается от температуры окружающего воздуха). В зависимости от геометрической формы отверстия воздухораспределителя струи подразделяются на осесимметричные (компактные, истекающие из круглых, квадратных и прямоугольных отверстий; веерные, неполные веерные, конические, закрученные) и плоские, истекающие из щелевых отверстий.





Методика определения коэффициентов неизотермичности, стеснения, взаимодействия изложена в справочнике [19] и пособии к СНиП [17].

Коэффициент неизотермичности для различных струй определяется в соответствии с [19], при горизонтальной подаче охлажденного воздуха настилающимися струями величина Кн принимается равной 1.

Коэффициент стеснения Кс для осесимметричных струй определяется из выражения:


В формулах (2.35) и (2.37) коэффициент К принимается равным не менее 0,85.


Для воздухораецределителей зарубежных фирм не приводятся значения тип (скоростного и температурного коэффициента) воздухораспределителя и формулы для расчета скорости и температуры, а даются номограммы для определения скорости vx и избыточной температуры Atx на оси струи для определенного типа воздухораспределителя, соответствие которым гарантируется заводом-изготовителем.

ПРИМЕР 2.12 Сделать расчет воздухораспределения в помещении зала заседаний на основании данных примера 2 9 Размеры помещения 28x8x3,2 м Расчетный воздухообмен L- 3470 м3/ч Нормируемая температура воздуха в помещении t- = 18°С, нормируемая скорость движения воздуха в помещении 0,2 м/с (пример 2 2) Избыточная температура на выходе из воздухораспределителя At0 = te-tnp= 18 - 13 = 5°С

Определяем требуемую площадь живого сечения воздухораспределителей по формуле (2 28), исходя из рекомендуемой скорости vpeK = 3 м/с


Коэффициент неизотермичности при горизонтальной подаче охлажденного воздуха настилающимися струями принимается равным 1


Как очевидно, воздухораспределители подобраны правильно, раздача воздуха осуществлена таким образом, что скорость и избыточная температура при входе струи в рабочую зону соответствуют требуемым параметрам.

Если, при расчете воздухораспределения скорость на входе струи в рабочую зону больше требуемого значения, необходимо:

• подобрать другой воздухораспределитель с большой эжекционной способностью, т.е. с меньшим коэффициентом т\

• уменьшить скорость воздуха на выходе из воздухораспределителя (для этого надо увеличить площадь живого сечения воздухораспределителя или увеличить количество воздухораспределителей);

• увеличить расстояние х до входа струи в рабочую зону (установить воздухораспределитель выше, если это возможно).

Если, при расчете воздухораспределения избыточная температура на входе струи в рабочую зону Atx больше требуемого значения, необходимо:

• подобрать другой воздухораспределитель с большой эжекционной способностью, т.е. с меньшим коэффициентом п;

• увеличить температуру воздуха на выходе из воздухораспределителя t0, при этом уменьшится величина избыточной температуры

• увеличить расстояние до входа струи в рабочую зону (установить воздухораспределитель выше, если это возможно).

Теплоснабжение и вентиляция. Курсовое и дипломное проектирование. /Под ред. проф. Б. М. Хрусталева - М.: Изд-во АСВ, 2005.

на главную