Расчет теплопоступлений, составление тепловых балансов и выбор системы отопления

Избыточная теплота определяется как сумма теплопоступлений от людей, искусственного освещения, электродвигателей, нагретого оборудования, остывающих материалов, через заполнения световых проемов, через массивные ограждающие конструкции и др.

Теплопоступления от людей, искусственного освещения, за счет солнечной радиации через заполнение световых проемов и массивные ограждающие конструкции (наружные стены и покрытие), рассматриваются в разделе 2.1.3.

Теплопоступления от электродвигателей, установленных в общем помещении, и приводимого ими в действии оборудования, Вт, при значении коэффициента полноты загрузки к-= 1, находят по формуле:


Теплопоступления при ручной сварке от одного электросварочного поста принимают 4600 Вт, а от поста газовой сварки - 10000 Вт [28]. При этом следует помнить, что при установке местного отсоса 70% теплоты и других вредностей удаляется из помещения.

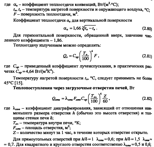
Теплопоступления от нагретых поверхностей, Вт



Если над печью имеется зонт, перекрывающий ее в плане, в расчете теплоотдачи учитывается только лучистая теплота от боковых стенок. Тепловыделения пода в расчет можно не принимать.

Тепловыделения от зонта Вт, над горячими источниками вредностей находят по уравнению [12]:


Теплоснабжение и вентиляция. Курсовое и дипломное проектирование. /Под ред. проф. Б. М. Хрусталева - М.: Изд-во АСВ, 2005.

на главную