Подбор оборудования центрального теплового пункта

В курсовой работе требуется произвести расчет параллельной схемы подключения абонентов к тепловой сети, подобрать водоподогреватель системы горячего водоснабжения, циркуляционные насосы и счетчик расхода воды на горячее водоснабжение.

Для систем отопления и горячего водоснабжения применяют скоростные секционные водо-водяные подогреватели по ОСТ 34-588-68 [6, табл. 2.15], при этом, согласно [7, п. 11.11], греющая вода из теплосети в подогревателях горячего водоснабжения пропускается по межтрубному пространству, а в подогревателях отопления - по трубкам.

При расчете поверхности нагрева водолодогревателей температуру воды в подающем теплопроводе теплосети принимают равной температуре в точке излома графика центрального качественного регулирования или минимальной температуре воды, если отсутствует излом графика [7, п. 11.9].

Для закрытых систем теплоснабжения требуемый напор Нтр (м) в водопроводе перед системой горячего водоснабжения


Для открытых систем теплоснабжения требуемый напор Hw в обратном теплопроводе теплосети в точке отбора воды также находят из выражения (3.14), только заменяют потерями напора в смесительном устройстве. В этом случае Hgeom есть геометрическая высота подъема воды от оси трубопровода обратной воды до верхнего водоразборного прибора.

Соответствие напора в обратном теплопроводе ввода теплосети открытых систем теплоснабжения требуемому напору для условий нормальной работы системы горячего водоснабжения необходимо проверять при режиме максимального водоразбора из обратного теплопровода, когда напор в нем минимальный.

Подбор счетчика расхода воды и определение потерь напора в нем производят по методике, изложенной в [5, с. 36]. Потери напора в счетчике определяют по [1, форм. (18), табл. 4; 5, табл. 5.1].

Подбор счетчика коммерческого учета теплоты приводится в I главе настоящего пособия.

Свободный напор у водоразборных приборов Hf при условии нормальной эксплуатации системы для раковины с водоразборным краном равен 3 м; для умывальника, кухонной мойки со смесителем -2 м; для ванны со смесителем - 3 м [1, прил. 2].

Если напор на вводе водопровода Нл больше требуемого, вычисленного по формуле (3.14), насосы устанавливаются только для циркуляции.

Расчетный напор (м) циркуляционных насосов определяем по формуле


Если напор на вводе водопровода меньше требуемого циркуляционные насосы устанавливаются для циркуляции и подкачки (повысительно-циркуляционные). Подача насосов в этом случае будет равна сумме расчетного и циркуляционного расходов горячей воды [3, с. 88].


При разборе воды непосредственно из тепловой сети повысительные насосы устанавливают, когда напор в обратном теплопроводе значительно меньше требуемого, вычисленного по выражению (3 14) Если напор на вводе водопровода (в закрытых системах) или в обратном теплопроводе теплосети (в открытых системах) незначительно меньше требуемого для системы горячего водоснабжения, применение повысительных насосов нецелесообразно В этом случае уменьшение требуемого напора достигается путем увеличения диаметров подающих теплопроводов и стояков В каждом конкретном случае решение должно быть обосновано

В качестве циркуляционных или повысительных используют насосы типа К, КМ, ВК, ЦВЦ Их подбор можно производить Число насосов должно быть не менее двух, один из них является резервным Избыточный напор на вводе водопровода, равный 5 м и более, необходимо гасить диафрагмой, устанавливаемой после водомерного узла Это делается в целях предотвращения повышения свободного напора в водоразборных приборах и перерасхода воды Диаметр диафрагмы рассчитывают по формуле (3 13)

В системах горячего водоснабжения с открытым разбором воды из тепловых сетей предусматриваются дроссельные диафрагмы для зимнего и летнего режимов Их диаметр также определяют из выражения (3 13)

Дросселируемый напор Низе в «зимней» диафрагме определят по формуле (3 15), расход воды через диафрагму принимают равным расходу сетевой воды на отопление Дросселируемый напор в «летней» диафрагме определяют как разность располагаемого напора в тепловой сети на абонентском вводе ДНаб (м) и потерь напора в циркуляционной системе по формуле (3 15) Расход воды через диафрагму ранен циркуляционному расходу qcir

ПРИМЕР 3.9. Рассчитать параллельную схему подключения системы горячего водоснабжения к тепловой сети и подобрать водоподогреватель Температура сетевой воды в подающем теплопроводе в точке излома графика центрального качественного регулирования 70°С, в обратном теплопроводе после подогревателя 30°С [7, прил 1], максимальный тепловой поток на горячее водоснабжение квартала 189 5 = 945 кВт, максимальный расход горячей воды qhr = 2960 5 = 14 800 кг/ч, температура холодной воды tc = 5°С, температура горячей воды на выходе из водоподогревателя 65°С

Решение Определяем расход сетевой воды на горячее водоснабжение


Среднелогарифмическая разность температур между греющим и нагреваемым теплоносителями


Средние температуры сетевой и нагреваемой воды:


Задаваясь скоростью нагреваемой воды 1), = 1,0 м/с, определяем требуемую площадь живого сечения трубок подогревателя


Согласно [6, табл. 2.15] принимаем скоростной водоподогреватель 08 ОСТ 34-588 с техническими данными: длина секции I =4000 мм, внутренний диаметр корпуса 106 мм, количество трубок п = 19, диаметр трубок 16/14 мм, площадь поверхности нагрева одной секции FCCK = 3,54 м2, площадь живого сечения трубок 0,00293 м2, межтрубного пространства 0,005 м2. Эквивалентный диаметр межтрубного пространства



К установке принимаем 8 секций.

Потери давления в подогревателе определяем по приближенным эмпирическим выражениям:


При циркуляционном расходе воды qar - 1,41 кг/с = 5076 кг/ч скорость воды в трубках подогревателя


На вводе водопровода перед водоподогревателем устанавливают счетчик расхода воды. По расходу воды 14,8 м3/ч из [5, табл. 5.1] выбираем турбинный счетчик калибра 50 (Ду50). Гидравлическое сопротивление s = 0,011 м/(м3/ч)2. Потери напора в счетчике


ПРИМЕР 3.10. Для системы горячего водоснабжения, рассматриваемой в примерах 3.4...3.9 подобрать циркуляционные или повысительно-циркуляционные насосы для двух случаев: 1) напор на вводе водопровода = 80 м; 2) напор на вводе водопровода Яд = 40 м.

Решение. Принимая потери напора в подающих теплопроводах системы горячего водоснабжения 33,4 м (пример 3.4), потери напора в трубках подогревателя 5,9 м, в счетчике AHs = 2,4 м, располагаемый свободный напор для смесителя ванны геометрическую высоту подъема воды Hgeom = 18,6 м (см. рис. 3.7), определяем требуемый напор в точке присоединения системы горячего водоснабжения к водопроводу


Выбираем насос типа К 8/18а с номинальной подачей 9400 кг/ч, полным напором 14,2 м, ц = 53%, мощностью на валу 0,7 кВт, электродвигателем 4А80А2, Я= 1,5 кВт, п = 2850 об/мин. [5, прил. табл. XIII, табл. XIII. 1 и XIII.4]. Устанавливаем два насоса - рабочий и резервный.

По условию задачи для второго случая требуется установка повысительно-циркуляционных насосов.

Недостающий напор на вводе водопровода



ПРИМЕР 3.11. Подобрать оборудование теплового пункта для открытой системы горячего водоснабжения, если напор в подающем теплопроводе ввода теплосети Нп = 85 м, в обратном Н- = 65 м, тепловая нагрузка на отопление Go пых = 1800 кВт, расчетная температура сетевой воды Ti = 150°С, т2 = 70°С. Потери напора в подающих и циркуляционных теплопроводах при циркуляционном расходе qcir = 5000 кг/ч:


Решение В качестве смесителя выбираем регулятор температуры смешанной воды типа ОРГРЭС - регулирующий клапан смешения РКС в блоке с жидкостным термореле ТРЖ. Из [8, табл. 111.58] по расходу qh = -3,5 л/с принимаем клапан смешения РКС диаметром 50 мм с площадью проходного сечения золотника 1100 мм2.

При потере напора в клапане смесителя 5м определяем гарантированную (устойчивую) разность напора в ограничителе


Счетчик расхода воды устанавливается на подающем теплопроводе после смесителя. По расходу воды qh = 3,5 л/с = 12,6 м3/ч [5, табл. 5.1] выбираем крыльчатый счетчик Dy 40 с максимальным расходом воды до 16 м3/ч, гидравлическим сопротивлением s = 0,039 м/(м3/ч)2. Потери напора в счетчике



ПРИМЕР 3.12. Для условий примера 3.11 подобрать оборудование теплового пункта, если напор в подающем теплопроводе ввода теплосети 85 м, в обратном На - 50 м.

Решение. Так как требуемый напор в обратном теплопроводе 62,2 м, т.е. больше гарантированного напора в обратном теплопроводе на 12,2 м, то для зимнего режима требуется установка повысительного насоса с расчетной подачей, равной расчетному расходу воды на горячее водоснабжение qh = 12,6 м3/ч.

Необходимый напор повысительно-циркуляционного насоса


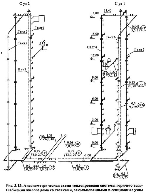
ПРИМЕР 3.13. Произвести расчет внутридомовой системы горячего водоснабжения жилого здания со стояками, объединенными в секционные узлы. План типового этажа приведен на рис. 3.2. Расчетные тепловые нагрузки принять из примера 3.1. Аксонометрическая схема системы изображена на рис. 3.13, а расчетная схема - на рис. 3.14.



Решение Расчет начинаем с секционного узла 1 (С. уз. 1). Количество приборов в секционном узле (стояки 4, 5 и 6) N = 54. По формуле (3.1) определяем расход воды в секционном узле qh = 0,9 л/с (см. табл. 3.1, пример 3.4). Тогда расход для одного стояка в узле


Считаем, что водоразбор в каждом стояке сосредоточен в его середине (рис. 3.14), на высоте от основания 9,7 м.

Номера расчетных участков принимаем такими, как в примерах 3.3-3.5. Все водоразборные стояки принимаем одного диаметра Dy 25, а подводки в квартирах - Dy 15. Вначале рассчитываем подающие теплопроводы в режиме водоразбора, т.е. при условии максимального водоразбора и отсутствии циркуляции. Результаты расчета сводим в таблицу 3.5. С целью гидравлической увязки обеих ветвей системы, для выравнивания потерь давления на участках распределительных трубопроводов 9 и 12, участок 12 принят составным из двух диаметров: участок 12 диаметром 25, длиной 2 м и участок 12“ диаметром 32 и длиной 1 м.

Определив диаметры трубопроводов по участкам, рассчитываем потери теплоты подающими теплопроводами. Расчет проводится аналогично примеру 3.4, данные сведены в таблицу 3.6.



Циркуляционный расход воды в системе определяем по формуле (3.12) как для системы с секционными узлами 13-7 21


Циркуляционный расход в одном секционном узле (или в циркуляционном стояке секционного узла)


Следующий этап гидравлического расчета - это расчет подающих теплопроводов в режиме циркуляции, т.е. при условии отсутствия водоразбора в системе. Расход по участкам принимается равным циркуляционному.

Наконец осуществляем расчет циркуляционных теплопроводов. При циркуляционном расчете на участках определяем диаметры и потери давления в режиме циркуляции. Результаты приведены в таблице 3.5.

Теплоснабжение и вентиляция. Курсовое и дипломное проектирование. /Под ред. проф. Б. М. Хрусталева - М.: Изд-во АСВ, 2005.

на главную