Определение расхода теплоты на нагревание инфильтрующегося наружного воздуха через ограждающие конструкции

Наружный воздух поступает в помещения под действием разности давлений наружного и внутреннего воздуха. Наружный воздух без его предварительного нагревания может непосредственно поступать в помещения через специальные приточные устройства, и в этом случае инфильтрация является организованной. В случае его поступления через существующие неплотности и щели в стенах, воротах, окнах, фонарях инфильтрация носит неорганизованный характер.

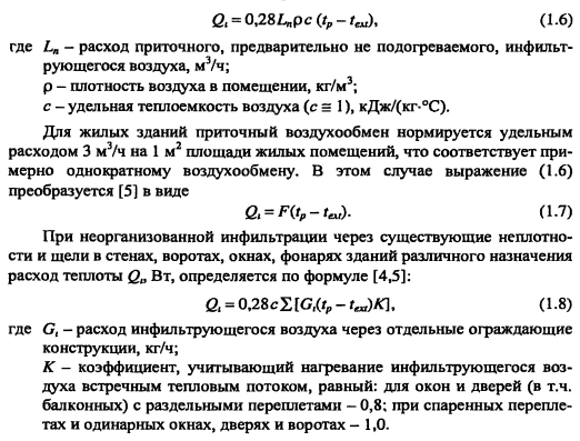
При естественной вытяжной вентиляции в помещениях жилых и общественных зданий приточный нормируемый расход воздуха может поступать в помещения либо в виде суммарного потока, состоящего из приточного нагретого в приточных установках, и инфильтрационного потока (без предварительного нагревания). В этом случаем инфильтрационный поток является организованным, задаваемым в исходных условиях параметром Ln, величина которого формируется в результате дисбаланса между задаваемыми вентиляционными вытяжным и приточным воздухообменами. Расход теплоты Q- Вт, в выражении (1.4) на нагревание этого организованного инфильтрационного потока определяется по формуле [4,5]:





При естественной вытяжной вентиляции в помещениях общественных зданий расчет Q- Вт, выполняется по выражениям (1.6) и (1.8), принимая за расчетное значение большую из величин [4,5].

В помещениях жилых зданий при естественной вытяжной вентиляции расчет Q, выполняется только по выражению (1.7), так как, согласно [3], конструкция уплотнения притворов окон подбирается из условия обеспечения через них нормируемого воздухообмена. Таким же образом Q, определяется и в случае применения специальных приточных устройств - приточных управляемых клапанов в оконной коробке или в стене.

Расход инфильтрующегося воздуха Gt через отдельные ограждающие конструкции определяется по выражению (К.З) [4], которое учитывает воздухопроницаемость стен, стыков стеновых панелей, неплотностей окон, дверей, ворот и фонарей. Ввиду незначительности инфильтрационных потоков через стены и стыки стеновых панелей современных зданий (кроме деревянных щитовых, рубленных и т.п.) выражение (К.З) [4] для определения расхода инфильтрующегося воздуха в помещении Gn кг/ч, можно ограничить только двумя его членами


При наличии в помещении дисбаланса механического воздухообмена значение рт, определяется из уравнения воздушного баланса помещения.

Теплоснабжение и вентиляция. Курсовое и дипломное проектирование. /Под ред. проф. Б. М. Хрусталева - М.: Изд-во АСВ, 2005.

на главную