Гидравлический расчет паропроводов

Задачей гидравлического расчета паропроводов является определение диаметров трубопроводов и потерь давления по участкам, исходя из расчетного расхода пара, располагаемого перепада давления ДР (разности давления пара в начале Рн и конце Рк паропровода) с учетом изменения плотности пара и вследствие падения давления и изменения температуры пара т за счет потерь теплоты в окружающую среду.

Поскольку падение давления и потери теплоты на каждом участке паропровода зависят от его диаметра, который является искомой величиной, то гидравлический расчет состоит из двух этапов: предварительного и окончательного.

В предварительном расчете считают, что потери давления по длине паропровода происходят равномерно. Тогда среднее удельное линейное падение давления находят по [2, форм. (VI. 10)]


Гидравлический расчет паропроводов производят по средней плотности пара на расчетном участке, которую определяют с учетом падения давления и температуры пара за счет потерь теплоты в окружающую среду.

В предварительном расчете падение температуры перегретого пара на каждые 100 м принимают Ат = 2,0.. .2,5°С.

Температура пара в конце расчетного участка


Диаметр паропровода находят по расчетному расходу пара и величине среднего удельного падения давления Rm по таблицам или номограммам, составленным при 0,2 мм. При этом плотность пара в таблицах или номограммах р, отличается от рт на рассматриваемом участке. Поэтому предварительно находят табличные значения средней удельной потери давления [2, форм. (VI.22)]


Расчетный расход пара Gy, согласно [1, п. 5.6] должен определяться с учетом несовпадения максимальных часовых расходов пара отдельными потребителями. При отсутствии суточных графиков расхода пара допускается расчетный расход пара определять с коэффициентом 0,9.

Расход пара, т/ч, отдельными потребителями


При окончательном расчете находят действительные значения удельных потерь давления и скорости пара


Диаметр паропровода должен быть подобран так, чтобы скорость движения пара не превышала значений, указанных в таблице 5.3.


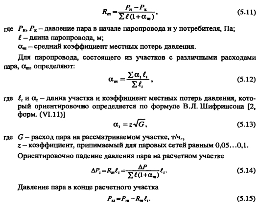
Зная из предварительного расчета диаметр паропровода, определяют эквивалентную длину местных сопротивлений и действительные потери давления на участках.

Действительная температура перегретого пара в конце расчетного участка


При т выше температуры насыщения пара, соответствующей давлению конденсации пара не будет. Если при окончательном расчете средняя плотность пара на участке оказалась близкой к рт, из предварительного расчета, и давление в конце паропровода Рк приблизительно равно заданному значению, то расчет можно считать законченным. В противном случае необходимо изменить диаметр паропровода и расчет повторить.

Расчет паропроводов насыщенного пара. Согласно [1, п. 5.6] при расчете паропроводов насыщенного пара в суммарном расчетном расходе пара необходимо учитывать дополнительное количество пара для возмещения его конденсации. Тогда расчетный расход пара Gd на участке паропровода


ПРИМЕР 5.5. Определить диаметр паропровода, схема которого показана на рис. 5.10. Исходные данные: начальное давление пара 0,8 МПа, давление пара у потребителей 0,6 МПа. Паропровод проложен в не- проходном канале, температура воздуха в котором 40°С. Расход пара потребителем, потребителем 15 т/ч.


Решение. Предварительный расчет. Расчетное направление трассы паропровода - от ТЭЦ до потребителя А. Длина расчетной магистрали



Ориентировочное падение давления на участке 1-2 определяем по выражению (5.14)



Из [3, табл. 1П.5] находим плотность и температуру насыщения пара в конце участка 1-2:

Средняя плотность и температура пара на участке 1-2:


Конечное давление пара на участке 1-2 является начальным для участка 2-3.

Зная диаметры паропровода, согласно [2, прил. 18], находим удельные потери теплоты на участках 1-2, 2-3:


По среднему давлению пара на каждом участке [3, табл. IU.5] определяем удельную теплоту парообразования г.


По формуле (5.23) находим количество пара GKi кг/ч, для возмещения его конденсации за счет потерь теплоты в окружающую среду


Конечное давление пара на участке 1-2 является начальным для участка 2-4. Тогда среднее давление пара на участке 2-4


Среднее табличное значение удельных потерь давления для участка 2-4 при р = 1,0 кг/м3 определяем по формуле (5.18)


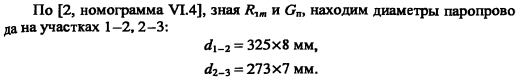
Зная RTm и расход пара на участке 2-4, по [2, номограмма VI.4] находим диаметр паропровода d2-4 = 219x6 мм.

Удельные потери теплоты паропроводом на участие 2-4 согласно [2, прил. 18]


По формуле (5.23) находим количество пара для возмещения его конденсации на участке 2-4 за счет потерь теплоты в окружающую среду, принимая теплоту парообразования 2080,54 кДж/кг [3, табл. III.5] по Лиг-4 = 0,651 МПа


Окончательный расчет (участок 1-2). Определяем по формуле (5.22) расчетный расход пара на участке с учетом количества пара, необходимого для его возмещения при конденсации за счет потерь теплоты в окружающую среду


Действительная скорость движения пара не превышает допустимого максимального значения (см. табл. 5.3).

Зная диаметр паропровода находим расстояние между неподвижными опорами и определяем количество установленных сальниковых компенсаторов - 7 штук.

По [2, прил. 17] определяем эквивалентную сопротивлений на участке


Полученную среднюю плотность пара р- сопоставляем со значением из предварительного расчета. Как видно, величины близки к результатам предварительного расчета, поэтому пересчета не делаем.

Принимая за начальное давление для участка 2-3 и ответвления 2-4, выполняем аналогичные расчеты для этих участков.

Расчет паропроводов перегретого пара. Гидравлический расчет сети перегретого пара отличается от расчета насыщенного пара тем, что среднюю плотность пара на расчетном участке необходимо определять с учетом изменения не только давления, но и температуры пара. Температура перегретого пара в связи с потерями в окружающую среду быстро снижается, иногда доходя до температуры насыщения пара. При этом перегретый пар превращается вначале в сухой насыщенный, а затем во влажный пар. В этих условиях при расчете необходимо учитывать количество выпадающего в паропроводе конденсата.

В предварительном расчете температуру перегретого пара в конце участка определяют по формуле (5.16) предполагая, что падение температуры составляет 2°С на каждые 100 м сети. При окончательном расчете температуру пара в конце расчетного участка находят по формуле (5.21), исходя из потери теплоты паропроводом в окружающую среду.

Методику гидравлического расчета паропроводов перегретого пара рассмотрим на примере.

Теплоснабжение и вентиляция. Курсовое и дипломное проектирование. /Под ред. проф. Б. М. Хрусталева - М.: Изд-во АСВ, 2005.

на главную