Теплообмен в конвективных поверхностях нагрева

Поверхности нагрева, расположенные в газоходах котельного агрегата, воспринимают теплоту, переданную в основном конвекцией, в связи с чем и называются конвективными поверхностями нагрева. К таким поверхностям относятся котельный пучок труб, пароперегреватель, водяной экономайзер и воздухоподогреватель. Интенсивность конвективного теплообмена зависит от скорости продуктов сгорания и обогреваемой среды; температур потока продуктов сгорания и среды, воспринимающей теплоту; физических свойств рабочих веществ; характера омывапия поверхности нагрева (продольное, поперечное, смешанное); конструктивных характеристик поверхностей нагрева; характера потока (турбулентный, ламинарный) и т. д.

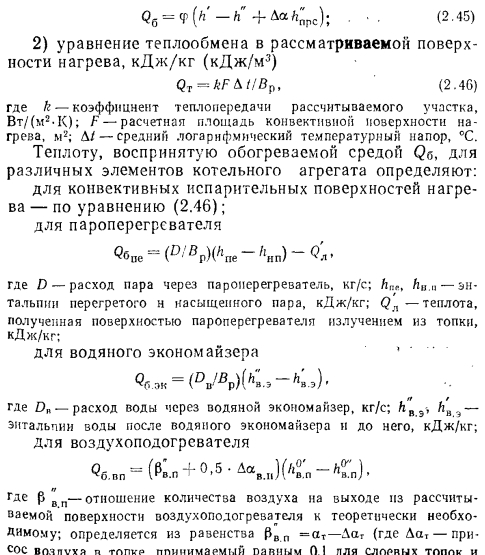
В основе расчета всех конвективных поверхностей нагрева лежат два уравнения:

1) уравнение теплового баланса


Интенсивность работы конвективных поверхностей нагрева определяется в основном коэффициентом теплопередачи k. Поверхности нагрева котельного агрегата выполняют из труб с малым отношением толщины стенки к диаметру, поэтому при расчете влиянием кривизны стенки пренебрегают, вследствие чего коэффициент теплопередачи можно определять так же, как для плоских поверхностей нагрева, Вт/(м2-К):


Следует отметить, что термическое сопротивление металлической стенки незначительно и термическое сопротивление слоя загрязнений бн/Ян со стороны нагреваемого теплоносителя (воды, пара, воздуха) также мало, поэтому их значениями при расчете можно пренебречь. Если стенки тепловоспринимающнх поверхностей неметаллические (как, например, воздухоподогреватель со стеклянными трубами), то термическое сопротивление бст/Яст такой стенки в расчете учитывают. Влияние термических сопротивлений загрязнений поверхности со стороны продуктов сгорания 63Д3 обычно учитывают введением поправочного коэффициента е, который называется коэффициентом загрязнения. При указанных упрощениях уравнение для расчета коэффициента теплопередачи, Вт/(м2-К), принимает вид:


Следует отметить, что термическое сопротивление теплоотдачи от стенки к нагреваемому теплоносителю (вода, пар) 1/а2 значительно меньше, чем термическое сопротивление теплоотдачи от продуктов сгорания к стенке.


Для перегретого водяного пара величина коэффициента теплоотдачи значительно меньше и составляет а2 = = 1150—3500 Вт/(м2-К), а для воздуха а2=17—40 Вт/ /(м2-К), т. е. его величина соизмерима с коэффициентом теплоотдачи от продуктов сгорания к стенке а. Поэтому при расчете пароперегревателей и воздухоподогревателей термическое сопротивление от стенки к нагреваемому теплоносителю 1/а2 учитывают и коэффициент теплопередачи определяют из выражения (2.47).

Коэффициент теплопередачи:


В коридорных и шахматных пучках при сжигании газа и мазута, а также при сжигании твердого топлива в котлах малой мощности коэффициент теплопередачи k подсчитывают по следующим формулам:

для испарительных поверхностей нагрева и водяных экономайзеров



При определении коэффициента теплоотдачи а в ряде случаев наряду с конвективным теплообменом в газоходах котла необходимо учитывать излучение трехатомных газов. При этом допускают определенную условность и принимают, что коэффициент теплоотдачи, Вт/ (м2 К), равен:


В котельном агрегате, как правило, конвективные испарительные поверхности нагрева, пароперегреватель п водяной экономайзер омываются снаружи поперечным потоком продуктов сгорания, а воздухоподогреватель — продольным потоком. Коэффициент теплоотдачи конвекцией в поперечно-омываемом коридорном пучке труб определяют из уравнения


В поперечно омываемых шахматных пучках труб котельного агрегата коэффициент теплоотдачи (Вт/(м2-К) определяют по формуле


Расчетную скорость газового потока w определяют по его объемному расходу Vc:


В газоходах всегда имеются участки с одинаковым характером омывания продуктами сгорания поверхностей нагрева, но различными живыми сечениями. Поэтому в расчет вводится средняя площадь сечения, м2:


Температуру загрязненной лучевоспринимающей поверхности Г3 определяют из выражения


Температурный напор есть средняя по всей поверхности нагрева разность температур сред, участвующих в теплообмене. Величина температурного напора зависит от взаимного направления движения сред, если в пределах поверхности нагрева их температуры изменяются. Если температура одной среды в пределах поверхности нагрева не изменяется (например, парообразующие поверхности нагрева), то температурный напор от взаимного направления движения сред не зависит. Параллельное движение греющей и нагреваемой сред навстречу друг другу называют противоточным, а в одну сторону — прямоточным. Перпендикулярное направление движения одной среды по отношению с другой называют перекрестным током. В ряде случаев применяют элементы поверхностей нагрева с комбинированными прямоточными и противоточными, а также с параллельным и перекрестным движением сред. Так, в пароперегревателях используют схемы с последовательно- и параллельно-смешанными токами, в змеевиковых экономайзерах — с параллельно-смешанным токам, в воздухоподогревателях — с поперечным током теплоносителей.

Наибольший возможный температурный напор достигается при противотоке, а наименьший — при прямотоке. При постоянстве массового расхода теплоносителей и коэффициента теплопередачи для выбранной поверхности нагрева средний температурный напор (°С) для прямоточной и противоточной схем движения сред определяют среднелогарифмической разностью температур греющей и нагреваемой сред:



С увеличением числа ходов перекрестный ход приближается к противотоку, поэтому при числе ходов, большем четырем, коэффициент ф = 1; при однократном перекрестном токе коэффициент ф = 0,7.

Теплогенерирующие установки: Учеб. для вузов. Г. Н. Делягин, В. И. Лебедев, Б. А. Пермяков. М.: Стройиздат, 1986.

на главную