Составление уравнений теплового баланса

В процессе расчета принципиальных тепловых схем теплогенерирующих установок студентам необходимо научиться составлять тепловые балансы для теплообменников и точек смешения потоков пара и воды. Покажем это на примере подогревателя очищенной воды ПОВ1 (см. рис. 1.1). Для этого изобразим схему подогревателя отдельно с указанием стрелками входящих и выходящих из него потоков пара и воды, их расходов и энтальпий (рис. 1.4).


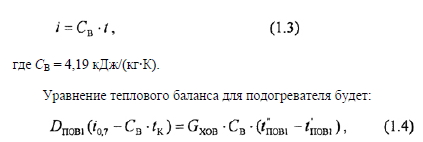
Обычно при определении теплоты, вносимой потоком пара, запись делается через энтальпию пара, которую определяют по таблицам воды и водяного пара, а при определении теплоты, вносимой с потоком воды, используют ее температуру, при этом энтальпию воды i рассчитывают через теплоемкость воды СВ и ее температуру t, кДж/кг


При использовании уравнения (1.2) следует учесть, что расход пара 0ПОВ1, поступающего в подогреватель, равен расходу уходящего из подогревателя конденсата 0ПОш.

Карауш С. А./ Теплогенерирующие установки систем теплоснабжения: Учебное пособие для студентов вузов, обучающихся по направлению «Строительство». - Томск: Томский государственный архитектурно-строительный университет, 2003.

на главную