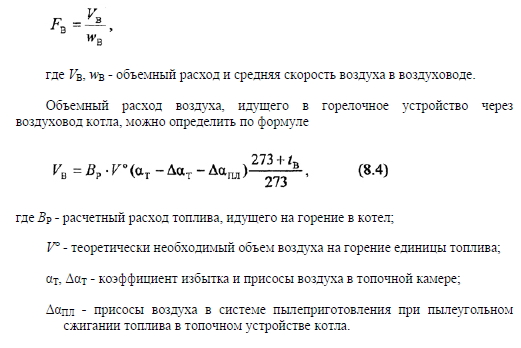
Аэродинамический расчет газовоздушного тракта котла, работающего на искусственной тяге

Задачей аэродинамического расчета газовоздушного тракта котла в случае использования искусственной тяги является определение аэродинамических сопротивлений воздушного и газового трактов и подбор требуемых дутьевого вентилятора и дымососа, а также расчет минимально требуемой высоты дымовой трубы, исходя из условий рассеивания вредных выбросов в атмосферном воздухе. Расчеты газовоздушного тракта проводятся лишь после того, как сделан тепловой расчет котла и определены температуры и расходы воздуха и продуктов сгорания по всему газовоздушному тракту. Следует отметить, что тягодутьевое оборудование теплогенерирующей установки рассчитывается на максимальную тепловую нагрузку котла (в учебных проектах - на номинальную) с целью обеспечения его нормальной работы при всех возможных режимах.

Аэродинамический расчет газовоздушного тракта котла следует вести в соответствии с требованиями нормативного метода, изложенного в [5]. Однако такой расчет является достаточно сложным и требует большого объема вычислений. В связи с этим в учебных целях, при курсовом и дипломном проектировании теплогенерирующих установок обычно ограничиваются выполнением упрощенного аэродинамического расчета газовоздушного тракта котла. Суть такого расчета в том, что сопротивление отдельных элементов котла не рассчитывается, а принимается по справочной литературе. Расчету подвергаются только те участки газовоздушного тракта котла, данные по аэродинамическим сопротивлениям которых отсутствуют в справочной литературе.

Перед тем как начать аэродинамический расчет газовоздушного тракта, необходимо построить его аксонометрическую схему, на которой указывают все элементы этого тракта, отметки высот, на которых находятся центры входных и выходных сечений газоходов, и др. При проектировании теплогенерирующей установки дутьевые вентиляторы и дымососы обычно располагают на нулевой отметке (нижнее расположение). Иногда по техническим или иным соображениям они могут устанавливаться на некоторой высоте на специальных площадках (верхнее расположение), однако это обычно усложняет и удорожает стоимость проекта. На котлах малой и средней мощности используются один дутьевой вентилятор и один дымосос, при этом на котельную предусматривается одна дымовая труба.

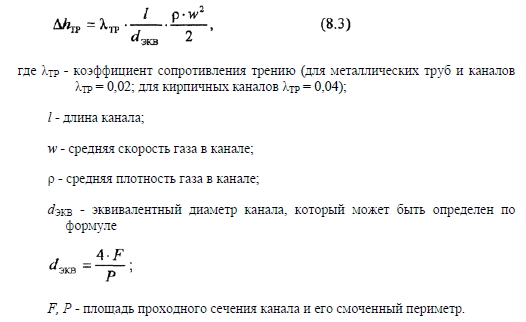
Аэродинамическое сопротивление какого-либо участка газовоздушного тракта АН складывается из аэродинамических сопротивлений на преодоление сил трения АНТР и местных сопротивлений АНМ


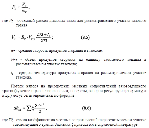
Сопротивление трения возникает из-за действующих в потоке газов сил трения между частицами при движении их в канале и может быть рассчитано по известной формуле


Скорость газа в канале и его плотность должны определяться по его средней температуре. Для воздуховодов котла обычно при расчетах принимают, что средняя скорость воздуха должна быть в пределах 6...10 м/с, тогда с учетом этого можно определить проходное сечение воздуховода


Сопротивления трения при скоростях холодного воздуха и продуктов сгорания менее 10 м/с в аэродинамических расчетах газовоздушного тракта котла часто не учитываются ввиду их малых значений по сравнению с местными сопротивлениями.

При проектировании газоходов котла скорость газов для стальных каналов может быть принята в пределах 8...10 м/с (на прямых участках допускается принимать до 20 м/с), для кирпичных газоходов - 2...6 м/с. В чугунных экономайзерах котлов рекомендуется принимать среднюю скорость движения продуктов сгорания в пределах 6...9 м/с. Проходное сечение газохода котла может быть определено по формуле


Для чугунных экономайзеров системы ВТИ, которые широко применяются в теплогенерирующих установках малой и средней мощности, расчет потерь давления в трубном пучке экономайзера ведется также по формуле (8.5), а коэффициент местного сопротивления может быть определен по соотношению

Полные сопротивления воздушного AhB и газового АНГ трактов определяются как сумма сопротивлений на преодоление сил трения и местных сопротивлений для каждого участка тракта в отдельности, т.е.


Для понимания студентами методики аэродинамического расчета на рис. 8.3 показана аксонометрическая схема газомазутного котла типа ДЕ-10-14 с экономайзером, где изображены все участки газовоздушного тракта котла.


Воздух на горение забирается через воздухоприемник 1 из верхней части котельного цеха и дутьевым вентилятором 2 подается на горелку 3. Образовавшиеся в топочной камере продукты сгорания проходят через конвективные пучки котла и поступают в экономайзер 5. Далее дымососом 6 они направляются в сборный коллектор 7, где продукты сгорания собираются от всех котлов теплогенерирующей установки, и через дымовую трубу 8 выбрасываются в атмосферу. Следует заметить, что сбор дымовых газов от котлов обычно осуществляют с помощью устройств типа тройников, что позволяет уменьшить аэродинамическое сопротивление газового тракта котла. Аксонометрическая схема позволяет наглядно представить газовоздушный тракт котла в пространстве, учесть все повороты, расширения и сужения канала и другие местные сопротивления. При разбивке газовоздушного тракта на участки при аэродинамическом расчете исходят из двух следующих соображений: на участке не должен изменяться расход газов;

на участке не должна изменяться средняя температура газов. Если теперь весь газовоздушный тракт, изображенный на рис. 8.3, разбить на расчетные участки, то можно выделить следующие. Воздушный тракт:

- первый участок, от воздухоприемника 1 до горелочного устройства 3 котла;

- второй участок, горелочное устройство котла и часть топочной камеры (данные по аэродинамическому сопротивлению берутся по справочникам).

Газовый тракт:

- первый участок, сам котел 4 и его конвективные поверхности нагрева (данные по аэродинамическому сопротивлению берутся по справочникам);

- второй участок, от выхода продуктов сгорания из котла до входа в экономайзер 5, т.к. здесь будет своя средняя температура продуктов сгорания;

- третий участок, сам экономайзер 5;

- четвертый участок, от экономайзера 5 до сборного коллектора 7, т.к. здесь будет своя средняя температура продуктов сгорания;

- пятый участок, сборный коллектор 7;

- шестой участок, от сборного коллектора 7 до выхода продуктов сгорания из дымовой трубы 8.

Карауш С. А./ Теплогенерирующие установки систем теплоснабжения: Учебное пособие для студентов вузов, обучающихся по направлению «Строительство». - Томск: Томский государственный архитектурно-строительный университет, 2003.

на главную