КОМБИНИРОВАННЫЕ СИСТЕМЫ ТЕПЛОСНАБЖЕНИЯ С ДЕЦЕНТРАЛИЗОВАННЫМИ ПИКОВЫМИ ТЕПЛОИСТОЧНИКАМИ

Совместная работа основных сетевых подогревателей теплофикационных турбин и пиковых водогрейных котлов, установленных на ТЭЦ, имеет ряд недостатков, которые подробно описаны в §§1.1 и 1.2. К числу этих недостатков относятся низкая надежность и высокотемпературный режим работы водогрейных котлов, существенные затраты на водоподго- товку и невозможность удовлетворения индивидуальных требований потребителей по качеству теплоснабжения. Кроме того, из-за сезонной неравномерности теплопотребления при размещении пиковых теплоисточников непосредственно на ТЭЦ имеется огромный запас мощностей, который большую часть отопительного сезона не используется, что снижает экономичность электростанции.

На наш взгляд, на практике целесообразно применять разработанную в Научно-исследовательской лаборатории «Теплоэнергетические системы и установки» Ульяновского государственного технического университета (НИЛ ТЭСУ УлГТУ) перспективную технологию, согласно которой покрытие базовой части тепловой нагрузки системы теплоснабжения осуществляют за счет высокоэкономичных отборов пара теплофикационных турбин ТЭЦ, а пиковую нагрузку системы теплоснабжения обеспечивают с помощью автономных пиковых источников теплоты, установленных непосредственно у каждого из абонентов [171, 172]. Одна из систем теплоснабжения, работающая по описанной выше технологии, изображена на рис. 3.11.


В такой системе теплоснабжения ТЭЦ будет работать с максимальной эффективностью при коэффициенте теплофикации аТэц= U поскольку вся тепловая нагрузка обеспечивается за счет теплофикационных отборов пара турбин на сетевые подогреватели.

Авторами разработан ряд технологий совместного теплоснабжения от централизованных и децентрализованных источников. Преимуществом этих технологий является возможность каждого отдельного абонента самостоятельно, независимо от остальных, выбирать момент включения пикового теплоисточника и величину нагрева воды в нем, что повышает качество теплоснабжения и создает более комфортные условия индивидуально для каждого потребителя. Кроме того, при аварийных ситуациях на ТЭЦ и перебоях с централизованным теплоснабжением в работе остаются автономные источники теплоты абонентов, которые в этих случаях будут работать в качестве основных, что позволяет защитить систему теплоснабжения от замерзания и существенно повысить ее надежность.

В качестве автономных пиковых источников теплоты могут быть использованы газовые и электрические бытовые отопительные котлы, электрообогреватели, инфракрасные излучатели, и другое оборудование. Основные технические характеристики некоторых автономных пиковых теплоисточников приведены в прил. 6-12.

Одним из вариантов обеспечения пиковой нагрузки является установка индивидуальных отопительных котлов. В настоящее время выполняются проекты домов с автономным теплоснабжением. На наш взгляд, полный отказ от централизованного теплоснабжения является непродуктивным, поэтому там, где это возможно, необходимо совместить преимущества автономного и централизованного теплоснабжения.

В то же время использование индивидуальных отопительных котлов в качестве пиковых источников теплоты является даже более выгодным по сравнению с крупными пиковыми водогрейными котлами ТЭЦ, поскольку снижаются потери теплоты в тепловых сетях, а КПД современных отопительных котлов составляет 90-92%, что на 5-10% больше, чем пиковых водогрейных котлов. Экономия условного топлива при использовании этого варианта обеспечения пиковой нагрузки будет составлять 20-50%.

Произведем расчет экономии топлива при использовании предложенного способа теплоснабжения с автономными пиковыми источниками теплоты для климатических условий г. Ульяновска.

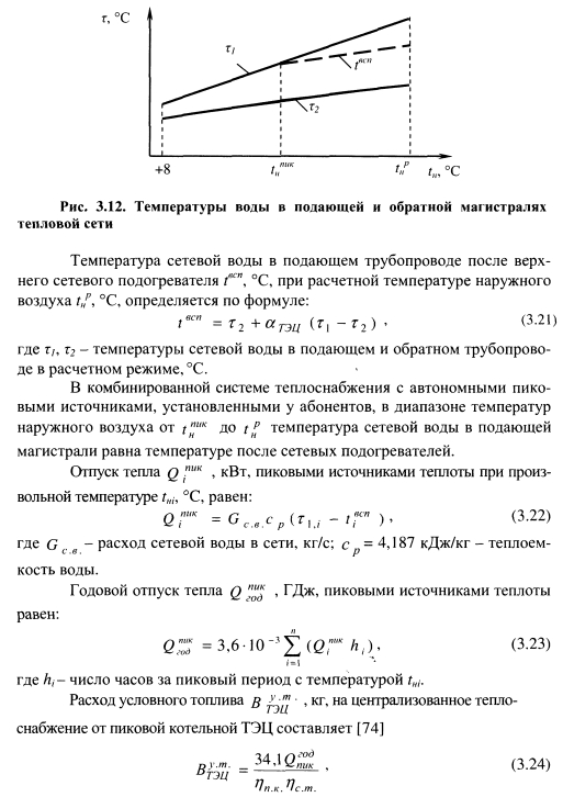
На рис. 3.12 показано изменение температур воды в подающей (гу) и обратной (г2) магистралях тепловой сети в зависимости от температуры наружного воздуха для произвольного температурного графика.

Расчетная температура наружного воздуха, соответствующая моменту включения или выключения пикового источника tHmiK, °С, определяется по формуле (2.18).



Таким образом, годовая экономия топлива в комбинированной системе теплоснабжения с использованием автономных пиковых источников теплоты, установленных у потребителей, зависит от следующих факторов:

1) проектного значения коэффициента теплофикации аТэц

2) степени совершенства конструкции пикового оборудования;

3) величины потерь в тепловой сети.

График, представленный на рис. 3.13, построен на основании приведенного алгоритма расчета при различных значениях проектного коэффициента теплофикации аТэц для комбинированной системы теплоснабжения с расходом воды в теплосети G с в =1000 кг/с, работающей по температурному графику 150/70 °С, при условии, что у всех абонентов системы теплоснабжения температура внутреннего воздуха te= 20 °С. Значения

КПД пиковых источников теплоты приняты 0,9, поскольку современные автономные теплоисточники, особенно зарубежные, существенно превосходят по экономичности пиковые водогрейные котлы ТЭЦ, работающие с большими потерями теплоты с уходящими газами. Величина КПД тепловой сети для традиционного способа теплоснабжения принята пст = 0,9 [74], а при установке автономных пиковых теплоисточников непосредственно у потребителей в связи с отсутствием внешних теплопроводов


Из графика на рис. 3.13 видно, что с повышением значений проектного коэффициента теплофикации аТЭц годовая экономия топлива за счет применения автономных пиковых источников теплоты, установленных у каждого из абонентов, снижается.

Отметим, что в расчете не учтена дополнительная экономия, обусловленная снижением потерь теплоты в тепловых сетях при понижении температуры сетевой воды в подающей магистрали. При комбинированном способе теплоснабжения средняя за отопительный период температура воды в подающей магистрали тепловой сети снижается с 82,7 до 78,7 °С, а следовательно, снижаются и удельные тепловые потери со 111,5 до 103,2 Вт/м или на 7% [34].

По нашему мнению, весьма перспективным техническим решением является обеспечение части пиковой нагрузки с помощью теплонасосных установок (ТНУ), в которых низкопотенциальном источником теплоты является вода из обратного трубопровода тепловой сети абонента.

За счет дополнительного охлаждения обратной сетевой воды в ТНУ, более полно используется энтальпия теплоносителя, возрастает экономичность теплоснабжения за счет увеличения выработки электроэнергии на тепловом потреблении. Так, при снижении температуры обратной сетевой воды на 1 °С выработка электроэнергии на тепловом потреблении увеличивается в среднем на 2-2,5%.

Температура обратной сетевой воды является важнейшим параметром, т.к. сравнительно небольшие инвестиции со стороны потребителей могут снизить температуру обратной воды и привести к значительной экономии на ТЭЦ за счет удешевления процесса выработки теплоты в комбинированном режиме, за счет уменьшения теплопотерь, диаметров трубопроводов, снижения затрат электроэнергии на перекачку воды.

Стимулирование потребителей к снижению температуры обратной сетевой воды возможно введением разного уровня тарифов для высокопотенциальной и низкопотенциальной теплоты или повышающих и понижающих коэффициентов [47]. Очевидно, что потребитель, использующий низкопотенциальную теплоту в ТНУ, должен иметь выгоды по оплате потребленной теплоты и электроэнергии. Внедрению ТНУ будет способствовать также совершенствование их конструкций и снижение стоимости за счет конкуренции между производителями.

Децентрализованные пиковые источники теплоты могут быть гидравлически связанными с наружными тепловыми сетями (рис. 3.11), либо полностью автономными, т.е. гидравлически не связанными с наружными тепловыми сетями, пример такой комбинированной системы теплоснабжения приведен на рис. 3.14.

В представленной системе теплоснабжения базовая часть отопительной нагрузки обеспечивается от сетевых подогревателей ТЭЦ 2, работающих на тепловую сеть, к которой подключены системы центрального отопления потребителей с отопительными приборами 3. В пиковом режиме при недостаточной теплоотдаче от отопительных приборов 3 системы центрального отопления, которая связана с наружными тепловыми сетями, в работу включаются пиковые источники тепловой мощности 4 (или 5) с независимыми отопительными приборами 6, гидравлически не связанными с приборами системы центрального отопления 3 и наружными тепловыми сетями.

Преимуществами комбинированной системы теплоснабжения с автономными независимыми источниками ПТМ являются более высокие надежность и экономичность по сравнению с системой, изображенной на рис. 3.11. Повышение надежности обусловлено тем, что отопительные приборы источников ПТМ являются гидравлически независимыми от наружных тепловых сетей и основных сетевых подогревателей, поэтому в случае аварии на ТЭЦ или наружных тепловых сетях источники ПТМ могут использоваться в качестве резервного источника, теплоснабжения. Повышение экономичности связано с тем, что тепловая сеть от ТЭЦ до абонентов работает с ограниченной температурой теплоносителя (не выше 100-110°С), поэтому снижаются тепловые потери в тепловой сети и возрастает выработка электрической энергии на тепловом потреблении, т.к. температура в обратной магистрали тепловой сети будет меньше, чем при стандартном температурном графике.


Абонент в зависимости от своих возможностей и потребностей может выбрать вид независимого пикового теплоисточника и отопительного прибора, например, это может быть инфракрасный излучатель, работающий от электросети, или местный отопительный котел, работающий на органическом топливе.

Преимуществами инфракрасных излучателей по сравнению с бытовыми отопительными котлами, электрокотлами, масляными радиаторами являются меньшая теплоинерционность (быстрый нагрев), отсутствие процессов горения, взрывопожаробезопасность, легкость процесса регулирования температуры, равномерное распределение температуры по вертикали, отсутствие дополнительных трубопроводов. Поскольку инфракрасные излучатели обеспечивают быстрый нагрев рабочей зоны помещения, то их включение осуществляют только в период нахождения людей в рабочей зоне, что обеспечивает дополнительную экономию.

Физическая сущность обогрева с помощью инфракрасных излучателей аналогична нагреву поверхности Земли солнечными лучами. Электрическая энергия, подведенная к прибору, нагревает пластины излучателя до 100-180 °С, затем преобразуется в поток тепловых лучей, которые не нагревают воздух, а нагревают любую поверхность (например, пол), расположенную в зоне распространения лучей. Теплый воздух от поверхности медленно поднимается вверх, постепенно остывая. Поскольку с помощью инфракрасных излучателей можно целенаправленно обогревать места нахождения людей, средняя температура в помещении может быть снижена на 3-15 °С (в зависимости от размеров помещения и его высоты), что обеспечивает до 50% экономии энергии, по сравнению с традиционным конвективным отоплением. Сравнительные показатели работы инфракрасных излучателей и масляных радиаторов приведены в табл. 3.1.

Использование комбинированных систем теплоснабжения с различными автономными пиковыми источниками теплоты позволяет в полной мере удовлетворить потребности абонентов, предъявляющих различные требования к качеству и надежности теплоснабжения.


Наиболее выгодно применять для обеспечения пиковой тепловой нагрузки местные ТНУ, использующие теплоту обратной сетевой воды, или инфракрасные электрообогреватели, гидравлически независимые от наружных тепловых сетей и обеспечивающие высокий уровень комфорта в помещении. В обоих случаях теплоснабжение осуществляется по пониженному температурному графику, в результате чего более полно используется энтальпия теплоносителя, возрастает экономичность теплоснабжения за счет увеличения выработки электроэнергии на тепловом потреблении при понижении температуры обратной сетевой воды, снижаются теп- лопотери в наружных трубопроводах и более полно используется тепловая мощность сетевых подогревателей турбин. Но даже при использовании в качестве атомных пиковых теплоисточников бытовых отопительных котлов, работающих на органическом топливе, достигается весьма ощутимая экономия топливно-энергетических ресурсов, которая обусловлена более высоким КПД оборудования, пониженным температурным графиком и снижением теплопотерь в наружных тепловых сетях.

Шарапов В. И., Орлов М. Е. Технологии обеспечения пиковой нагрузки систем теплоснабжения. - М.: Издательство «Новости теплоснабжения», 2006.

на главную