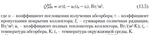
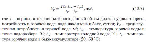
Расчет контура подогрева водыПроизводители элементов системы в разработанных нормах проектирования [3] принимают, что в схеме приготовления горячей воды с помощью солнечного коллектора горячая вода подогревается до 45...50 °С. Это является результатом значительного снижения КПД коллекторов при более высоких температурах. К тому же в прямых схемах усиливается выпадение накипи в системе и усиливается коррозия, в свою очередь в промежуточных контурах может наблюдаться перегрев и испарение теплоносителя, что может привести к завоздушиванию и снижению КПД коллекторов. Такая ситуация вероятна и при водоразборе, меньше принятого по отношению к размеру солнечного коллектора. Тогда подогрев воды уменьшится, по сравнению с запроектированным. Подбор коллекторов основан на предположении, что в летний период они должны обеспечивать 100 % энергии, необходимой для подогрева воды до 45 °С в количестве, соответствующем суточному потреблению воды. Для польских условий в летний период на 100 дм3 суточного водоразбора принимают от 1,5 до 3 м2 поверхности плоских коллекторов и от 1,2 до 1,6 м2 вакуумных коллекторов. Увеличение поверхности коллекторов позволяет достичь более высокой температуры подогреваемой воды при одновременном снижении их КПД. Для Польши поверхность коллекторов свыше 3,5 м2 на 100 дм3 суточного разбора горячей воды нежелательна с экономической точки зрения. В то же время снижение поверхности коллекторов ниже 1,5 м2 приводит к тому, что слишком малая доля солнечной энергии участвует в процессе приготовления горячей воды. Объем бака горячей воды определяют на основании среднесуточного разбора горячей воды. Для средней системы с солнечными коллекторами при значительном колебании водоразбора рекомендуется, чтобы объем бака составлял 1,5 суточного объема разбора горячей воды. Для системы частного дома следует принимать значение этого показателя на уровне двух. Однако в больших объектах объем бака-аккумулятора следует определять на основании графических зависимостей, характеризующих изменение во времени количества теплоты, поставляемой от коллекторов и потребляемой с горячей водой. Предлагаемые на рынке баки ГВС имеют теплообменники с поверхностью от 0,6 до 1,2 м2 поверхности теплообмена на 100 дм3 объема. Теплообменники могут быть кожухотрубные или трубные из медных труб (18 или 22 мм) или из нержавеющих труб (3/4 или 1). Вначале необходимо рассчитать среднесуточную потребность в горячей воде. Ее определяют по следующей зависимости: ![]() Далее следует определить среднесуточную потребность в солнечной энергии, необходимой для приготовления горячей воды Qcw. ![]() Действительную поверхность солнечного коллектора рассчитывают с учетом КПД коллектора, а также угла отклонения от южного направления и угла наклона коллектора по отношению к горизонтальной плоскости: ![]() КПД коллектора определяют исходя из полезной плотности теплового потока Qjedn по уравнению баланса энергии HWB (Hottel - Whillier - Bliss) [5]. Плотность теплового потока QjeL определяют по формуле: Qjedn = ат1с - lie(Та ~ То), Вт/м2, ![]() Исходя из представленной зависимости, тепловой КПД коллектора определяется по уравнению: ![]() ![]() Временный КПД коллектора 771 может составлять 60...70 %, в то же время средний сезонный КПД в умеренном климате составляет около 40 % [5]. Плоскость солнечного коллектора по мере возможности должна быть направлена на юг. Значение коэффициента 772, учитывающего влияние отклонения коллектора от южного направления (азимута) на уменьшение тепловой мощности, представлено на рис. 13.10. Допускается отклонение угла азимута ± 45°. Оптимальный наклон коллектора для географической широты Польши составляет 35...55°. При других углах наклона производительность уменьшается. На рис. 13.11 показана зависимость коэффициента от угла наклона, учитывающего отклонение коллектора по отношению к уровню 773. ![]() На рис. 13.12 приведена изолиния среднедневного суммарного излучения для произвольно расположенной поверхности в весенне-летний период (от начала апреля до конца сентября) для региона Варшавы [2]. Этот график может быть использован при проектировании схем приготовления горячей воды. Используя его в формуле (13.4), принимают, что коэффициенты 772 = 773 = 1. ![]() Требуемое количество коллекторов данного типа определяют из расчета, чтобы их общая поверхность была, по крайней мере, равна рассчитанной по зависимости (13.4). Общий объем бака Vp для приготовления горячей воды в небольших системах ГВС должен удовлетворять потребность в теплоте в течение периода г - от 1 до 2 дней. Этот объем можно выразить следующей зависимостью: ![]() Для большой системы ГВС или при нетипичном разборе теплоты, чтобы определить тепловой объем бака-аккумулятора следует провести анализ теплопотоков, поступающих от солнечной установки и потребляемых пользователями вместе с горячей водой в течение суток. Производители солнечных коллекторов обычно дают собственный упрощенный метод подбора отдельных элементов солнечных установок. Шафлик В./Современные системы горячего водоснабжения. - К.: ДП ИПЦ «Taici справи», 2010. |
|