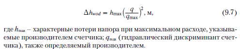
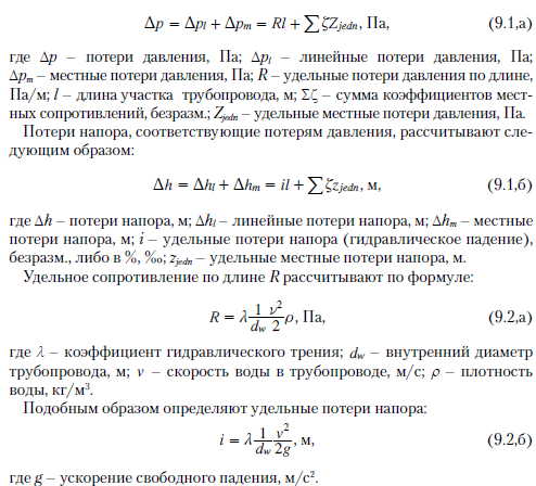
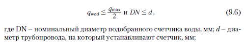
Подбор элементов распределения горячей водыОснованием подбора диаметров отдельных участков трубопроводов являются секундные расходы воды. Их определяют суммированием нормативных расходов воды санитарными приборами и бытовой техникой, вода к которым подается из данных участков. Нормативный расход воды в водоразборных точках и требуемое давление перед ними указано в табл. 9.1. ![]() ![]() Для определения расхода в системе ГВС при подборе диаметра подающего трубопровода используют в соответствии с нормой PN 92/В-01706 такие же зависимости как и для расчета трубопроводов холодной воды. Сравнение этих зависимостей, представленное в табл. 9.2, взято из нормы DIN 1988 [5]. ![]() Далее подбирают диаметры и проводят расчет потерь давления. Диаметры подбирают по номограммам или таблицам на основании принятой скорости воды в трубопроводах при расчетном расходе. Рекомендуемые скорости воды в трубопроводах представлены в табл. 9.3. ![]() Для определения необходимого давления в системе с подобранными диаметрами отдельно рассчитывают потери давления или потери напора на каждом участке. Расчет потерь давления на участке осуществляют по формуле: ![]() Для определения коэффициента гидравлического трения применяют формулу Колбрук-Уайта [18]: ![]() График зависимости коэффициента гидравлического трения от числа Рейнольдса и от эквивалентной шероховатости, определяемого по формуле Колбрук-Уайта, представлен на рис. 9.2. На практике удельные потери напора берут из таблиц или номограмм, точно так же, как значения коэффициентов ф необходимых для определения местных потерь. Удельные местные потери давления определяют по зависимости: ![]() При определении потерь давления точно определяют линейные потери напора. Местные потери для системы из стальных труб зачастую принимают равными 20...30 % от линейных потерь. В работе [3] сказано, что в системах из полимерных материалов местные потери составляют 100... 150 % от линейных потерь. ![]() Важным этапом проектирования системы является подбор счетчика воды. Счетчик воды подбирают в соответствии с нормой PN-92/B-01706. Выбор роторного счетчика воды осуществляют по следующему принципу: а) определяют расчетный расход для здания или его части, для которой будет рассчитано потребление воды q б) определяют условный расчетный расход для счетчика qwod. ![]() в) счетчик подбирают таким образом, чтобы условный расчетный расход qwod был меньше максимального объемного расхода qm3X, указанного производителем счетчика; г) подбор счетчика считается правильным при соблюдении условия: ![]() д) для подобранного счетчика определяют, основываясь на данных производителя счетчика, потери давления при расчетном расходе воды q через счетчик. Подбор какого-либо средства измерения объема, объемного или массового расхода, кроме роторного счетчика, следует осуществлять в соответствии с рекомендациями производителя измерительного устройства. Потери напора на счетчике Дhwod определяют по формуле: ![]() Потери давления на счетчике определяют зависимостью: ![]() Требуемое минимальное давление воды pmin в месте, для которого определяют располагаемое давление для системы, рассчитывают по формуле: ![]() При проектировании системы следует сравнить требуемое минимальное давление воды для системы с располагаемым давлением в подающем трубопроводе. Для системы, расположенной в зоне действия центрального теплового пункта, располагаемое давление указывает поставщик воды. Если располагаемое давление больше или равно минимальному давлению, то система может заполняться непосредственно от источника воды. Если меньше - то необходимо установить дополнительное устройство (повыси- тельный насос) для повышения давления воды. Шафлик В./Современные системы горячего водоснабжения. - К.: ДП ИПЦ «Taici справи», 2010. |
|