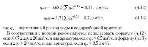
Определение секундного потребленияСекундное потребление зависит от количества водоразборных точек и вычисляется согласно следующей аппроксимирующей зависимости: ![]() На рис. 4.1. представлены показатели потребления отдельных объектов с принятой вероятностью превышения, а также кривые, отображающие расчеты, полученные из аппроксимирующих зависимостей, выведенных на основании проведенных исследований. ![]() Затем, принимая во внимание вышеуказанные подходы, произведен расчет коэффициентов для формул, характеризующих неравномерность секундного потребления с указанной вероятностью превышения. Зависимости с указанными коэффициентами можно использовать при проведении расчетов для зданий с количеством водоразборных точек от 40 до 300. Результаты расчетов представлены в табл. 4.1. ![]() Считаем, что формула с вероятностью превышения 1 % дает приведенным расчетам достаточную достоверность. Следовательно, расход воды для расчета теплового узла можно вычислить согласно следующей формуле: ![]() Полученные данные отличаются от данных согласно действующей норме PN-92/B01706 [2]. Это связано с другим подходом к проводимым расчетам, изменением в количестве потребляемой воды и с принятием другой вероятности превышения. При расчете расхода воды в жилом здании qM для проектирования системы водоснабжения необходимо использовать одну из формул, указанных в стандарте. Для многоквартирных жилых зданий данные формулы выглядят следующим образом: ![]() Шафлик В./Современные системы горячего водоснабжения. - К.: ДП ИПЦ «Taici справи», 2010. |
|