Определение неравномерности максимальных кратковременных отборов за более длительные периоды времени

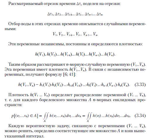
Цикл или фрагмент цикла отбора горячей воды можно поделить на отрезки времени. Неравномерность интенсивности отбора горячей воды в цикле можно определить, представив интенсивность отбора в виде последующих отрезков времени [32]. Из проведенных рассуждений следует, что для каждого такого отрезка времени распределение изменения потребления горячей воды может быть определено с помощью сложного распределения Пуассона с плотностью h(V). Рассматриваемый отрезок времени Дтс поделен на отрезки:


Рассматривается отрезок времени Дтс, состоящий из п коротких отрезков Дтд В анализируемом отрезке времени для каждого отрезка времени Дт; происходит случайно переменный отбор горячей воды V. Искомым является распределение значения максимального отбора горячей воды Vm3X за отдельные отрезки Дт,.

Определяется вероятность осуществления отбора горячей воды в течение произвольного отрезка времени Дт,. Отбор может произойти в максимальном объеме Утах. Для функции искомого распределения пространство событий определено следующим образом:


Распределение случайной переменной для определенного множества А определяяют следующим образом:


Функция распределения максимальных отборов бытовой горячей воды за промежутки времени, входящие в состав произвольного отрезка, описывается зависимостью (3.38) и является произведением всех функций распределения в отдельных промежутках.

Решение проблемы максимального распределения суммы отборов горячей воды для суммы нескольких последующих промежутков времени представлено в [30].

Шафлик В./Современные системы горячего водоснабжения. - К.: ДП ИПЦ «Taici справи», 2010.

на главную