государственный диплом с занесением в реестр https://vishee-legalno.com

Характеристика бактерии

Палочки бактерии Legionella имеют диаметр от 0,2 до 0,7 рм и длину от 2 до 6 рм, и могут пребывать как в естественной водной среде, так и в системах распределения воды. До сегодняшнего дня описано 42 вида бактерий Legionella (Legionellaceae), из которых выделено 64 серологические группы [8; 9]. Известно, что 17 видов может вызвать у человека заболевание. Самой грозной является бактерия Legionella pneumophila.

Все виды Legionella являются потенциально патогенными для человека. Среди зарегистрированных заболеваний 80...90 % вызвано видом Legionella pneumophila серогруппы 1, а 10...20 % - это болезни, вызванные другими видами Legionella.

Случаи заболевания отмечались во многих странах по всему миру [9], в том числе в Польше, что было подтверждено Санитарно-эпидемиологической службой. Ежегодно в Польше наблюдается 1000... 1300 заболеваний, среди которых летальный исход колеблется от 5 до 30 %, но реальное количество может быть даже десятикратно выше. В Германии регистрируют около 9000 случаев заболевания в течение года, а в США около 200 тыс.

Бактерии Legionella являются естественной составляющей микрофлоры каждой воды и их можно встретить в том числе в питьевой воде, где наряду с этими бактериями находятся другие виды бактерий. Естественной средой для бактерий Legionella являются пресные поверхностные воды и грунтовые воды, особенно натуральные источники горячей воды, прибрежные зоны морской воды и почва. Количество этих бактерий в воде составляет 103...106 cfu/дм3 (cfu - единица, образовывающая колонию), а в благоприятных условиях может достигать даже 108 cfu/дм3. В естественных источниках горячей воды концентрация палочек колеблется от 102 до 106 cfu/дм3. Бактерии вида Legionella имеют огромную способность приспосабливаться к различным условиям окружающей среды. Возможно, что это влияет на патогенность бактерии Legionella. Способность возбуждать болезнь, вероятно, значительно меньше при температуре 24 °С чем при 37 °С. Способность палочки к размножению сохраняется при температуре от 15 °С до 46 °С. При температуре 46 °С размножение задерживается, а при 48 °С и выше - бактерии Legionella погибают [1]. Их оптимальное развитие происходит при температуре 37...43 °С. В естественной среде при более низкой температуре сильная конкуренция со стороны других микроорганизмов не позволяет им доминировать.

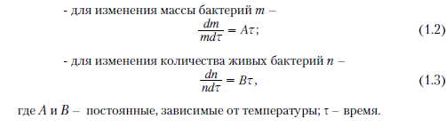
Бактерии Legionella живут только в течение нескольких часов. Это значит, что даже если происходит размножение бактерии, за это время другие погибнут. Благодаря этому соблюдается равновесие. По сравнению с другими бактерии из группы Legionella размножаются медленно. Прирост количества бактерий, как и их уменьшение при определенной температуре, имеет экспоненциальный характер. С математической точки зрения такое течение событий можно описать с помощью следующих зависимостей:


В случае размножения бактерий эти постоянные А и В положительны, а в случае их умирания постоянные отрицательны. Различие между массой и количеством бактерий объясняется тем, что, чтобы размножающиеся бактерии начали делиться, в начале должно произойти определенное увеличение их массы. Это означает небольшое запаздывание прироста количества бактерий по отношению к приросту их массы в начальной фазе размножения. Такое запаздывание не наблюдается при отмирании бактерий (постоянные А и В равны) [16]. Это означает, что, если будет определено время, после окончания которого количество бактерий, например, удвоится, то следующее удвоение произойдет спустя такое же время. Были исследованы сроки, за которые бактерии Legionella удваивались в зависимости от температуры. Это представлено на рис. 1.2.


В случае уменьшения количества бактерий более удобно использовать понятие «период гибели 90 % бактерий» или «период вымирания», т. е. период, в течение которого 90 % бактерий гибнет, а 10 % живет. После двух таких периодов остается 1 % бактерий, а после трех периодов - 0,1 % [1]. На рис. 1.3 представлен период вымирания бактерий Legionella в зависимости от температуры горячей воды.


При температуре 36 °С происходит более быстрое развитие бактерий Legionella, В идеальных лабораторных условиях (при отсутствии конкуренции со стороны других бактерий, в оптимальной среде и при оптимальном питании) удваивание количества этих бактерий в колонии происходит в течение трех часов. Для сравнения колония бактерий coli удваивает свое количество в идеальных лабораторных условиях в течение 10 мин.

Потребности бактерий Legionella в воздухе позволяют отнести их к кислородным бактериям. При этом некоторые авторы относят их к микроаэ- рофилам. Показатель pH для этих бактерий может колебаться от 5,5 до 9,2. Оптимальный показатель pH окружающей среды составляет 6,8...7,0.

Поскольку бактерии типа Legionella встречаются в естественной среде обычно вместе с другими гетеротрофными бактериями (например,

Flavobacterium, Alcaligener, Acinetobacter), протозоа, грибами и водорослями, то их четко описанные условия выращивания в лабораторных питомниках свидетельствуют о том, что они не являются свободно живущими бактериями. Эти бактерии черпают необходимые для роста субстанции из живых или отмерших клеток сопутствующих им микроорганизмов. Большая часть этих микроорганизмов гетеротрофна, особенно протозоа из группы амеб и инфузорий. Местом, где развиваются палочки Legionella в этих микроорганизмах, являются вакуоли. Они могут содержать десятки, и даже тысячи клеток бактерий. Это, вероятно, объясняет факт их выживания и размножения в естественной среде в экстремальных условиях (как при низких температурах, так и при высоких). Живые клетки бактерий Legionella были выделены из клеток протозоа даже при температуре, достигающей 67 °С. До сих пор наличие палочек Legionella было обнаружено у амеб рода\Acanthamoeba, Naegleria, Hartmannella, Vahlkampfia, Echinamoeha, Saccamoeba, а также в инфузориях рода Tetrahymena, Cyclidium. Пребывание Legionella внутри этих организмов защищает клетки бактерий от влияния внешних факторов (например, высушивание, высокая температура, средства дезинфекции) и, вероятно, повышает их способность проникать в человеческие клетки [1; 9].

Как упоминалось ранее, бактерии Legionella встречаются во всех естественных водах, во влажных местах, озерах, реках, морях, грунтовых водах. В системах очистки водопроводной воды бактерии удаляются не полностью. Таким образом, бактерии в небольшом, неопасном для человека количестве попадают в системы водоснабжения здания. Их концентрация в холодной питьевой воде невелика и составляет 1 cfu/дм3 (cfu - единица, образовывающая колонию). Чувствительность этих бактерий к повышенной температуре горячей воды в системах известна. Считается, что Legionella pneumophila, т. е. наиболее нежелательный вид в трубопроводных системах, находится в летаргии при температуре менее 20 °С. Размножается наиболее интенсивно в диапазоне температур 37...43 °С и поддается пастеризации при температуре свыше 46 °С. Для правильной оценки динамики процесса размножения и отмирания бактерий Legionella важной является температура окружающей среды, при которой живут эти бактерии. Рис. 1.4, подготовленный Волленстрандом [16], иллюстрирует интенсивность размножения или отмирания бактерий Legionella pneumophila серо- группы 1 в зависимости от температуры.


Ось ординат при логарифмической шкале представляет количество бактерий на миллилитр горячей воды, а ось абсцисс - шкалу времени. На выбранной логарифмической шкале наблюдается линейная зависимость между количеством бактерий и течением времени при постоянной температуре. Можно сделать вывод, что, например, при 50 °С для уменьшения количества бактерий с 1000 до 100 необходимо 2,3 ч, а спустя следующие 2,3 ч останется только 10 единиц бактерий. Процесс пастеризации намного более быстрый при более высоких температурах. Точки пересечения линий постоянной температуры с осью абсцисс показывают, что для очистки воды от бактерий Legionella pneumophila потребуется 7 ч при температуре 50 °С, 1,3 ч - при 54 °С и чуть менее 20 мин. - при 58 °С. При температуре 48 °С этот же процесс занял бы 30 ч.

Вышепредставленный график ясно показывает, что температура имеет значительное влияние на бактерии Legionella, на их размножение и вымирание. Поддержание в течение определенного времени высокой - на уровне 60...70 °С температуры воды в баке-аккумуляторе и системе ГВС гарантирует, что спустя относительно короткое время бактерии полностью погибнут. В системах холодного водоснабжения температура воды не должна превышать 15 °С. Это приводит к тому, что бактерии погружаются в летаргию. Следует следить за чистотой системы, нельзя допускать появления застоев воды, а в случае необходимости нужно проводить дезинфекцию системы горячей водой или другими методами.

Для развития бактерий Legionella, помимо соответствующей температуры, требуется питание. Таким питанием могут быть другие мертвые микроорганизмы, живущие в накипи, например, в анодной накипи эмалированных нагревателей или в продуктах коррозии. Бактерии развиваются также в коррозионных трещинах. Подходящей средой для их развития являются практически все эластомеры, что следует принимать во внимание при герметизации мест присоединения водоразборной арматуры.

Подходящие условия для развития бактерий Legionella встречаются в узлах водоподготовки и в системах ГВС. Заражение системы ГВС может быть временным - в случае, если бактерии появились в одном из элементов системы или арматуры, например, в уплотнителе при распылителе душа, или систематическим - если в системе ГВС существуют места, в которых бактерии Legionella постоянно размножаются и откуда они вымываются. В этом случае их концентрация в воде не изменяется даже при интенсивном промывании системы. В случае случайного заражения замена уплотнителей, промывка и очистка от камня, а также продуктов коррозии арматуры или сильный напор воды приводят к уменьшению концентрации бактерий.

Размножению бактерий Legionella способствует, прежде всего, слишком низкая температура горячей воды в водонагревателях и баках при длительном периоде ее нахождения, а также появляющиеся в результате недобросовестной чистки и содержания осадка или биопленки. Биопленкой называют трехмерную колонию бактерий, содержащихся в матрицах внешнеклеточных полимеров, проявляющих способность к адгезии к стабильным поверхностям и друг к другу. Формирование матрицы биопленки защищает микроорганизмы (из которых состоит биопленка) от деградационной деятельности факторов окружающей среды. Биопленка образовывается практически на каждой поверхности, которая соприкасается с водой (в том числе на резине, стекле, PVC, РЕ, РВ, меди). Период образования и толщина биопленки могу быть разными. Плотную структуру биопленки тяжело удалить, поэтому мытье и дезинфекция являются важными факторами, цель которых - предотвращение скопления микробиологических образований.

Шафлик В./Современные системы горячего водоснабжения. - К.: ДП ИПЦ «Taici справи», 2010.

на главную