СИСТЕМЫ ОТОПЛЕНИЯ С ИСПОЛЬЗОВАНИЕМ ВЫСОКОТЕМПЕРАТУРНОЙ ВОДЫ

Использование высокотемпературной воды (г > 105 °С) в системах отопления значительно снижает их металлоемкость и стоимость (в среднем на 20—30 %). Причем, металлоемкость отопительных приборов снижается за счет сокращения требуемой поверхности нагрева в связи с повышением средней температуры воды в отопительных приборах, а экономия металла на трубопроводах достигается за счет уменьшения их диаметра в связи с сокращением количества циркулирующей в системе отопления воды и увеличением располагаемого перепада давлений в ней (при непосредственном присоединении к системе централизованного теплоснабжения).

Однако, использование высокотемпературной воды в указанных ранее системах отопления возможно только при отоплении промышленных и некоторых других зданий, где допускается повышенная температура поверхности отопительных приборов (более 95 °С). В жилых и в большинстве общественных зданий, в которых согласно СНиП II-33- 75 температура поверхности отопительных приборов не допустима свыше 95 °С, высокотемпературная вода непосредственно не используйся в рассмотренных системах отопления. В этом случае ее применяют по схемам на рис. 2, б, в. Поэтому с целью удешевления и снижения металлоемкости систем отопления жилых и общественных зданий разработан ряд новых децентрализованных систем отопления, позволяющих использовать высокотемпературную воду непосредственно в системе отопления при сохранении температуры поверхности отопительных приборов на уровне, допустимом по санитарно-гигиеническим требованиям (t 95 ° С).

Указанные системы отопления по способу использования высокотемпературной воды можно подразделить на такие группы:

с непосредственным использованием высокотемпературной воды (зависимая схема):

при децентрализованном смешении в отопительных приборах, стояках или определенных местах магистральных теплопроводов;

с одинаковым (пониженным) или разным температурным перепадом в отдельных частях системы отопления;

при децентрализованном нагреве в поверхностных водоподогревателях на магистральных теплопроводах;

с нагревом промежуточного теплоносителя в отопительных приборах по независимой схеме.

Примером системы отопления по зависимой схеме с децентрализованным смешением воды в отопительных приборах является ко л л е к - торная система отопления.

Системы отопления с коллекторным распределением воды могут быть двух- и однотрубными с верхним или нижним расположением распределительной магистрали [1].

Известна также система ДСЧ, разработанная Е. И. Чечиком в однотрубном, однотрубно-двухтрубном и однотрубном с трехходовыми кранами вариантах [12, 23].

Система отопления ДСЧ по сравнению с традиционными системами отопления имеет меньшую стоимость (на 20—25 %) и металлоемкость (на 17—20 %). Однако эта система, как и система с коллекторным распределением воды, не получила широкого применения в связи со сложностью регулирования и наладки, а также необходимостью теплоизоляции или скрытой прокладки в жилых помещениях трубопроводов, имеющих температуру более 105 °С.

Эта система может быть рекомендована также в тех случаях, когда перепад давления на вводе тепловой сети в здание не может обеспечить работу элеватора.

Стоимость описанной системы отопления и расход металла по сравнению с обычными однотрубными системами с П-образными стояками уменьшается в среднем на 20 %.

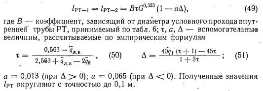
Перспективной является система отопления с децентрализованным нагревом местной воды в поверхностных подогревателях на магистраль- - ных трубопроводах, так называемая система со ступенчатой регенерацией теплоносителя (СРТ), разработанная КиевЗНИИЭП [35]. Состоит она из нескольких подсистем, последовательно соединенных по теплоносителю. Каждая подсистема включает один или группу стояков при верхнем или нижнем расположении распределительной магистрали. Высокотемпературную воду (150 °С) перед поступлением непосредственно в первую подсистему используют для подогрева охлажденной воды, прошедшей другие подсистемы, до требуемых параметров (95 или 105 °С) в установленных между подсистемами регенераторах теплоносителя (РТ) — теплообменниках типа «труба в трубе» (рис. 11). Потребители теплоты, для которых допускается использование высокотемпературной воды (например, воздухонагреватели лестничной клетки) подключаются перед первой подсистемой. Подсистемы имеют пусковые перемычки между распределительной и сборной магистралями с вентилем, который при работе системы находится в закрытом положении.

Проекты отопления СРТ экономичнее по сметной стоимости и металлоемкости применяемых типовых проектов на 15—20 %.

Система отопления СРТ с параллельным соединением регенераторов теплоносителя (схема А, рис. 11) может применяться в зданиях различного назначения. Более эффективна она в блок-секционных жилых домах при устройстве тупиковых посекционных систем отопления с разработанным КиевЗНИИЭП [13] автоматизированным абонентным вводом (ААВ), оборудованном двумя комплектами автоматики, позволяющими пофасадно регулировать системы отопления. Для этого посекционные системы отопления конструируют по схеме А так, чтобы последняя по ходу движения воды подсистема отапливала ту сторону фасада, на которую ориентирована лестничная клетка, а тепловая нагрузка противоположного фасада должна распределяться примерно, -поровну между двумя другими подсистемами, причем в качестве


Система отопления СРТ с последовательным соединением регенераторов РТ (схема В, рис. 11) в связи с невозможностью местного количественного регулирования теплопроизводительности входящих в нее подсистем может применяться в зданиях меридиальной ориентации (фасады обращены на запад — восток), оборудованных секционными системами отопления, а также в зданиях небольшой протяженности (например, точечных). Для зданий широтной ориентации (фасады обращены на север — юг) рекомендуется применять пофасадные системы отопления с устройством для каждого фасада системы отопления СРТ по схеме Б (объединяющей все подсистемы вдоль одного фасада) с ААВ, оборудованном комплектом автоматики, позволяющим регулировать расход теплоносителя в зависимости от изменяющейся тепловой нагрузки помещений данного фасада [13].


При проектировании систем отопления по схеме А оптимальное количество подсистем равно трем с установкой двух регенераторов теплоносителя (РТ) одинаковой длины, а при применении схемы Б количество подсистем может быть три или четыре с двумя или тремя РТ разной расчетной длины. Во всех случаях системы делят на подсистемы с учетом следующих требований:

а) удельная тепловая мощность последней подсистемы должна быть наибольшей, близкой к величине, рассчитываемой по формуле


в) стояки, расположенные в непосредственной близости один от другого, должны объединяться в одну подсистему.

Системы отопления СРТ выполняют, как правило, однотрубными с унифицированными приборными узлами, односторонним присоединением отопительных приборов к стояку, с верхней или нижней прокладкой распределительной магистрали.


Регенераторы теплоносителя (РТ), выполняемые в виде теплообменников типа «труба в трубе» (табл. 4), следует включать в систему отопления СРТ так, чтобы греющая вода проходила по межтрубному пространству, а нагреваемая — по внутренней трубе в противоположном греющей воде направлении (по противоточной схеме).








Полученные результаты наносят на расчетную схему системы отопления СРТ, на которой изображают все подсистемы и указывают места подключения и выбранную конструкцию стояков, регенераторы теплоносителя и магистральные трубопроводы. Затем переходят к гидравлическому расчету системы.

К группе систем отопления, работающих при повышенной средней температуре воды в приборах, относится система отопления с двумя перепадами температур теплоносителя по кольцам системы, предложенная Ральчуком Н. Т. Состоит такая система из двух взаимосвязанных частей, работающих параллельно от одного элеваторного узла (рис. 12). После элеватора в первую часть системы вода поступает с температурой 95 или 105 °С (в зависимости от принятой для системы схемы расположения магистралей) и охлаждаясь до температуры 80 или 85 °С полностью возвращается в элеватор для подмешивания к высокотемпературной воде. Во второй части системы горячая вода после охлаждения в отопительных приборах до требуемой температуры (70 °С) минуя элеватор возвращается в тепловую сеть.

Системы отопления с двумя перепадами температур с экономической точки зрения рекомендуется проектировать в жилых зданиях высотой до 7 этажей однотрубными с нижней прокладкой обеих магистралей (tr — 105 °С), а в зданиях от 7 до 12 этажей — с верхней прокладкой распределительной магистрали (tr = 95 °С). При этом перепад температур в первой части системы следует принимать в зависимости от способа прокладки магистралей и располагаемой разности давлений на вводе тепловой, а распределение тепловой нагрузки по частям системы можно принимать ориентировочно по табл. 7.

Согласно расчетам применение систем отопления с двумя перепадами температур позволяет уменьшить массу отопительных приборов на 6—10 % за счет увеличения теплоотдачи при более высоких температурах циркулирующего теплоносителя.

Принцип работы системы отопления с двумя перепадами температур предполагает, что количество сетевой воды GceT, поступающей в систему отопления с температурой Тг равно количеству воды, циркулирующей во втором кольце системы отопления G2 и возвращающейся з тепловую сеть с температурой 70 °С.



Зная ориентировочные тепловые нагрузки и Q2 намечают расстановку стояков системы, учитывая при этом ориентацию здания по фасадам, с таким расчетом, чтобы фактические тепловые нагрузки колец Qi и Q2 не отличались от Qt и Q2 больше чем на 3 %. В этом случае полученные по вышеприведенным формулам данные используются в теплогидравлическом расчете колец системы отопления, производимом по общепринятым методикам.

Если Qi и Q2 отличаются от Qi и Q2 больше чем на 3 %, фактические температуры теплоносителя рекомендуется определять в кольцах системы отопления, которые используются в дальнейших расчетах.

Высокотемпературная вода (с температурой до 130 °С) может использоваться для отопления жилых зданий в панельно-лучистых системах отопления (при стеновых, перегородочных и плинтусных панелях) без ущерба для санитарно-гигиенических условий в помещении, так как по данным В. И. Новожилова и В. П. Туркина при температуре воды 130—70 °С средняя температура поверхности панелей не превышает 90 °С [33].

В ряде случаев планировка общественных зданий, а также производственных с неодинаковыми технологическими процессами в различных частях здания, позволяет использовать теплоноситель в одних помещениях с повышенной температурой (130—150 °С), а в других — с более низкой (95—115 °С). Для таких зданий рекомендуется использовать особый вид систем отопления — системы, последовательно соединенные по теплоносителю, в которых вода с повышенной температурой в первую очередь пропускается через отопительные приборы помещений, где по нормам это Допускается, а затем уже охлажденный теплоноситель направляется в отопительные приборы помещений, для которых ограничена температура теплоносителя.Такие единые для всего здания системы отопления имеют меньшую металлоемкость трубопроводов и отопительных приборов по сравнению с двумя раздельными системами.

На рис. 13 и 14 приведены принципиальные схемы систем отопления с последовательным соединением по теплоносителю в зависимости от расположения помещений, допускающих различную температуру теплоносителя: а) для случая расположения таких помещений по вертикали в разных частях здания; б) для случая поэтажной планировки этих помещений.

Принцип соединения отдельных частей рассматриваемой систем# отопления может быть использован при конструировании некоторых стояков или горизонтальных ветвей традиционных систем отопления в тех случаях, когда, например, расход воды в обычном стояке (ветви) недостаточен для погашения располагаемого давления в нем, или если для обеспечения гидравлической устойчивости системы необходимо увеличить расход воды в определенных стояках или ветвях.



При проектировании систем отопления, последовательно соединенных по теплоносителю, необходимо учитывать следующее:

на участках, соединяющих взаимосвязанные части системы, не разрешается установка отключающей арматуры;


при применении вертикальных схем системы отопления (см. рис. 13) на стояках независимо от этажности здания должна предусматриваться отключающая арматура, а также устройства для спуска воды;

в схемах бифилярных последовательно соединенных систем отопления (рис. 15) на каждой ветви для возможного их отключения и частичного регулирования по теплоносителю без нарушения работы системы в целом целесообразно предусматривать перемычку с трехходовым краном, а на трубопроводах после нее — отключающую арматуру и тройник для спуска воды. В случае, когда применение схем с последовательно соединенными бифилярными проточными ветвями вызывает большие потери давления в системе отопления, рекомендуется проектировать комбинированные бифилярные поэтажные системы с двухтрубными стояками (рис. 15), в которых ряд бифилярных ответвлений присоединяется к стояку по последовательной схеме, дающей возможность снизить температуру теплоносителя, а остальные — по параллельной.

В процессе проектирования системы, а также после принятия окончательных конструктивных решений для выполнения последующего теплогидравлического расчета системы отопления необходимо определять температуру воды, поступающей в каждую из последовательно соединенных систем и перепад температур воды в каждой из них.

Для первой системы по ходу движения теплоносителя температура входящей воды tx равна температуре воды в горячем трубопроводе тепловой сети Тг, т. е. tx = Тг. Температура воды th поступающая в лю- ¦У10 из последующих систем рассчитывается по формуле


Температура воды, выходящей из параллельно включенных стояков (ветвей), при распределений теплоносителя по ним пропорционально тепловым нагрузкам равна температуре воды, входящей в последо- вательно включенную последующую систему.

Перепады температуры воды в каждой последовательно соединенной системе определяются по формулам = tx — t2 .. Att = tt — t


По известным тепловым нагрузкам стояков (ветвей) QCT{ и расчетным перепадам температур Att можно вычислить (при расчете с постоянным перепадом температур воды в стояках)- расход воды Gcrt., кг/ч, в стояках (ветвях) каждой из последовательно соединенных систем отопления по зависимости (46).

По полученным значениям температур и расходам воды во всех элементах последовательно соединенных систем отопления производят теплогидравлический расчет по общепринятым методикам.

Кроме приведенных выше систем с непосредственным использованием высокотемпературной воды, разработаны также системы отопления с децентрализованным нагревом высокотемпературной водой промежуточного теплоносителя в отопительных приборах по независимой схеме.

В этом случае змеевик с высокотемпературной водой, включенный в однотрубную проточно-регулируемую систему отопления, вводится в безнапорный отопительный прибор с промежуточным теплоносителем (водой, маслом или другой жидкостью), нагревая его до требуемой температуры. В качестве таких приборов могут использоваться предложенные проф. Б. Н. Лобаевым керамические блоки с отверстием в верхней части для ввода змеевика или более совершенные закрытые стальные штампованные радиаторы со змеевиком, введенным в их полость сбоку (рис. 16).

В системах отопления с керамическими блоками высокотемпературная вода может иметь температуру 110—70 °С, в системах отопления со стальными радиаторами, заполненными минеральным маслом,— 130—70 °С, при этом температура поверхности приборов не превьдиает 95 °С. Кроме того, при использовании керамических блоков испаряющаяся вода дополнительно увлажняет воздух в помещении.

Системы отопления. Проектирование и эксплуатация/ А. Я. Ткачук, Е. С. Зайченко, В. А. Потапов, А. П. Цепелев.— К. Будiвельник, 1985.

на главную