Основы энергоэкономических и гидравлических расчетов

Подводящие и отводящие деривационные туннели могут выполняться как напорными, так и безнапорными. Выбор того или иного типа определяется характером колебаний уровней воды. Существенную роль играют также инженерно-геологические и топографические условия. Так, подводящий туннель, расположенный в глубине крепкого скального массива, должен быть выполнен напорным, а туннель, расположенный близко к поверхности и требующий более простых строительных подходов к нему, может быть безнапорным. При большом заглублении машинного зала для обеспечения нормальной работы турбин отводящая деривация выполняется напорной даже при незначительных колебаниях уровня воды в нижнем бьефе.

Выбор того или иного типа деривационного туннеля, форм его поперечного сечения и размеров производится на основе энергоэкономических гидравлических и прочностных расчетов. Иногда форма и конструкция могут меняться по длине туннеля в зависимости от инженерно-геологических условий. Последними исследованиями и опытом эксплуатации доказана возможность работы туннеля в переменном гидравлическом режиме при условии обеспечения плавного перехода от одного режима к другому.

Напорные деривационные туннели обычно выполняются кругового поперечного сечения, так как такая форма соответствует основной нагрузке - внутреннему давлению воды. Круговая форма обеспечивает также наименьшие объемы работ и расхода материала на обделки.

При применении проходческих комбайнов круговая форма оптимальна, однако при горном способе проходки в таком туннеле производство работ осложняется. В этом случае целесообразно применение коробового сечения с плоским лотком.

Форма поперечного сечения безнапорного туннеля зависит от инженерно-геологических условий и способа ведения строительных работ по его проходке. В основном применяют следующие формы сечения безнапорных туннелей (рис. 2.1) [26]:

корытообразное с пологим сводом для туннелей, проходящих в прочных скальных породах с незначительным горным давлением при коэффициенте крепости по М.М. Протодьяконову;

корытообразное с полуциркульным сводом при небольшом вертикальном горном давлении и отсутствии бокового горного давления;

коробовое с уширенным основанием, сводом малого радиуса и криволинейными стенками; такая форма находит применение при большом вертикальном и небольшом боковом горном давлении, коробовое применяется при значительном вертикальном и горизонтальном горном давлении, 2.

Для всех четырех форм поперечного сечения отношение высоты h туннеля к его ширине составляет h = (1-1,5).

Сложные формы III и IV хотя и требуют наименьших объемов работ, но значительно осложняют их производство и становятся неэкономичными. Поэтому они применяются только в сложных инженерно-геологических условиях. В очень сложных инженерно-геологических условиях при большом давлении подземных вод, которое нельзя снизить с помощью дренажа, или при наличии анизотропных пород, дающих несимметричное горное давление относительно вертикальной оси, могут применяться безнапорные туннели кругового сечения.

При пропуске по безнапорному туннелю расчетного расхода в установившемся режиме со скоростью до 10 м/с над уровнем воды должно быть воздушное пространство высотой не менее 1% от высоты туннеля в свету и не менее 40 см при условии подвода воздуха в это пространство. Волновые процессы, возникающие на поверхности воды в туннеле при регулировании мощности на ГЭС и ГАЭС, могут создать на отдельных участках напорный режим. Это приводит к изменению нагрузки на обделку туннеля, что в крепких породах вполне допустимо. В настоящее время считается возможным допущение длительных переменных безнапорных и напорных режимов с плавным переходом от одного режима к другому.

Определение размеров поперечного сечения деривационного туннеля. Для сооружения туннелей широко применяются проходческие комбайны или механизированные комплексы. Это приводит к необходимости типизировать (стандартизировать) размеры поперечных сечений и накладывает особые условия на энергоэкономические расчеты деривационных туннелей.

Наивыгоднейшим считается такое сечение деривационного туннеля, при котором сумма затрат на его сооружение 3 и стоимость потерянной энергии П минимальны [33]. Уменьшение сечения деривационного туннеля приводит к уменьшению объемов работ, капитальных вложений К и расчетных затрат 3, руб/год:

При уменьшении сечения деривационного туннеля увеличивается также скорость течения воды, потери напора и электрической энергии. Потери электроэнергии за год составят, кВт • ч/год:

На рис. 2.2 показаны зависимости суммы затрат 3 и стоимости потерянной энергии от поперечного сечения ы деривационного туннеля. Как видно из рисунка, кривая суммы 3 + П в зоне минимума является пологой. При выборе оптимального значения ы необходимо учитывать другие качественные показатели, в том числе условия производства работ, параметры проходческого оборудования, или выбирать наименьшее значение ы. Исходные данные при расчете по стоимости работ и электроэнергии являются условно точными, поэтому возможно отступление от полученного значения поперечного сечения туннеля.

Желательно также учитывать влияние размера поперечного сечения туннеля на другие сооружения (уравнительные резервуары, турбинные водоводы, основное оборудование) и условия регулирования нагрузки на ГЭС. В этом случае расчет делается в несколько этапов. На рис. 2.3 показано влияние затрат по сооружению туннеля Зтун и уравнительного резервуара на значение его экономически наивыгоднейшего диаметра. Как видно, при таком расчете оптимум будет смещаться вправо по сравнению с расчетом без учета уравнительного резервура.

Экономичные скорости течения воды в напорных деривационных туннелях составляют 4-6 м/с. Максимальная скорость обязательно должна быть проверена по условиям устойчивости работы системы туннель-уравнительный резервуар. Одним из условий устойчивости является требование, чтобы значения потерь напора в туннеле и турбинном трубопроводе были меньше одной трети статического напора:

В безнапорных деривационных туннелях площадь поперечного сечения также определяется по формуле (2.1), причем расчет выполняется для установившегося режима и считается, что заданный при расчете максимальный расход должен проходить по туннелю с постоянной глубиной потока и уклон свободной поверхности воды равен уклону туннеля. Расчетные (оптимальные) скорости течения в безнапорных деривационных туннелях ниже по сравнению с напорными и колеблются в пределах 2,5-3,5 м/с. Это объясняется тем, что повышение скорости может привести к значительным потерям напора, особенно в длинных туннелях. Меньшие расчетные скорости в безнапорных туннелях по сравнению с напорными являются в ряде случаев следствием меньших капиталовложений.

При возрастании стоимости проходческих и бетонных работ расчетная оптимальная скорость течения воды и, следовательно, площадь поперечного сечения туннеля уменьшаются, а при возрастании стоимости заменяющей энергии в энергосистеме, наоборот, увеличиваются. Таким образом, оптимальное значение площади поперечного сечения деривационного туннеля не является каким-то абсолютным значением, а зависит от ценообразования и времени проведения расчетов.

Если по трассе туннелей инженерно-геологические условия не отличаются большим разнообразием (что встречается довольно редко) и конструкция обделки не меняется, то можно вести расчет капиталовложений на один метр длины туннеля. В других, более часто встречающихся случаях туннель разделяется на характерные участки и определяется оптимальное значение ы для каждого участка, а затем выбирается одно значение площади поперечного сечения туннеля, как правило наибольшее, или значение для наиболее характерного по инженерно-геологическим условиям участка. На точность энергоэкономических расчетов большое влияние оказывает достоверность закладываемых в статический расчет исходных данных по инженерно-геологическим и гидрогеологическим условиям трассы туннеля.

Учет условий производства работ. При выборе формы поперечного сечения туннелей ГЭС большое значение имеет оптимизация методов производства работ. В крепких породах безнапорные и напорные туннели могут выполняться корытообразного или коробового сечения с плоским лотком (см. рис. 2.1). Последнее имеет значительные преимущества в производстве работ (упрощение конструкции дает снижение трудозатрат при проходке и бетонировании и ускоряет работы). Если коробовое сечение имеет меньшие капиталовложения, чем круглое, то вопрос легко решается в его пользу. Однако при относительно слабых породах и больших напорах картина будет обратная и предпочтение может быть отдано круглому сечению.

Если форма сечения туннеля и связанный с ней метод производства работ влияют на срок ввода ГЭС в эксплуатацию, задача решается нахождением минимума суммарных затрат:

При использовании для сооружения туннеля проходческих комбайнов круговая форма поперечного сечения применяется для напорных и безнапорных деривационных туннелей ГЭС.

Основы гидравлического расчета туннельных дериваций. Гидравлический расчет ведется не отдельно для каждого сооружения, а для системы сооружений: при головной компоновке турбинные водоводы - турбина - отводящая деривация; при концевой деривационный туннель - напорный бассейн (уравнительный резервуар) - турбинный водовод - турбина; при промежуточной подводящий деривационный туннель - верховой уравнительный резервуар - турбинный водовод - турбина - низовой уравнительный резервуар (расширительный бассейн, переходный участок) - отводящий деривационный туннель.

Гидравлический расчет туннеля при установившемся или неустановившемся режиме определяет пропускную способность туннеля и экстремальные гидростатические нагрузки на обделку туннеля.

Расчетные схемы представлены на рис. 2.4. Гидравлические расчеты установившегося режима излагаются в ряде курсов гидравлики и справочниках по гидравлическим расчетам. В настоящее время сооружаются необлицованные деривационные туннели или туннели с обделкой из набрызг-бетона. Ниже приводятся коэффициенты шероховатости для деривационных туннелей:

Наибольшие трудности представляют расчеты неустановившихся режимов в сложной промежуточной схеме компоновки с двумя уравнительными резервуарами. В результате расчетов определяются экстремальные уровни воды в уравнительном резервуаре (напорном бассейне), а также исследуется затухание колебательного процесса при различных колебаниях нагрузки.

В характерных только для подземных ГЭС головных схемах с длинными отводящими туннелями и промежуточных схемах с двумя туннелями (подводящим и отводящим) деривации могут выполняться безнапорными или напорными. Гидравлические расчеты неустановившихся режимов в напорной или безнапорной подводящей деривации разработаны и освещены в литературе весьма широко и полно.

Схемы с напорными отводящими туннелями и в особенности с напорными подводящим и отводящим туннелями стали широко применяться сравнительно недавно. Методы гидравлического расчета таких схем разработаны и освещены как в зарубежной, так и отечественной литературе недостаточно.

В теоретических выкладках рассматриваются системы с идеальным регулятором, безынерционным трубопроводом и уравнительными резервуарами с постоянной площадью без гидравлических сопротивлений. Приняты обозначения следующие:

При проектировании уравнительных резервуаров необходимо соблюдать следующие условия: обеспечение устойчивой ГЭС; быстрое затухание колебаний в напорной системе; наименьшие объемы строительных работ.

Низовые уравнительные резервуары необходимы в тех случаях, когда колебания уровня воды у выходного портала значительные и деривация выполняется напорной. В этом случае даже при коротких отводящих туннелях (150-200 м) предусматривают уравнительный резервуар. Критерий постоянной инерции напорных водоводов здесь неприменим. При длинной напорной отводящей деривации необходимо сооружение в начале отводящего туннеля уравнительного резервуара. В этом случае он получается большой площади поперечного сечения (длинная уравнительная камера). Уменьшение 46 площади уравнительного резервуара может быть достигнуто понижением уровня воды ниже шелыги свода в отводящем туннеле на начальном участке с обеспечением отвода воздуха из туннеля и введения гидравлических сопротивлений при входе в туннель.

Размеры уравнительного резервуара нижнего бьефа должны удовлетворять следующим требованиям:

колебания уровня воды, возникающие при бесконечно малых изменениях нагрузки должны быть затухающими;

максимальный подъем уровня воды в резервуаре не должен достигать отметки свода уравнительного резервуара;

минимальная отметка при понижении уровня воды должна быть не менее Vm + 6, где Vm - отметка шелыги свода отводящего туннеля, 6 - запас над шелыгой, равный 1-1,5м;

колебания уровня воды в уравнительном резервуаре при изменениях нагрузки ГЭС должны интенсивно затухать.

При расчете уравнительного резервуара нижнего бьефа необходимо помнить, что при сбросе нагрузки уровень воды в резервуаре будет понижаться, а при наборе, наоборот, повышаться.

Произведенные исследования показали, что для обеспечения затухания колебаний воды в резервуаре при бесконечно малых изменениях нагрузки необходимо соблюдение условий Тома, выведенных для уравнительного резервуара верхнего бьефа.

Для определения площади резервуара в зависимости от наибольшего понижения уровня воды при сбросе нагрузки рекомендуется эмпирическая универсальная формула И.А. Чернятина, при этом допустимое максимальное понижение уровня воды в резервуаре определяется по формуле

Площадь уравнительного резервуара должна превышать площадь, определяемую условиями гидравлической устойчивости и недопущения безнапорного режима в деривационном туннеле. Как правило, при незначительном заглублении выходного отверстия отводящего туннеля под уровень нижнего бьефа площадь, определяемая по последнему условию, больше, чем требуемая по условию гидравлической устойчивости.

При расчете необходимо также учитывать, зависит или практически не зависит уровень воды в нижнем бьефе от расхода гидроэлектростанции.

Гидравлическую устойчивость системы двух уравнительных резервуаров, разделенных турбиной, обеспечить сложнее, чем устойчивость одного резервуара, так как в них возникают колебания обратного характера, что способствует разгону колебаний.

Для системы двух уравнительных резервуаров основные уравнения неустановившегося движения, неразрывности, формула напора турбины и условие постоянства мощности приняты с учетом следующих соотношений:


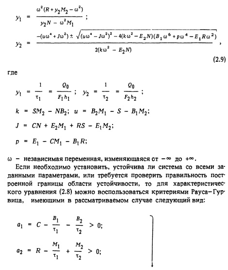
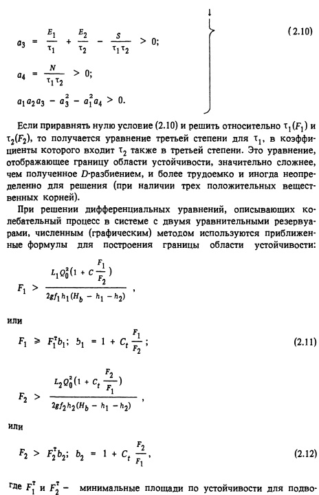
Для решения характеристического уравнения (2.8) можно воспользоваться критериями Рауса-Гурвица (а также критериями Михайлова, амплитудно-фазовым и др.). Для системы с одним неизвестным параметром это дает возможность получить зависимость этого параметра от характеристики системы, определяющей гидравлическую устойчивость. В случае же нескольких неизвестных пара- метров задача решается постепенным приближением.

В практике проектирования ГЭС первоначальный выбор площадей сечений уравнительных резервуаров производится исходя из Условий устойчивости режимов при бесконечно малых изменениях Нагрузки. Затем размеры уравнительных резервуаров уточняются расчетом колебаний нагрузки, т.е. строится граница области устойчивости. Если находить уравнение границы на основе критериев Рауса-Гурвица, то необходимо решение сложных и громоздких выражений. Значительное облегчение в рассматриваемом случае дало использование D-разбиения пространства коэффициентов характеристического уравнения и пространства параметров, применяемого для исследования устойчивости автоматических систем.

Методом D-разбиения получено уравнение границы области устойчивости в параметрической форме:



Область устойчивости в координатах Fj и F2, построенная на основе D-разбиения, кривые, определенные по приближенным формулам, а также проверочные точки по критериям устойчивости представлены на рис. 2.5.

На основе математического анализа установлено, что приближенные формулы дают неточные значения F1, F2. При значениях, равных или близких к единице, площади, определенные по формулам (2.10)и (2.11), могут дать неустойчивую систему. При других значениях г они получаются с излишним запасом. Причем точная граница области устойчивости при различных параметрах системы имеет разный характер, поэтому заранее определить, в каких случаях приближенные формулы дают заниженные значения, не представляется возможным. Поэтому приближенными формулами рекомендуется пользоваться только при эскизном проектировании. Коэффициент Ct = 1 следует брать для системы с одинаковыми параметрами подводящей и отводящей дериваций, так как такая система наиболее неблагоприятна по условиям устойчивости. Чем более различны параметры дериваций, тем следует выбирать меньшие значения Cv При детальном проектировании необходимо выделить по предложенному методу точную границу области устойчивости.

Расчет устойчивости при изменениях нагрузки ввиду сложности аналитического решения рекомендуется производи гь графоаналитическим способом с использованием ЭВМ.

При наборе или частичном сбросе нагрузки колебания горизонта воды в резервуарах подводящей и отводящей дериваций оказывают взаимное влияние. В этом случае расчет устойчивости необходимо выполнять с учетом постоянства мощности, устанавливающейся после изменения нагрузки. Напор ГЭС, действующий в данный момент при неустановившемся режиме, можно находить по формуле

Подземные уравнительные резервуары ГЭС пневматачеекого типа отличаются тем, что в них колебания воды происходят в закрытой камере при давлении воздуха, превышающем атмосферное (рис. 2.6) [13]. Благодаря повышенному давлению воздуха амплитуда колебаний воды при изменениях нагрузки на ГЭС значительно сокращается, что значительно снижает необходимую высоту резервуара.

В деривационных ГЭС с напорной деривацией уравнительные Резервуары обычных типов, сообщающиеся с атмосферой, в ряде случаев имеют значительную высоту и их не удается расположить под землей. Применение многокамерных уравнительных резервуаров или резервуаров с сопротивлением не дает, как правило, желаемого результата. В этих случаях может быть применен резервуар пневматического типа.

Уравнительный резервуар, наполненный предварительно при помощи компрессора воздухом под определенным давлением, работает аналогично обычному резервуару. При изменении нагрузки ГЭС будут происходить колебания уровня воды в резервуаре, сжатие и расширение воздуха, а также увеличение и уменьшение внутреннего давления в резервуаре. При правильно выбранных параметрах эти колебания после снятия внешнего воздействия интенсивно затухают.

При большом внутреннем давлении воздуха возможны потери его из-за утечек через облицовку и за счет растворения воздуха в воде. Поэтому необходим специальный компрессор для поддержания определенного давления воздуха при установившихся режимах. Компрессорная установка должна иметь автоматическое устройство, устраняющее возможность включения ее при неуста- новившихся режимах. Если при сбросе нагрузки, сопровождающемся увеличением давления, произойдет произвольное включение компрессора, то это может привести к дополнительному увеличению давления и увеличению амплитуды колебаний. Компрессор может включаться лишь тогда, когда колебания уровня воды в резервуаре практически стабилизируются. При обеспечении водонепроницаемости облицовки резервуара и небольшом его сечении необходимость включения компрессора при эксплуатации почти исключается.

В пневматических уравнительных резервуарах предусматриваются устройства для выпуска сжатого воздуха на периоды осушения и осмотра. Уровень воды в камерах контролируется приборами с сигнализацией.

Гидравлические расчеты пневматического резервуара заключаются в следующем.

Из формул (2.14) -(2.16) видно, что в пневматических резервуарах значения FK и Ук взаимосвязаны и для определения границы области устойчивости невыгодными являются их наибольшие значения, имеющие место при л = 1,41 (адиабатический процесс сжатия), наименьшем напоре Нь и наименьших потерях в деривации hd. Формула (2.14) дает уравнение кривой для выбора области устойчивости и выбора сочетания оптимальных F и У.

Расчет на сброс нагрузки уравнительных резервуаров любого типа можно проводить аналитическим или графоаналитическим методом. Расчет пневматического уравнительного резервуара осуществляется решением уравнений колебаний воды в напорной системе со сжатым воздухом в резервуаре. Можно также провести расчет некоторого гидравлически эквивалентного непневматического резервуара. Основные уравнения колебаний воды в системе с пневматическим резервуаром в безразмерных величинах после замены дифференциалов dx, du, di конечными малыми приращениями имеют вид

Расчет на набор нагрузки. При установившемся режиме работы объем воздуха в резервуаре зависит от его температуры. Для определения наинизшего положения уровня воды нужно рассмотреть случай высоких температур и максимального коэффициента шероховатости, т.е. больший объем воздуха в резервуаре.

Для характеристики резервуара имеет большое значение режим затухания колебаний в резервуаре при наборе нагрузки. Эти характеристики определяются либо графоаналитическим, либо аналитическим методом расчета устойчивости при применении нагрузки на ГЭС, причем в последнем случае может быть наиболее вероятно установлено наличие так называемых предельных циклов. Следует учитывать, что в случае постоянства мощности, устанавливающейся после набора нагрузки, расход турбин определяется по формуле

Дополнительные сопротивления в шахте, соединяющей резервуар с деривацией, уменьшают подъем уровня воды в резервуаре в максимальное давление в нем при сбросе нагрузки. Поэтому, вводя сопротивления, можно уменьшить необходимый объем воздуха Вместе с тем сопротивления в соединительной шахте увеличивают максимальное давление по всей трассе напорной деривация, включая напорный водопровод. Сопротивление дает наибольшее увеличение давления в начальный период колебаний уровня воды, которое может совпасть по времени с максимальным значением гидравлического удара, что должно быть проверено при проектировании.

Подземные сооружения гидроэлектростанций. - М.: Энергоатомиздат, 1996.

на главную