ТЕПЛОВОЙ РАСЧЕТ ГРЕЮЩИХ ПАНЕЛЕЙ

В любом нагревательном приборе процесс передачи тепла от теплоносителя к наружной среде при постоянном значении термического сопротивления стенки прибора зависит от внутреннего ав и внешнего ан коэффициентов теплоотдачи. При применении искусственной циркуляции теплоносителя можно достичь больших значений ав. В условиях свободной конвекции с внешней стороны прибора значение ап по сравнению с ав чрезмерно мало.

Коэффициент теплопередачи, а соответственно и величина теплового потока, идущего от теплоносителя в окружающую среду, определяются наименьшим из коэффициентов теплоотдачи. Поэтому при решении вопросов об интенсификации процессов теплопередачи всегда принимают меры для увеличения наименьшего из коэффициентов теплоотдачи.

В условиях работы нагревательных приборов, отдающих тепло излучением й свободно развивающейся конвекцией, увеличивать значение практически невозможно. Единственным путем для увеличения съема тепла, воспринятого внутренней поверхностью прибора, является увеличение теплоотдающей поверхности путем создания, а для трубчатых нагревательных приборов — утолщение стенок трубы нанесением на ее поверхность слоя материала с хорошим коэффициентом теплопроводности. При этом благодаря увеличению наружного диаметра можно достичь резкого уменьшения сопротивления теплопередаче и увеличения общей теплопередачи от теплоносителя в окружающую среду.

Описанный прием интенсификации теплопередачи носит название эффекта оребренйя и используется при конструировании бетонных греющих напелен.

Увеличение толщины стенки трубы можно производить до определенного предела, при приближении к которому интенсивность роста теплопередачи замедляется, а дальнейшее увеличение диаметра приводит к снижению съема тепла.

Пределом увеличения толщины стенки является критический диаметр, значение которого находится из зависимости


Применительно к бетонным панелям при А= 1,1 Вт/(м К) критический диаметр


Сложность расчета плоских бетонных нагревательных приборов заключается в том, что толщина слоя бетона, окружающего трубу, неодинакова, и это затрудняет определение сопротивления теплопередаче массива бетона Rn. Расположенные рядом трубы ухудшают условия теплопередачи. Трубы, расположенные по краям панели, отдают больше тепла, чем трубы, заложенные в середине. Температура на поверхности панели тоже неравномерна. Наибольшая температура всегда будет над трубой, а наименьшая — посередине расстояния между трубами. При змеевиковой форме закладного греющего элемента прогрев панели и температура ее поверхности также будут неодинаковы.

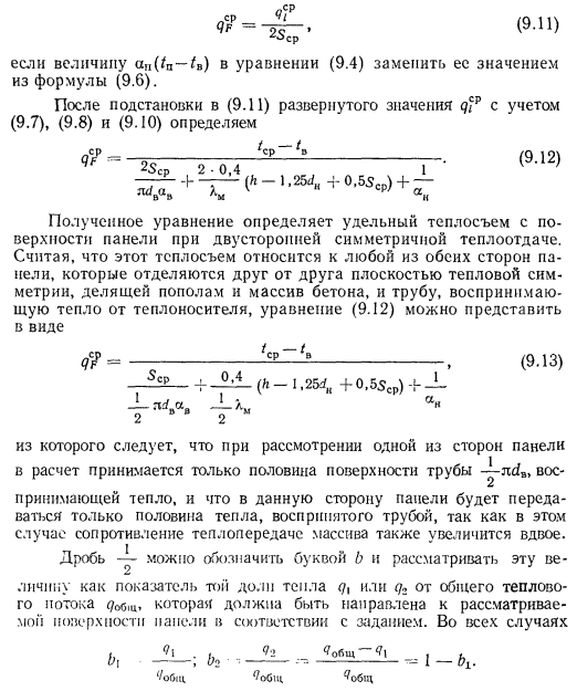
Все эти факторы и определяют своеобразие расчета панелей, который производится, как правило, по средним величинам.

Наиболее распространенным методом расчета вертикальных панелей, правильно отражающим физическую сущность тепловых процессов, является метод, предложенный НИИ санитарной техники. Этот метод предусматривает разделение заложенных в панели труб по особенностям их теплоотдачи на средние, крайние и одиночные (рис. 9.7), различает способы установки панелей в помещении и в соответствии с этим устанавливает особенности в определении и учете некоторых расчетно-конструктивных элементов панели, которыми, как это показано на рис. 9.8, являются: наружный диаметр трубы d, шаг труб STp и расстояние от оси труб до поверхности панели Н.

Расчетная, или греющая, поверхность панели может отличаться от строительных размеров панели. Как следует определять величину расчетной поверхности панели, показано на рис. 9.9, где расчетная поверхность заштрихована.

Неудобство метода НИИ санитарной техники заключается в том, что для определения сопротивления теплопередаче массива бетона RM необходимо пользоваться графиками, которые по мерс переиздания пособий по проектированию могут искажаться и приводить к ошибочным результатам. Кроме того, графики составлены только для случая, когда заглубление трубы в массиве бетона равно диаметру трубы.

Анализ графических материалов НИИ санитарной техники показал, что их можно представить в виде определенных аналитических зависимостей, на основе которых автором разработан аналитический метод расчета греющих панелей разнообразных конструкций при любом их расположении в ограждениях.

Разработанный метод рассматривает любую панель как панель с двусторонней теплоотдачей и учитывает теплоотдачу в каждую из сторон отдельно. Плоскость, в которой располагаются оси труб змеевика или регистра, закладываемого в панель, рассматривается как плоскость тепловой симметрии конструкции, а теплоотдача в каждую из сторон — с учетом теплотехнических и конструктивных особенностей соответствующей стороны. Многослойная конструкция греющей панели с каждой ее стороны приводится к однослойной, заглубление труб в массив принимается равным сумме толщин соответствующих конструктивных слоев, а коэффициент теплопроводности такой однослойной конструкции берется как эквивалентный коэффициент теплопроводности, определяемый из выражения


Для панелей с двусторонней теплоотдачей величину удельной теплоотдачи одного погонного метра трубы определяют из выражения

Теплосъем с единицы поверхности панели при известной температуре поверхности tn может быть определен по уравнению (9.4) или из выражения



После алгебраических преобразований расчетное уравнение, определяющее удельный теплосъем с единицы поверхности панели в Вт/м2 и учитывающее специфические конструктивные особенности и способы установки панелей (стеновые, подоконные и др), в окончательном виде


Значение Хм, подставляемое в формулу (9.14), следует принимать как для материала в сухом состоянии (для бетона следует принимать Хм= 1,1 Вт/(м К).

Использование формулы (9.14) для определения удобно при известных или принимаемых основных конструктивных размерах панели h, S и dn.

При необходимости, например, определения шага труб закладного элемента, что может потребоваться при конструировании новых панелей с заданной средней температурой поверхности, формула (9.14) может быть представлена в виде или в другой форме, если потребуется нахождение любой из входящих в формулу (9.14) величин. Получаемое при этом решение всегда оптимально, если при определении величины qcp по формуле (9.4) значение температуры поверхности панели будет принято предельно допустимым в соответствии с п. 3.42 СНиП II-33—75.


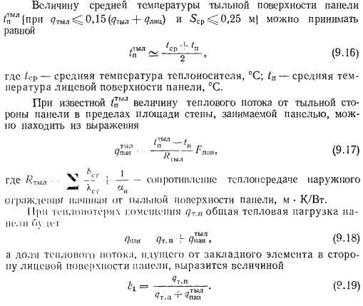
Для правильной оценки теплового потока, идущего от закладного греющего элемента панели к лицевой ее стороне в случае установки панелей в наружном ограждении или приставленных к нему, должна быть известна величина теплового потока, идущего от тыльной стороны панели наружу.


При толщине изоляции, определяемой из этого уравнения, теплопотери стены за панелью будут такими же, как и любого другого участка стены. В этом случае потери тыльной стороны панели определяют из выражения


Устройство систем отопления, в которых дополнительные потери тепла, вызванные спецификой обогревающих устройств, увеличиваются более чем на 10 % по отношению к общим теплопотерям, недопустимо.

Полная теплоотдача панели может быть правильно определена лишь тогда, когда учитываются особенности теплоотдачи крайними трубами, расположенными по периметру панели (см. рис. 9.7).

Так как в греющих панелях при значительной величине теплоотдающей поверхности основным источником теплоотдачи являются средние трубы, теплоотдача с единицы поверхности которых определяется формулой (9.14), то представляется удобным превышение теплоотдачи крайних труб учитывать в долях от теплоотдачи средних-труб и выразить это превышение в виде





Средний шаг крайних труб в панели SKP следует определять по формуле (9.26) с учетом приведенных случаев установки панелей.

При осуществлении контурного отопления или при замоноличи- ваиии отдельных стояков в массив стен приходится учитывать теплоотдачу одиночных труб, которые по условиям теплоотдачи находятся в лучших условиях, чем крайние и средние трубы панелей. Однако оказывается, что область влияния одиночной трубы в массиве не так уж велика.

На рис. 9.11 показано изменение температуры па поверхности массива с замоноднченной в него одиночной трубой. Как видим, затухание температуры па теплоотдающей поверхности происходит сравнительно быстро и уже на расстоянии 209 мм от оси трубы температура на поверхности разнится от температуры воздуха всего лишь па 1 а теплосъеме части поверхности, лежащей далее 200 мм, является несущественным при учете общей теплоотдачи одиночной замополиченной трубы. Поэтому при расчете теплоотдачи одиночных труб ширину полосы теплоотдающей поверхности принимать более 400 мм нецелесообразно. Этот размер является условным шагом одиночной трубы.


Следовательно, если в выражении (9.14) выделить теплоотдачу, относящуюся к полосе, соответствующей условному шагу одиночной трубы, то будет получена формула вида


Формулой (9.40) следует пользоваться лишь в тех случаях, когда теплоотдача происходит с полосы шириной 0,4 м. При меньшей ширине теплоотдающей полосы следует применять формулу (9.14), вводя в нее вместо 5ср фактическую ширину теплоотдающей полосы, определенную в соответствии с приведенными выше случаями расположения труб.

Массивные греющие панели и метод теплотехнического расчета их вполне приемлемы для проектирования наружных открытых обогреваемых площадок и тротуаров с целью стаивания с них снега в зимний период.

Андреевский А. К. Отопление: [Учеб. пособие для вузов по спец. 1208 «Теплогазоснабжение и вентиляция»]/Под ред. М. И. Курпана.— 2-е изд., перераб. и доп.— Мн.: Выш. школа, 1982.

на главную