ОСНОВЫ ГИДРАВЛИЧЕСКОГО РАСЧЕТА ПАРОПРОВОДОВ СИСТЕМ ПАРОВОГО ОТОПЛЕНИЯ ВЫСОКОГО ДАВЛЕНИЯ

Особенностью гидравлического расчета паропроводов систем отопления высокого давления является необходимость учета изменения объема пара при изменении его давления и уменьшения количества транспортируемого пара вследствие попутной конденсации его из-за сравнительно больших потерь тепла трубопроводами, особенно если они не изолированы. Учитывая эти особенности, расчет паропроводов производят на пропуск по ним пара плотностью р=1 кг/м3, чему соответствует избыточное давление пара 0,08 МПа, температура =116,3°С, теплота фазового перехода г~2220,6 кДж/кг и кинематическая вязкость v = 2lXlO-6 м2/с.

Для этих параметров пара имеются расчетные таблицы, по построению подобные таблицам для расчета парового отопления низкого давления. Эти таблицы приведены в приложении XXI. Величину абсолютной шероховатости для паропроводов принимают равной & = 0,2 мм.

Переход от условных величин, получаемых из расчетных таблиц, к действительным, соответствующим параметрам транспортируемого пара, осуществляется по формулам:


В системах отопления высокого давления действительные значения плотности пара с достаточной для практики точностью могут приниматься по давлению в начале рассчитываемых участков. Значения по среднему давлению пара на участках определяются только для длинных магистральных трубопроводов и при больших перепадах давлений, что имеет место при расчете наружных тепловых сетей.

Вследствие того что потери в местных сопротивлениях составляют примерно 20 % от общих потерь, расчет паро- и копденсатопроводов проводят методом приведенных длин — формулы (4.12) и (4.13).

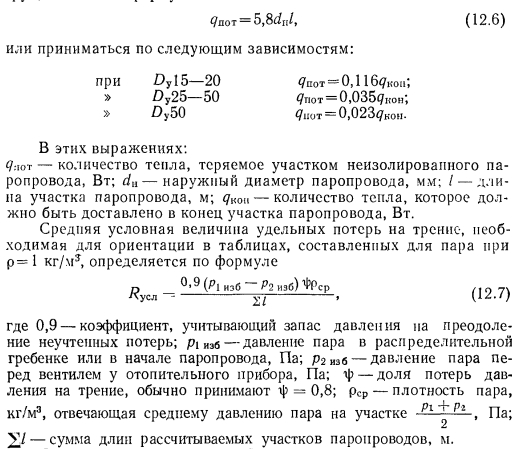
При определении можно пользоваться таблицами, имеющимися в справочной литературе, или значениями—, приведенными в табл. 12.2.


При определении расхода сухого насыщенного пара на отдельных участках неизолированных паропроводов необходимо учитывать неизбежную конденсацию пара вследствие потерь тепла трубами, влекущую и увеличение количества транспортируемого пара.

Потери тепла могут подсчитываться точными методами при тепловом расчете паропроводов, когда уже известны диаметры труб, а также по формуле


Ориентируясь на величину массового расхода пара, производят предварительный подбор диаметров паропроводов, которые уточняются при дальнейшем проведении расчетов (см. пример в § 12.4).

До проведения гидравлического расчета паропроводов решается их трассировка как в плане, так п по высоте, учитывается необходимость и намечаются места установки компенсаторов и неподвижных опор, уточняются тепловые нагрузки отдельных потребителей пара.

В практике расчета трубопроводов приходится решать следующие задачи:

а) по заданным расходам пара у абонентов и перепаде давления определяются диаметры (площади сечений) паропроводов;

б) но заданному начальному давлению пара и расходам его у абонентов определяют диаметры паропроводов и давление пара у абонентов;

в) по заданному перепаду давлений и известным диаметрам труб определяют массу пара, доставляемого абонентам. Один из этих случаев рассмотрен в § 12.4.

Расчет коротких паропроводов проводят иногда упрощенным методом по предельным скоростям движения пара.

В большинстве случаев, при проведении гидравлических расчетов трубопроводов систем парового отопления высокого давления, первыми рассчитывают конденсатопроводы и на основе этих расчетов по формуле (12.11а) определяется минимальное давление пара Р2 перед отопительным прибором.

После определения р2, если известно давление в начале паропровода pi, производят расчет паропровода на потерю давления в нем pi — р2. Если же давление рi неизвестно, то его определяют, используя при расчете паропровода предельные скорости движения пара, приведенные в табл. 11.1.

В случаях, когда известно начальное давление пара р и когда давление пара перед прибором р2 задано, расчеты начинают с определения диаметров паропроводов.

Рассмотренные методы гидравлического расчета паропроводов систем парового отопления высокого давления не исчерпывают всех описанных в технической литературе и применяемых при расчетах методов.

Андреевский А. К. Отопление: [Учеб. пособие для вузов по спец. 1208 «Теплогазоснабжение и вентиляция»]/Под ред. М. И. Курпана.— 2-е изд., перераб. и доп.— Мн.: Выш. школа, 1982.

на главную