ПОНЯТИЕ О ХАРАКТЕРИСТИКЕ СОПРОТИВЛЕНИЯ И ПРОВОДИМОСТИ УЧАСТКА ТЕПЛОПРОВОДА

Потери давления на любом из участков теплопровода, как это следует их формулы (4.8), выражаются зависимостью


Введем в это уравнение величину часового расхода массы теплоносителя G (кг/ч), используя известное из гидравлики уравнение неразрывности, по которому


Если с определенной степенью допущения, не влияющей на точность расчетов, принять % и для каждого участка постоянными, то S = const. В этом случае потеря давления на участке будет прямо пропорциональна квадрату расхода теплоносителя в нем, а величина 5 может быть названа характеристикой сопротивления участка.

Уравнение (4.16) дает возможность проследить изменение потерь давления на участке при переменных расходах теплоносителя. С геометрической точки зрения это уравнение представляет собой уравнение параболы с вершиной в начале координат. С определенным допущением это уравнение выражает собою и характеристику любой разветвленной сети теплопроводов, в которой потери давления в местных сопротивлениях пропорциональны квадрату скорости движения жидкости.

С помощью уравнения (4.16) можно сравнительно просто решить вопрос о пропускной способности или проводимости участка в определенных условиях.

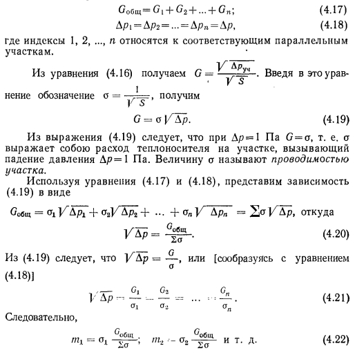
Известно, что при разделении потока жидкости на несколько параллельных потоков, сливающихся в итоге снова в общий поток, обязательно сохранение следующих зависимостей:


Введение понятия о характеристике сопротивления и проводимости участка облегчает решение некоторых задач при расчете и анализе работы систем отопления. В частности, уравнение (4.22) позволяет сравнительно легко определять расходы в параллельных участках теплопроводов, если известны общий расход и проводимости отдельных участков.

Андреевский А. К. Отопление: [Учеб. пособие для вузов по спец. 1208 «Теплогазоснабжение и вентиляция»]/Под ред. М. И. Курпана.— 2-е изд., перераб. и доп.— Мн.: Выш. школа, 1982.

на главную