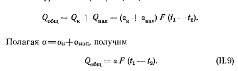
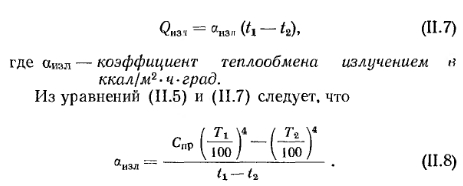
ВИДЫ ПЕРЕХОДА ТЕПЛАПередача тепла от одного тела к другому происходит теплопроводностью, конвекцией и излучением. Теплопроводностью называется процесс передачи тепла внутри тела или от одного тела к другому при соприкосновении частиц тела или двух тел, имеющих различную температуру. Конвекцией называют передачу тепла движущимися частицами газа или жидкости. Соприкасаясь с нагретым телом, эти частицы нагреваются, перемещаются в пространстве и передают тепло другим телам с более низкой температурой. Например, воздух помещения, соприкасающийся с поверхностью отопительного радиатора, нагревается, расширяется и в результате уменьшения объемного веса поднимается кверху, а на смену ему из нижней части помещения поступает более холодный воздух. При излучении тепло передается лучистой энергией от одного нагретого тела к другому, менее нагретому, через воздух без нагревания последнего. Излучение имеет большое значение при передаче тепла от нагревательных приборов к наружным стенам помещений, внутренним перегородкам, мебели. Внутренние перегородки и мебель, повышая свою температуру, отдают тепло воздуху помещения путем конвекции. Теплопроводность. В соответствии с законом Фурье количество тепла, проходящего в единицу времени через поверхность твердого тела, пропорционально коэффициенту теплопроводности материала, площади поперечного сечения тела, разности температур ограничивающих его плоскостей и обратно пропорционально толщине тела. По закону Фурье количество тепла, проходящее через твердое тело, в ккал/ч ![]() Следовательно, коэффициент теплопроводности материала показывает, какое количество тепла проходит в течение 1 ч через 1 м2 поверхности тела толщиной 1 м при разности температур на границах тела 1°. Величина коэффициента теплопроводности зависит от объемного веса, влажности и температуры материала. При увеличении объемного веса материала, его влажности и температуры значение коэффициента теплопроводности возрастает. Значения коэффициента теплопроводности строительных материалов приводятся в Строительных нормах и правилах (см. СНиП II-A.7-62, табл. 1 и 2). Отношение в уравнении (II.1) называют тепловой проводимостью материального слоя. Оно показывает, какое количество тепла проходит за 1 ч через 1 м2 материального слоя при разности температур 1°. Отношение Ь/%, т. е. обратную величину, называют термическим сопротивлением материального слоя. Эта величина имеет размерность м2-ч-град/клал. Конвекция. Количество тепла, передаваемое конвекцией, определяется по формуле ![]() Коэффициент конвекции ак зависит в основном от скорости движения воздуха и разности температур у тепловоспринимающей или теплоотдающей поверхности. Конвективный поток может быть естественным и вынужденным. В первом случае конвекция возникает под воздействием разности объемных весов воздуха, а во втором — под воздействием какого-либо постороннего побудителя (например, движения воздуха у поверхности наружных стен здания под действием ветра). В строительной теплотехнике для определения коэффициента конвекции пользуются эмпирической формулой ![]() Для ориентировочных расчетов скорость ветра на открытом месте можно принимать равной 1,5 м/сек. Излучение. Теплообмен излучением может происходить только между телами с различной температурой. По закону Стефана — Больцмана энергия теплоизлучения Е в ккал/ч пропорциональна четвертой степени абсолютной температуры тела, т. е. ![]() Коэффициент теплоизлучения зависит от природы тела, обработки его поверхности и температуры тела. Наибольшим коэффициентом теплоизлучения обладает абсолютно черное тело: для него С0=4,96 ккал/м2-ч-°К4. Значение коэффициента теплоизлучения основных строительных материалов (за исключением бетона) находится в пределах 4—4,6 ккал/м2-ч-°К4; коэффициент теплоизлучения бетона равен 3,1 ккал/м2-ч-°К4. Если теплообмен излучением происходит между двумя параллельными поверхностями, то количество тепла, отданное излучением более нагретой поверхности (температура Тх) менее нагретой (температура Т2), составит ![]() ![]() Значения коэффициента аИзл изменяются в довольно широких пределах в зависимости от температуры поверхностей, участвующих в процессе теплообмена. Теплообмен конвекцией и излучением. Если тепло передается одновременно конвекцией и излучением, то для определения общего количества тепла в ккал/ч, получаемого или отдаваемого телом, следует сложить почленно уравнения (11.2) и (II.7): ![]() Если поверхность площадью F воспринимает тепло, то коэффициент теплообмена а, входящий в уравнение (II.9), называют коэффициентом тепловосприятия и обозначают ав. Если же от поверхности площадью F тепло передается ограждающему воздуху, то коэффициент теплообмена а называют коэффициентом теплоотдачи и обозначают ан. Коэффициенты ав и ан измеряются в ккал/м2-ч-град. Обратные им величины называют соответственно термическим сопротивлением тепловосприятию (RB) и термическим сопротивлением теплоотдаче Значения коэффициента тепловосприятия ав или сопротивления тепловосприятия RB можно определить но данным табл. II. 1 в зависимости от характера внутренней поверхности ограждения. Значения коэффициента теплоотдачи ан или сопротивления теплоотдаче RR в зависимости от особенностей расположения наружной поверхности ограждения приведены в табл. II.2. ![]() ![]() ![]() Михайлов Федор Семенович ОТОПЛЕНИЕ И ОСНОВЫ ВЕНТИЛЯЦИИ - М.: Стройиздат, 1972. |
|