ОПРЕДЕЛЕНИЕ КОЛИЧЕСТВА ВОЗДУХА, УДАЛЯЕМОГО МЕСТНОЙ ВЫТЯЖНОЙ ВЕНТИЛЯЦИЕЙ

Определение количества (расхода) воздуха местной вытяжной вентиляции зависит в основном от типа применяемых местных отсосов.

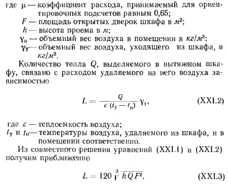
Вентиляционный расчет вытяжного шкафа сводится к определению расхода воздуха, необходимого для удаления из него вредных выделений, и к установлению таких значений скорости движения воздуха в проемах или дверках шкафа, которые исключают попадание этих выделений в помещение.

Следует знать, что поступление вредных выделений из шкафа в помещение может быть вызвано иногда избыточным давлением, развивающимся внутри шкафа вследствие разности объемных весов воздуха в шкафу и вне его.

В вытяжных шкафах с верхним отсосом воздуха воздух из помещения подсасывается струей теплого воздуха, образующегося в шкафу; при этом скорость всасывания воздуха будет максимальна у верхней кромки отверстия.

Объем отсасывающего воздуха должен быть достаточен для того, чтобы нейтральная плоскость (плоскость нулевого избыточного давления) в шкафу расположилась выше кромки открытого проема или дверки шкафа. А это возможно при условии, если удаляемый через отверстие шкафа объем воздуха в- мг[ч будет не меньше



При отсутствии тепловыделений в вытяжных шкафах расход удаляемого из шкафа воздуха определяют по скорости его движения в открытой дверке, пользуясь известной формулой


Скорость движения воздуха в этом уравнении принимается в зависимости от предельно допустимых концентраций вредных выделений в пределах от 0,5 до 1 м/сек.

Михайлов Федор Семенович ОТОПЛЕНИЕ И ОСНОВЫ ВЕНТИЛЯЦИИ - М.: Стройиздат, 1972.

на главную