ОСОБЕННОСТИ ПОСТАНОВКИ И МЕТОДЫ РЕШЕНИЯ ЗАДАЧИ

Вышеизложенные методы позволяют выбирать оптимальное решение по развитию источников тепла и тепловых сетей при раздельном их рассмотрении и при заданной (конечной) .производительности этих объектов системы теплоснабжения. Однако на стадии разработки схем теплоснабжения городов и промышленных центров необходимо комплексное рассмотрение разных источников тепла и различных вариантов транспорта тепла от них к потребителям, зависящих от производительности и местоположения этих источников. В результате такого подхода может быть выбрано оптимальное решение как по числу, так и но мощности источников централизованного теплоснабжения и направлениям трасс магистральных тепловых сетей.

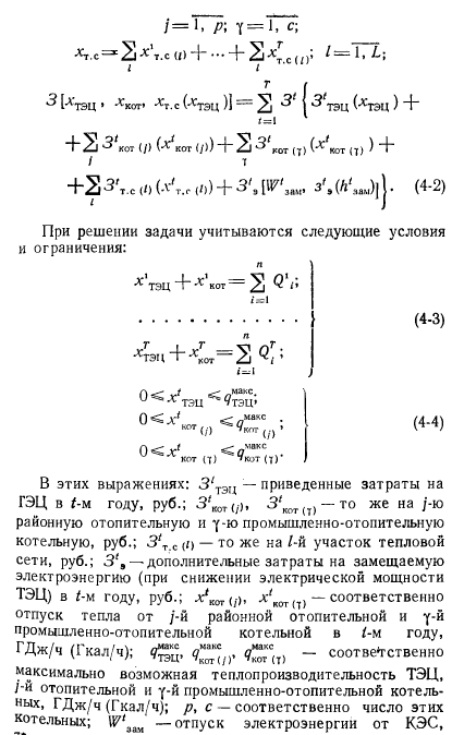
В общем виде задача комплексной оптимизации развития системы теплоснабжения (на стадии разработки схемы теплоснабжения) может быть сформулирована следующим образом. Задано: тепловые районы города, часовые и годовые нагрузки по каждому из них; часовые и годовые тепловые нагрузки (в паре и горячей воде) крупных промышленных предприятий, их территориальное размещение; число существующих крупных местных котельных, их размещение по территории города и технико-экономические характеристики; возможные новые центральные источники теплоснабжения, их территориальное размещение и предельные производительности; возможные направления трассы водяных и паровых сетей; вид топлива и замыкающие затраты на него для ТЭЦ; отопительных и промышленно-отопительных котельных с учетом затрат на его внутригородские перевозки; варианты состава основного оборудования ТЭЦ на последний год расчетного периода; замыкающие затраты на электроэнергию. Требуется определить: число, вид источников централизованного теплоснабжения, часовой и годовой отпуск от них тепла и электроэнергии; направления трассы водяных и паровых тепловых сетей; минимальные приведенные затраты в теплофикационную систему.



В настоящее время отсутствуют методы решения рассматриваемой задачи, позволяющие находить абсолютный оптимум. Трудность заключается в необходимости учета:

1) целочисленности, связанной с тем, что число и единичная мощность турбин, котлов, диаметры трубопроводов могут выражаться только целыми числами;

2) нелинейности, вызываемой наличием нелинейных зависимостей капиталовложений от мощности источников теплоснабжения, а также других зависимостей, имеющих нелинейный характер;

3) динамики, т. е. развития теплофикационной системы с учетом постепенности роста тепловых нагрузок по годам расчетного периода.

В связи с отмеченным для решения рассматриваемой задачи могут быть применены приближенные методы, которые во всех случаях не гарантируют получения действительно оптимального решения, но найденное с их помощью решение может быть близко к оптимуму или совпадать с ним. Путем варьирования основных исходных показателей можно определить устойчивость полученного решения. Среди таких приближенных методов представляется целесообразным выделить два, которые имеют принципиальные различия.

1. На основании предварительного анализа определяются варианты структуры теплофикационной системы, т. е. число источников централизованного теплоснабжения, мощность каждого из них и перетоки тепла от источников к тепловым районам города. С помощью изложенных выше математических моделей, разработанных для ТЭЦ, районных отопительных и промышленно-отопительных котельных и тепловых сетей, определяется для каждого (заданного) варианта структуры теплофикационной системы оптимальное решение. На основе сравнения между собой полученных решений выбирается наилучшее, отвечающее минимуму приведенных затрат. Такой метод обычно принято называть «оценочным». Его преимущества: возможность назначения вариантов структуры теплофикационной системы на основе инженерных соображений; более точный учет отдельных факторов и зависимостей (нелинейность, дискретность) 100 при выборе оптимального решения. По-видимому, этот метод целесообразно применять для относительно простых случаев, когда заранее можно наметить варианты структуры теплофикационной системы. В более сложных случаях вызывает большие трудности ¦ выбор объективного состава таких вариантов. Поэтому полученное решение в конечном итоге может оказаться неоптимальным.

2. Совокупное рассмотрение всех возможных сочетаний элементов теплофикационной системы с широким варьированием производительности и числа источников централизованного теплоснабжения и транспортных связей их с тепловыми районами. Такой метод принято называть оптимизационным. Он основан на применении линейного и нелинейного видов программирования, позволяющих организовать пошаговый процесс решения задачи. В данном случае с помощью методов нелинейного программирования при заданном состоянии системы (мощности центральных источников тепла, перетоков горячей воды и пара по участкам теплопроводов) определяются оптимальные параметры элементов системы, т. е. состав, очередность и сроки ввода основного оборудования ТЭЦ и районных котельных, диаметры по участкам водяной и паровой тепловой сети, перетоки электроэнергии между городом и электроэнергетической системой. Выбор производительности каждого из элементов системы, т. е. переход от одного ее состояния к другому, лучшему по сравнению с предыдущим, осуществляется с помощью метода линейного программирования, так называемого симплекс-метода [77]. Для этой цели разработана система математических моделей. Последовательность расчетов при их применении показывает схема, представленная на рис. 4-1. Как видно из схемы, линейная модель является своего рода «корректировщиком», определяющим, при какой производительности (на очередном цикле приближения) следует выбирать оптимальное развитие отдельных объектов системы теплоснабжения, и увязывающим в комплексе полученные по каждому из них решения для достижения оптимума по системе в целом. Таким образом, задача решается циклами приближения и прекращается при условии, когда состав объектов и значения функционала на двух очередных циклах совпадают полностью или с достаточной (заданной) степенью точности.

Достоинством оптимизационного метода является возможность алгоритмического направленного перебора всех возможных вариантов структуры теплофикационной системы и на основе такого многовариантного сравнения выбора окончательного решения. Однако ввиду того, что симплекс-метод не позволяет учесть в полной мере нелинейность и дискретность переменных, полученное решение не всегда может являться глобальным оптимумом.

Наряду с отмеченными методами для решения рассматриваемой задачи может применяться метод, основанный на их совместном использовании. В этом случае с помощью оптимизационного метода, варьируя исходные данные, можно найти так называемую зону неопределенности оптимальных решений по структуре теплофикационной системы. В дальнейшем оценочным методом может быть уточнено каждое из полученных решений в отдельности и в конечном итоге выбрано окончательное решение.


Хрилев Л. С., Смирнов И. А./Оптимизация систем теплофикации и централизованного теплоснабжения/Под ред. Е. Я. Соколова.— М.: Энергия, 1978.

на главную