МЕТОДИКА ОПРЕДЕЛЕНИЯ ОПТИМАЛЬНОЙ ЕДИНИЧНОЙ ТЕПЛОПРОИЗВОДИТЕЛЬНОСТИ И СОСТАВА ОСНОВНОГО ОБОРУДОВАНИЯ РАЙОННЫХ КОТЕЛЬНЫХ

Задача рассматривается в следующей постановке. Задано: тепловая нагрузка по годам расчетного периода; вид и замыкающие затраты на топливо для районной котельной; типоразмеры котлов; длительность расчетного периода. Требуется определить: оптимальную единичную теплопроизводительность, количество и сроки ввода котлов в районной котельной. Оптимальное решение соответствует минимуму критериальной функции, в качестве которой принимаются приведенные затраты. В общем виде задача формулируется следующим образом: найти


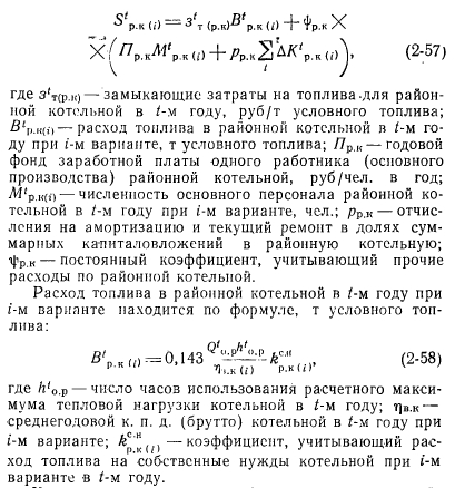
Ежегодные расходы по районной котельной в t-м году при i-м варианте ее развития равны, руб.:


Как видно из приведенных формул, затраты по районной котельной определяются с учетом дискретности, целочисленности основного оборудования и постепенности роста тепловых нагрузок. При этом выбор числа котлов заданной теплопроизводительности в t-м году производится при нормальных и аварийных режимах работы котельной. Исходя из норм технологического проектирования за аварийный принимается режим, при котором выходит из строя наиболее крупный котел. В этих условиях учитывается необходимость покрытия отопительно-бытовой тепловой нагрузки потребителей, соответствующей расходу тепла при среднемесячной температуре самого холодного месяца, т. е. допускается снижение отпуска тепла от котельной на заданную величину.

Для выбора оптимального решения по развитию районной котельной применяется метод комбинаторики, основанный на бесповторном переборе вариантов по единичной теплопроизводительности, составу и срокам ввода основного оборудования.

Пример. Определить оптимальное решение по развитию районной котельной при следующих исходных данных: огопнтелыю-бытовая тепловая нагрузка в первый год работы котельной составляет 5о0 ГДж/ч (130 Гкал/ч) н па последний год расчетного периода - 1250 ГДж/ч (300 Гкал/ч); динамика роста тепловой нагрузки приведена в табл. 2-4; доля нагрузки горячего водоснабжения — 20%; возможные для установки водогрейные котлы производительностью 210 и 420 ГДж/ч (50 и 100 Гкал/ч); замыкающие затраты па топливо (газ)—24 руб/т у. т.; климатический район — Центр европейской части СССР.

Результаты расчетов, приведенные в табл. 2-4, показывают, что оптимальным является решение, при котором в районной котельной устанавливается три котла производительностью 420 ГДж/ч (100 Гкал/ч).

Варианты состава и сроков ввода котлов производительностью 210(5) Гкал/я) и 420 ГДж/я (100 Гкал (я) для районной котельной

Как показали расчеты, приведенные затраты по первому варианту составляют 11,85 млн. руб., что выше всего лишь на 0,25% по сравнению с затратами по второму варианту. Таким образом, практически эти варианты равноэкономичны. В то же время без учета фактора времени разница в приведенных затратах достигает 2%.


Из этого следует, что при выполнении расчетов без учета фактора времени экономическая эффективность применения для котельной котлов большей единичной мощности существенно завышается, хотя некоторые преимущества (по приведенным затратам) за ними сохраняются. Поэтому в данном примере следует отдать предпочтение варианту котельной с котлами производительностью 420 (100 Гкал/ч), поскольку технически он более прогрессивен.

Расчеты, выполненные по изложенной методике с учетом фактора времени для широкого диапазона исходных условий, показали, что для районных котельных оптимальное число котлов составляет не .менее трех и не более пяти-шести (большее значение — при тепловой нагрузке в паре и горячей воде и низких темпах ее роста).

Хрилев Л. С., Смирнов И. А./Оптимизация систем теплофикации и централизованного теплоснабжения/Под ред. Е. Я. Соколова.— М.: Энергия, 1978.

на главную