МЕТОДЫ И АЛГОРИТМЫ РЕШЕНИЯ ЗАДАЧ ОПТИМАЛЬНОГО РАЗВИТИЯ ТЭЦ

Для решения рассматриваемой задачи могут быть применены следующие методы, каждый из которых имеет свои достоинства и недостатки.

Метод перебора заданных вариантов развития ТЭЦ. При этом методе на основе интуиции и инженерного опыта специалиста формируются возможные варианты по составу и срокам ввода теплофикационных турбин и для каждого из них определяются оптимальное число и сроки установки энергетических котлоагрегатов, пиковых паровых и водогрейных котлов. Выбор окончательного решения производится на основе сравнения учитываемых вариантов по минимуму приведенных затрат. Достоинствами метода перебора заданных вариантов развития ТЭЦ являются: простота, удобство для применения в инженерной практике, относительно небольшая трудоемкость расчетов, ограниченная область поиска оптимума. Однако этот метод не гарантирует получение действительно оптимального решения, поскольку в расчетах учитывается только малая часть возможных вариантов по составу и срокам ввода основного оборудования ТЭЦ.

Комбинаторный метод. В случае применения этого метода для каждого заданного на последний год расчетного периода варианта по составу теплофикационных турбин производится алгоритмическое формирование возможных вариантов развития ТЭЦ.




Последовательность формирования вариантов по составу и срокам ввода основного оборудования для более сложного случая, когда на ТЭЦ устанавливаются турбины двух типоразмеров, поясняет схема, приведенная на рис. 2-2, в верхней части которой приведена схема формирования вариантов ввода теплофикационных турбин первого и второго типоразмера, начиная с последнего года расчетного периода. При этом рассмотрено 5 лет и принято число турбин, соответственно равное 4 и 3. Точками в этих построениях указаны теоретически допустимые пути перехода от последующего года к предыдущему, но практически невозможные при решении данной задачи, поскольку число турбин, например, в 4-м году не может быть меньше, чем в 3-м году. В нижней части рис. 2-2 схематически показан принцип формирования вариантов сочетаний турбин первого и второго типоразмеров в Т-м году при заданном их максимальном числе. Для каждого из таких сочетаний производится «разверстка» по схеме, указанной в верхней части рис. 2-2, т. е. определяются возможные варианты по срокам ввода турбин при заданном варианте их состава в последнем году расчетного периода.

К преимуществам метода бесповторного перебора вариантов развития ТЭЦ следует отнести: 1) определение всей области решений и на основе ее анализа — действительного оптимума; 2) меньшую трудоемкость по сравнению с предыдущим методом при подготовке исходной информации для проведения расчетов на ЭВМ; 3)возможность проверки устойчивости оптимального решения при изменении исходных данных.

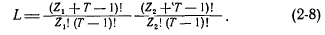
Однако широкое применение этого метода затруднено из-за необходимости перебора большого числа вариантов развития ТЭЦ (L), существенно возрастающего при увеличении длительности расчетного периода и числа типоразмеров теплофикационных турбин. Значение L при заданном числе турбин первого Zi и второго Z2 типоразмера в зависимости от числа рассматриваемых лет Т может быть определено по выражению [55, 71]



Например, при Zi=3 и Z2=0 теоретически возможное число вариантов развития ТЭЦ составляет 35 при Т=5 лет и 220 при 7=10 лет. Естественно, такое число вариантов развития ТЭЦ является теоретически возможным. В действительности же большая часть из них окажется неприемлемой по инженерным соображениям и при учете этих соображений в виде соответствующих ограничений, записанных в программе расчетов, может не рассматриваться. К числу таких ограничений можно отнести: 1) возможное максимальное сочетание числа турбин первого и второго типоразмера при заданном значении и структуре тепловых нагрузок; 2) предельное число турбин, которые могут быть введены на ТЭЦ в течение одного года; 3) допустимые разрывы в сроках ввода первых и последующих турбин в течение расчетного периода и др.

Однако, как показал проведенный анализ, даже при этих условиях расчет всех вариантов развития ТЭЦ, допустимых по инженерным соображениям, представляет большие трудности при использовании ЭВМ среднего класса (типа БЭСМ-4).

Метод динамического программирования. При использовании этого метода осуществляется направленный перебор возможных вариантов, резко уменьшается их число и гарантируется выбор оптимального состава и сроков ввода оборудования ТЭЦ. Основной принцип, из которого он исходит, заключается в разделении сложной задачи на ряд последовательных этапов (шагов). В результате процесс решения задачи становится многошаговым, при котором решение оптимизируется только на каждом шаге, но с учетом всех возможных решений

Метод динамического программирования применим в том случае, когда имеют место следующие основные Условия: 1) оптимизируемая функция является аддитивной, т. е. представляет собой сумму однотипных составляющих по всем шагам процесса оптимизации, что позволяет заменить отыскание оптимума функции многих переменных многократным определением (на каждом шаге) оптимума небольшого их числа; 2) решение, принимаемое на данном шаге, зависит от предыдущего состояния энергетического объекта (системы) и не зависит от его последующего состояния. Необходимость выполнения этих условий, естественно, влияет на возможность применения рассматриваемого метода для целого ряда задач в энергетике. В то же время он привлекает своими достоинствами: существенное снижение размерности задачи; возможность решения задач с не единственным экстремумом, дискретным изменением переменных и др. Этим объясняется стремление расширить область использования метода динамического программирования и в том числе для решения некоторых задач по оптимизации теплоэнергетических установок [33].

Следует отметить, что для этого метода отсутствуют стандартные приемы по формулировке задачи, выбору основных переменных, организации пошагового процесса ее решения. В каждом конкретном случае требуется обоснование возможностей его применения, а также и последовательности решения рассматриваемой задачи.

Для оптимизации состава и сроков ввода основного оборудования ТЭЦ метод динамического программирования может быть использован при одном непременном допущении: стоимость теплофикационных турбин, котлоагрегатов, пиковых паровых и водогрейных котлов не зависит от сроков их установки на ТЭЦ. Очевидно, в действительности она может несколько изменяться, особенно при рассредоточенном вводе оборудования, так как в этом случае будут возрастать затраты, связанные с использованием занятых на строительстве ТЭЦ механизмов, рабочей силы и т. д. Для оценки степени влияния этих факторов на стоимость основного оборудования требуется специальный анализ фактических и нормативных показателей сооружения отдельных ТЭЦ.

Если принять во внимание отмеченное допущение, то функцию цели, т. е. приведенные затраты на ТЭЦ, можно рассматривать в качестве аддитивной. Действительно, затраты складываются из капиталовложений и эксплуатационных расходов по каждому году и расходов года нормальной эксплуатации. Так как каппталовложенbя М эксплуатационные расходы должны быть вычислены для каждого года в отдельности, то весь процесс определения приведенных затрат, естественно, распадается на Т шагов, ,не зависящих друг от друга. Таким образом, выполняются вышеуказанные требования, позволяющие использовать для решения задачи метод динамического программирования. В каждом последующем году число турбин не может быть меньше числа турбин предыдущего года — выполнение этого ограничения не предполагает зависимость приведенных затрат последующего года от затрат предыдущего, так как в следующем году может быть введено или сразу несколько турбин, или не введено ни одной независимо от того, какие затраты отнесены к предыдущему году. Определяются затраты для оптимального варианта в i-м году, а затем суммируются с затратами для варианта, выбранного в (t— 1) году.


В данной задаче в каждом году расчетного периода может быть введено или не введено определенное целое число турбин. При этом турбины могут быть одного типоразмера либо двух типоразмеров. Для ТЭЦ с турбинами одного типоразмера процесс развития схематически представлен на рис. 2-3. Здесь нанесена «решетка», точки которой получены путем пересечений горизонтальных линий, характеризующих число теплофикационных турбин одного типоразмера, и вертикальных линий, определяющих число лет расчетного периода.

Последовательность решения задачи. По разработанному алгоритму, основанному на применении динамического программирования, задача оптимизации состава и сроков ввода оборудования ТЭЦ решается в следующей последовательности:

1. Исходя из заданного на последний год расчетного периода предельного числа турбин первого и второго типоразмера формируется очередной вариант их состава и по алгоритму динамического программирования определяются возможные варианты развития ТЭЦ.

2. Для каждого сформированного варианта развития ТЭЦ определяется:

по каждому из Т лет: а) годовой отпуск тепла из отборов турбин заданных типоразмеров, через РОУ и от пиковых паровых и водогрейных котлов; б) выработка электроэнергии на тепловом потреблении и по конденсационному режиму; годовой расход топлива энергетическими и пиковыми котлами; капиталовложения и эксплуатационные расходы;

за период Т лет: расход топлива энергетическими и пиковыми котлами, капиталовложения, эксплуатационные расходы и приведенные затраты.

3. В результате перебора возможных вариантов развития ТЭЦ при заданном в Т году составе турбин первого и второго типоразмеров определяется наилучшее решение и на печать выдаются (за расчетный период): сроки ввода по годам турбин заданных типоразмеров, состав и очередность установки энергетических, пиковых паровых и водогрейных котлов; расход топлива энергетическими и пиковыми котлами, капиталовложения, эксплуатационные и приведенные затраты.

4. Формируется в Т году новый вариант по составу турбин первого и второго типоразмеров, и расчеты выполняются в аналогичной последовательности. Вычислительный процесс продолжается до тех пор, пока не будут сформированы и просчитаны все варианты по составу и срокам ввода основного оборудования ТЭЦ. В результате таких расчетов определяется оптимальное решение по развитию теплофикационной электростанции.

На рис. 2-5 схематически изображена последовательность решения задачи выбора для ТЭЦ окончательного состава и очередности ввода теплофикационных турбин, энергетических, пиковых паровых и водогрейных котлов. Эти построения выполнены для более сложного случая, когда при смешанной тепловой нагрузке на ТЭЦ вводятся турбины типов Т и Р разной единичной мощности.

При решении задачи для каждого варианта развития ТЭЦ в f-м году расчетного периода производится: а) приведение вариантов к равному энергетическому эффекту; б) оптимальное распределение загрузки регулируемых отборов теплофикационных турбин; в) определение числа энергетических, пиковых паровых и водогрейных котлов; г) вычисление технико-экономических показателей ТЭЦ.

Ниже рассматриваются эти стадии расчетов при решении задачи по выбору оптимального состава и сроков ввода основного оборудования теплофикационных электростанций для более сложного случая — при наличии смешанной тепловой нагрузки, включающей расход тепла ,на технологию, отопление и горячее водоснабжение.


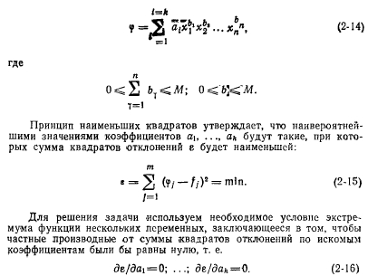
Аппроксимация характеристик теплофикационных турбин. В процессе решения рассматриваемой задачи, особенно при установке на ТЭЦ турбин с двумя регулируемыми отборами и конденсацией пара, появляется необходимость в определении зависимостей изменения их параметров, в частности: расхода тепла на турбину QT от ее электрической мощности Nт и отпуска тепла из первого Qi и второго Qn отборов; отпуска тепла из первого регулируемого отбора от заданных значений показателей QT, Nт и Qn; отпуска тепла из второго регулируемого отбора при фиксированных величинах QT, Qi;

расхода пара на турбину от величины QT, а также ряда других зависимостей, которые будут рассмотрены ниже.

Характерной особенностью этих зависимостей является монотонность и плавность изменения, что позволяет применить для их приближенного описания полином, выражение которого может быть найдено методом наименьших квадратов [371.


Таким образом, нахождение коэффициентов полинома наилучшего приближения сводится к решению системы линейных уравнений, что можно выполнить при помощи соответствующих стандартных программ. При этом точность аппроксимации полинома зависит от вида аппроксимирующей функции, степени полинома, числа точек, взятых для аппроксимации и др. Средняя относительная погрешность аппроксимации может быть вычислена по выражению


Как показали расчеты, указанные выше зависимости могут быть с достаточной степенью точности представлены полиномами третьего порядка.

Метод приведения вариантов развития ТЭЦ к равному энергетическому эффекту. В гл. 1 рассмотрены общие принципы приведения разных вариантов системы теплоснабжения к равному энергетическому эффекту. В данном случае при оптимизации развития ТЭЦ эти принципы приобретают более конкретную форму, заключающуюся в следующем.

Излагаемая методика предполагает сравнение большого числа вариантов, различающихся либо составом и сроками ввода основного оборудования, либо только сроками ввода основного оборудования ТЭЦ. Поэтому для сопоставимости все рассматриваемые варианты должны быть приведены к равному энергетическому эффекту как по электрической мощности, так и по выработке электроэнергии. В числе сравниваемых также рассматриваются варианты, в которых все турбины вводятся на ТЭЦ в первом году расчетного периода с опережением роста тепловой нагрузки, а поэтому электрическая мощность ТЭЦ оказывается одной и той же в течение всего расчетного периода. В связи с этим все сравниваемые варианты необходимо также приводить к постоянной в течение всего периода электрической мощности. Очевидно, что значение этой мощности, в дальнейшем именуемой «базисной» мощностью, должно быть не меньше, чем в варианте ТЭЦ с максимальной электрической мощностью. Максимальная выработка электроэнергии при постоянной электрической мощности ТЭЦ будет достигнута при максимальном отпуске тепла от ТЭЦ, т. е. в последнем году рассматриваемого периода.

Таким образом, для заданных на последний год расчетного периода вариантов состава теплофикационных турбин определяется суммарная электрическая мощность ТЭЦ, МВт:


Приведение сравниваемых вариантов развития ТЭЦ к равному энергетическому эффекту осуществляется посредством учета дополняющей мощности [M>.0(i)] и выработки электроэнергии в электроэнергетической системе (ЭС). При этом в базисном варианте M».c(i) и W9.cu) принимаются равными 0.

Поскольку рассматривается вопрос о строительстве новой ТЭЦ, демонтаж оборудования в течение рассматриваемого периода (10—15 лет) исключается. Поэтому можно принять, что электрическая мощность ТЭЦ и выработка на ней электроэнергии либо остаются постоянными, либо возрастают. Из этого следует, которые следует учитывать в расчетах, при переходе от (t—1)-го года к i-му либо остаются постоянными, либо уменьшаются, а прирост замещаемой мощности в любом году, кроме первого, либо равен 0, либо меньше 0. Прирост Ng.c) в i-м году составит, МВт:



Как было отмечено выше, базисная мощность ТЭЦ в течение всего периода Т лет принимается постоянной. Поэтому прирост ее в первом году периода можно принять равным ее абсолютной величине, а в любом другом году. Таким образом, прирост дополняющей мощности в ЭС в любом году, кроме первого, равен приросту мощности ТЭЦ в том же году с обратным знаком. Однако для единообразия расчетов значение Л определяется по выражению (2-19). Для иллюстрации в табл. 2-2 представлен пример приведения вариантов развития ТЭЦ к равному энергетическому эффекту.



Таким образом, при приведении вариантов, различающихся по составу и срокам ввода основного оборудования ТЭЦ, к равному энергетическому эффекту требуется анализ соотношений электрической мощности и выработки электроэнергии в каждом году расчетного периода. В течение заданного ряда лет эти соотношения могут меняться (по сравнению с их базисными величинами), а следовательно, должно приниматься переменным и значение удельных замыкающих затрат на электроэнергию.

Методы оптимального распределения загрузки отборов теплофикационных турбин. Задача выбора оптимальной загрузки отборов важна при установке на ТЭЦ двухотборных турбин типа ПТ (рис. 2-6). Верхний регулируемый отбор у этих турбин используется для отпуска тепла на технологические цели, а нижний отбор — для покрытия отопительно-бытовой тепловой нагрузки. Естественно, что в зависимости от загрузки отборов будет меняться экономичность работы турбин рассматриваемого типоразмера. Для ее оценки используем метод энергетических характеристик [43, 66], выражающих зависимость между подведенным к турбине расходом тепла Q и электрической N, а также тепловой QT нагрузками, т. е. зависимость



Годовой расход тепла на теплофикационную турбину Qr°a и годовая выработка электроэнергии на тепловом потреблении Wm и по конденсационному режиму WK с помощью метода энергетических характеристик определяются по следующим выражениям:


На основе метода энергетических характеристик производится «размещение» теплофикационных турбин в годовых графиках тепловой нагрузки по продолжительности. Принципиальный характер графиков технологической нагрузки, расходов тепла на восполнение внешних и внутристанционных потерь теплоносителя и отопительно-бытовой тепловой нагрузки приведен на рис. 2-7. Расчетные часовые отпуски тепла из производственного и отопительного отборов турбины типа ПТ взаимосвязаны: их значения находятся из условия достижения наибольшей выработки электроэнергии по теплофикационному режиму. Это условие выполняется следующим образом. Обозначим через отношение часового отпуска тепла из «производственного» отбора (Q1) к суммарному отпуску тепла из отборов (QI+n):

При заданном в t-м году значении коэффициента определяется для турбин первого типоразмера часовой и годовой отпуск тепла на технологию и отопительно-бытовые цели. При этом учитываются следующие ограничения и условия:

1. Расчетный коэффициент теплофикации не должен превышать максимального значения, равного



При определении учитывается общепринятое исходное положение, при котором тепловая нагрузка ТЭЦ считается заданной, а ее электрическая мощность — переменной величиной [43]. По-видимому, в отдельных случаях, особенно при существенном росте мощности атомных конденсационных электростанций в базисе графика электрических нагрузок, приводящем к лимитированию электрической мощности ТЭЦ, могут создаваться предпосылки, при которых выбор оптимального значения будет целесообразнее производить при Q0.p = var и 3 Nrm =const. О правомочности и необходимости такого подхода в принципе при проектировании систем теплофикации указывал проф. Н. И. Дунаевский [17].

2. Турбины должны работать с включенным в конденсаторе теплофикационным пучком.

После определения годового отпуска тепла от турбин первого типоразмера для них вычисляется (на основе метода энергетических характеристик) годовая выработка электроэнергии по теплофикационному режиму, МВт-ч:


Значения этbх величин для турбин ПТ-60-130 и ПТ-135-130 в зависимости от коэффициента ф(г°Д) приведены на рис. 2-8.

Зафиксировав значение Wm (Ит), найденное при коэффициенте Pi переходят к оптимальному перераспределению отпуска тепла из отборов турбин ПТ второго типоразмера. Задаваясь коэффициентом находят суммарный расчетный отпуск тепла из двух отборов турбин ПТ второго типоразмера О ему расчетный отпуск тепла из первого (Q2m) второго Qgjотборов. Зависимость турбин ПТ-60-130 и ПТ-135-130 графически представлена на рис. 2-9.

С учетом заданных ограничений по значению расчетной технологической и отопительно-бытовой тепловой нагрузки в t-м году вычисляются фактические часовые и годовые отпуски тепла от турбин второго типоразмера. Тогда выработка электроэнергии по теплофикационному режиму этими турбинами W‘m (2/ } может быть определена по выражению, аналогичному (2-31).


При оптимизации загрузки регулируемых отборов турбин типа ПТ первого и второго типоразмеров в качестве критерия принимается условие достижения наибольшей суммарной выработки электроэнергии по теплофикационному режиму этими турбинами Wlm (Х) .

Исходя из этого условия оптимальное решение может быть найдено с помощью метода, основанного на использовании ряда чисел Фибоначчи [11]. При найденном с помощью этого метода оптимальном решении оказываются фиксированными значения выработки электроэнергии по теплофикационному режиму турбинами первого и второго типоразмеров. Тогда выработка электроэнергии по конденсационному режиму составит: для турбин первого типоразмера, МВт-ч:


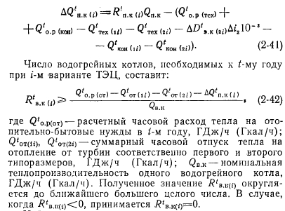
Определение числа энергетических, пиковых паровых и водогрейных котлов на ТЭЦ. Выбор числа этих котлов осуществляется для обеспечения производства на теплоэлектроцентрали электрической и тепловой энергии в требуемых размерах. При этом учитываются в t-м году фактическая загрузка теплофикационных турбин, нормальные и аварийные режимы их работы. По нормам технологического проектирования [48] аварийными считаются условия, при которых выходит из строя на ТЭЦ наиболее крупный блок. При этих условиях должно обеспечиваться полное удовлетворение потребителей в тепле на технологические цели и покрытие отопительно-бытовой тепловой нагрузки в пределах заданного значения (около 60—70% максимальной), зависящей от климатических условий рассматриваемого района.

Таким образом, вначале определяется число энергетических, пиковых паровых и водогрейных котлов при нормальной работе ТЭЦ и затем уточняется при аварийных условиях. Число энергетических котлов первого типоразмера (с большей единичной мощностью или с более высокими начальными параметрами пара), которые должны быть введены к f-му году, вычисляется, исходя из фактического расхода пара на турбину первого типоразмера числа этих турбин (Z\n), номинальной паропроизводительности котла и коэффициента, учитывающего расход острого пара на собственные нужды котельной ТЭЦ:


1)при опережающем вводе турбин типа ПТ, когда графики технологической тепловой нагрузки и расхода тепла на восполнение потерь производственного конденсата покрываются (частично или полностью) теплом соответственно из первого и второго отборов:


Найденное значение округляется до ближайшего большего целого числа, а при принимает вид:

Найденное число энергетических, пиковых и водогрейных котлов уточняется при аварийных режимах работы ТЭЦ. При этом оно может оказаться больше выше- найденного при нормальных условиях. В этом случае при определении отпуска тепла от пиковых паровых котлов и избытка их теплопроизводительности исходим из наибольшего их числа, считая, что в первую очередь загружаются пиковые паровые котлы, а «тепловой» резерв сосредотачивается на водогрейных котлах.

Хрилев Л. С., Смирнов И. А./Оптимизация систем теплофикации и централизованного теплоснабжения/Под ред. Е. Я. Соколова.— М.: Энергия, 1978.

на главную