Прочность наклонных сечений

Установлено, что после образования наклонных трещин в среднем слое из бетона низкой прочности трехслоиных элементов без поперечной арматуры разрушение их наступает не сразу, а с увеличением нагрузки. Это характерно для элементов с различными пролетами среза в отличие от одностопных с большими протетами среза, разрушение которых наступает практически сразу после образования критической наклонной трещины. Однако и для трехслойных элементов с увеличением пролета среза различие между нагрузкой трещинообразования и разрушающей уменьшаются.

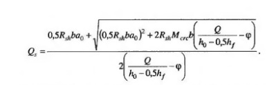
Ряд исследователей констатирует, что разрушение трехслойных элементов в приопорных зонах происходит от нарушения сцепления малопрочного среднего слоя с нижним. При этом из анализа экспериментальных данных следует что такой случай характерен для образцов с пролетами среза 2...3.5h0. Для оценки разрушающей нагрузки использована такая же, как и при определении нагрузки трещинообразования, зависимость (3 2), но с различными значениями эмпирических коэффициентов» составляющими соответственно 0,9 и 0,4, что выражает соотношение между этими нагрузками.

Целенаправленно вопрос расчета наклонных сечений трехслойных элементов со средним слоем из крупнопористого бетона изучался В. И. Майоровым. В его работе экспериментально доказано влияние пролета среза на разрушающую на грузку. При увеличении пролета среза от 1 до 4,5 h0 выявлено снижение разру шающей нагрузки приблизительно в три раза.

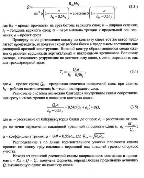
При наименьшей величине пролета среза, равной h0 разрушение происходит по наклонным трещинам от среза бетона сжатой зоны и оценку несущей способности предлагается производить по формуле

В целом экспериментальные данные по прочности наклонных сечений трехслоиных железобетонных элементов со средним слоем из бетонов низкой прочности и монолитной связью слоев малочисленны, а предложения по расчету не имеют ясного физического смысла.

Баженов Ю.М., Король Е.А., Ерофеев В.Т., Митина Е.А., Ограждающие конструкции с использованием бетонов низкой теплопроводности, М., АСВ, 2008

на главную