Теплота, проникающая в грунт, при постоянном режиме работы системы отопления

Непрерывная подача теплоты в помещение — наиболее распространенное условие эксплуатации системы центрального отопления. Если принять, что проникающий в грунт тепловой поток является одномерным, то в результате расчета получатся условия, менее благоприятные, чем в действительности, особенно в начальной стадии процесса, что приведет к определенному запасу при расчете.

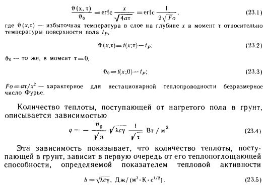
Формирование температурного поля грунта при постоянном режиме отопления характеризуется известной зависимостью


Поэтому чрезвычайно важно, чтобы основание под слоем бетона, устроенным в виде отопительной панели, имело малый показатель тепловой активности (например, можно применять засыпку шлаком). При этом по истечении определенного времени (т,с) количество поступающей вниз теплоты будет ничтожно мало.

Средняя избыточная температура отопительной панели в большей мере зависит от характеристики


Пояснение входящих в эту формулу показателей дано на рис.23.1.



Определение коэффициента теплопередачи грунта хе связано с некоторыми затруднениями. Из выражения (23.4) видно, что эта величина уменьшается во времени, поэтому речь идет об определении величины хе в тот момент, когда количество поступающей в грунт теплоты равно ее количеству, передаваемому с нижней стороны панели в среду с избыточной температурой, равной температуре верхней стороны панели, но при х = ке. Таким образом,

Из этой зависимости следует, что при постоянном отоплении в течение т=144 ч (1 неделя) получаются величины, не отклоняющиеся существенно от хе=1,75 Вт/(м2-К), что можно уверенно использовать на практике. При этом для самой холодной и продолжительной зимы (т= 1000—1500 ч) теплопотери в грунт согласно выражению (23.4) составляют 11,6 Вт/м2.

Мачкаши А., Банхиди Л. Лучистое отопление/ Пер. с венг. В. М. Беляева; Под ред. В. Н. Богословского и Л. М. Махова. — М.: Стройиздат, 1985.

на главную