Расчет распределения температуры и средней температуры в стационарном режиме

Для очень тонких (толщина 0,001 — 0,002 м) и обладающих достаточно высоким коэффициентом теплопроводности [50—100 Вт/(м-К)] листов, т. е. в тех случаях, когда так называемый критерий Био


результат получается достаточно точный. Сопоставительные расчеты показывают, что от результатов, полученных при учете двухмерной теплопроводности, при существенно большем значении критерия Bi результаты расчетов, основанных на линейной теплопроводности, отличаются лишь в небольшой мере, допустимой на практике. Предел допустимости в случае размещения змеевика в бетонном слое


Для расчета распределения температуры будем исходить из следующих предположений:

размеры отопительного прибора с плоской поверхностью очень велики, толщина его 0,07 — 0,08 м;

материал отопительного прибора — бетон, который можно считать гомогенным и изотропным;

в слое бетона на расстоянии друг от друга расположены отопительные трубы, которые при первом приближении будем считать полосами шириной с толщиной, которой можно пренебречь, и температурой ti0 (рис. 7.1);


слой бетона с обеих сторон соприкасается со средой, имеющей температуру (рис. 7.2);

коэффициент теплопроводности слоя бетона h, коэффициенты теплообмена вверх и вниз равны соответственно ае и а;

тепловые потоки вправо и влево представляют собой зеркальное отражение по отношению к воображаемой плоскости симметрии.

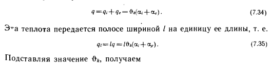
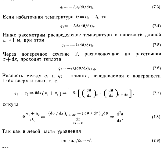
Теплота, проводимая через поперечное сечение площадью Li, находящееся на расстоянии х от полосы шириной i с температурой ti0, равна:




Последняя зависимость показывает, что через среднюю линию теплота не проникает. Распределение температуры в зоне шириной I дано на рис. 7.3; естественно, оно многократно повторяется. Этот рисунок одновременно можно использовать и для вычисления средней температуры Ф.

Коэффициенты теплообмена здесь считаются постоянными, т. е. неизменными на полосе шириной, и их можно заменить средними величинами. При этом


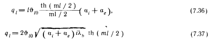
Прежде чем сделать какие-либо выводы из зависимости (7.31), следует указать, что среднюю температуру можно вывести и на основании того, что теплота, идущая от полосы с температурой в направлениях и —х и попадающая в бетонный слой благодаря теплопроводности, равна теплоте, которая возникает при теплоотдаче полосы шириной /, т. е.



Проведенный расчет, таким образом, сам по себе недостаточен для того, чтобы решить, на большом или на малом расстоянии нужно располагать источники теплоты, называвшиеся до сих пор полосами. Можно сразу иметь правильное представление об этом, если предусмотреть требование, что от полосы (вместо которой в дальнейшем будет использоваться труба) нужно получать как можно больше теплоты. Ведь теплоотдача бетонного слоя со средней температурой Ф равна



Из этой зависимости видно, что 1 м смонтированной полосы будет отдавать наибольшее количество теплоты, если следующие показатели будут иметь как можно более высокие значения избыточная температура полосы, ширина полосы, коэффициент теплопроводности слоя бетона кь и коэффициент (главным образом расстояние между полосами).

Эти определения ориентировочны, их полностью нельзя перенести на змеевики, расположенные в слое бетона, поскольку при линейной теплопроводности примененные условия Bi0,3 соответствуют действительности только до толщины слоя приблизительно 0,06 — 0,08 м, диаметр смонтированной трубы d

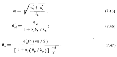
Распределение температуры при использовании змеевика, расположенного в бетонном слое. Зависимости, выведенные выше, можно применить для действительного случая, когда в слой бетона толщиной ib помещают трубы диаметром(рис. 7.4). Существующие методы расчета дают результаты, сильно отличающиеся друг от друга и от более точных результатов, полученных при учете двухмерной теплопроводности. Метод, излагаемый ниже, дает очень хорошее приближение до значения Bi=0,3. Согласно этому методу, трубу заменяют таким подобным полосе источником теплоты толщиной г, температуру которого в плоскости под линией симметрии трубы рассчитывают следующим образом. Обозначим избыточную температуру стенки трубы Фш> а коэффициент теплопроводности слоя бетона Хь- Тогда




Распределение температуры для змеевика, расположенного в бетонном слое многослойной конструкции (рис. 7.5). Рассмотрим процесс распределения теплоты. Как и в описанных выше случаях, теплопроводность осуществляется в бетонном слое, а теплота поступает в окружающую среду с двух сторон, что может быть охарактеризовано коэффициентами. Избыточная температура бетонного слоя под осью симметрии трубы будет средняя температура О. Таким образом,


Для человека, находящегося вблизи оштукатуренного бетонного слоя, решающее значение имеет температура, развивающаяся не в слое бетона, а на поверхности покрывающей его штукатурки. Ее расчет уже не представляет трудностей. На основании зависимостей, описывающих стационарную теплопроводность, можно записать:


Выведенные зависимости действительны для систем отопления, расположенных в полу или стенах.

Используя эти зависимости для потолочного отопления, обозначим среднюю температуру Фм, для отопления в стене для отопления в полу Фр. Индекс i обозначает температуру, а также тепловой поток в направлении отапливаемого пространства, индекс е — в противоположном направлении.

Мачкаши А., Банхиди Л. Лучистое отопление/ Пер. с венг. В. М. Беляева; Под ред. В. Н. Богословского и Л. М. Махова. — М.: Стройиздат, 1985.

на главную