РАСЧЕТ ОТОПИТЕЛЬНЫХ ЭКРАНОВ СО СРЕДНЕЙ ТЕМПЕРАТУРОЙ ПОВЕРХНОСТИ И МАЛОЙ ТЕПЛОВОЙ ИНЕРЦИЕЙ

Распределение температуры на полосе между концами сварочных швов (рис. 9.1) можно выразить зависимостью (7.24), а среднюю температуру полосы зависимостью


Применение величины, превышающей dn/2, обусловлено тем, что при этом можно пренебречь лучистым теплообменом между стенкой трубы и полосой, который вычислить довольно сложно.

Чтобы использовать указанные выше зависимости, нужно ответить на два вопроса (рис. 9.2):

каково распределение температуры на дуге длиной б, охватывающей трубу, если пренебрегать изменением температуры стенки трубы;

какова избыточная температура в корне сварочного шва. Интересно также выявить влияние размера 6/2 покрывающего листа, который, в свою очередь, влияет на значение д, определяемое по зависимости (9.1).

Поскольку в стенке трубы мы не предполагаем изменения температуры, рис. 9.2 упрощенно можно представить развернутым в плоскости (рис. 9.3).

Соединение между трубой и греющим листом можно представить слоем толщиной Де, равнозначный коэффициент теплопроводности которого равен К- Избыточная температура окружающей среды как под листом, так и над ним д 0. При выводе мы исходим из того, что теплоту, выделяемую на полосе шириной, лист воспринимал через покрывающий лист длиной, равной длине дуги б, и передавал полосе.

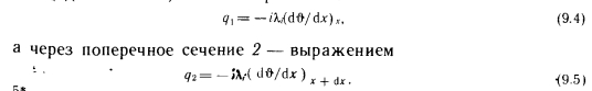
Принимая систему координат х, Ф согласно рис. 9.3 и рассматривая поверхности длиной 1 м, перпендикулярные поперечному сечению листа, теплоту, проводимую через поперечное сечение 1 площадью г=1 м2, можно выразить зависимостью



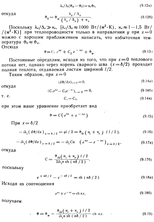
Для пояснения третьего слагаемого запишем уравнение стационарной теплопроводности в направлении у при х = 0 между трубой и листом, а также листом и окружающей средой, т. е.



Теперь можно дать ответы на вопросы, поставленные в начале раздела.

Распределение температуры на наружном листе описывается зависимостью (9.19). Чем больше теплопоступление в полосе между линиями сварочного шва, тем больше разность. Однако если коэффициент п и входящий в него член ке/Ае достаточно велики, то эта разность мала. Ведь выражение (9.21) можно записать в виде


Рассмотрим член th («6/2) и роль в нем величины б, которая оказывает значительное влияние наряду с величиной. Поскольку lim th.v= 1, то обычно при п, имеющем порядок 103 величина б, т. е. размер дуги, охваченный листом, играет основную роль. Это иллюстрируется рис. 9.4, где на оси абсцисс нанесены значения половины длины окружности труб диаметром 1/2, 3/4 и 1 дюйм. Как видно из рисунка, при 100 значение практически достигает 1, если полудюймовую трубу закрыть листом на половину окружности. Это получается уже при Ae/At- = 1 160 Вт/(м2-К), и такая величина достижима при качественно изготовленном экране. У экрана, изготовленного с применением точечной сварки, можно принимать во внимание значения « =500—1000, однако из-за значительно меньшего значения б выражение 1/nth (6/2) близко к случаю, когда применяют экран с покрытой трубой, что подтверждается экспериментами. Важность величины d при средней температуре отопительного экрана подтверждает зависимость (9.3).

На рис. 9.5 приведена средняя температура экрана ds, в зависимости от согласно выражению (9.3), т. е.


При построении рис. 9.5 мы исходили из принятой избыточной температуры полосы, а также из конструкции экрана. Зная д, а также толщину и материал изоляции, можно определить значения а, и из выражения (9.23) при различных ожидаемых значениях « вычислить. С помощью значений А по зависимости (9.266) можно вычислить кривые ПРИ различных параметрах п.

На рис. 9.6 представлена диаграмма, выражающая зависимость


На основе рис. 9.5 и 9.6 можно получить четкую картину температурных условий и теплопоступления от отопительного экрана, а также определить необходимое значение коэффициента «.

Для определения значения « предприятие-изготовитель устанавливает удельное теплопоступление, которое при использовании в качестве теплоносителя насыщенного сухого пара вычисляют по формуле



при известном количестве конденсата т. Учитывая, что из рис. 9.6 по значению можно установить Si. Затем, зная и и используя рис. 9.5, можно вычислить значение коэффициента п.

Мачкаши А., Банхиди Л. Лучистое отопление/ Пер. с венг. В. М. Беляева; Под ред. В. Н. Богословского и Л. М. Махова. — М.: Стройиздат, 1985.

на главную