ОЦЕНКА ЭКОНОМИЧНОСТИ ИНФРАКРАСНОГО ЛУЧИСТОГО ОТОПЛЕНИЯ

Как было показано в гл. 49, для крупных одноэтажных промышленных зданий существует возможность значительной экономии энергии в зависимости от того, в какой мере удается повысить коэффициенты облученности отопительных экранов на пол (см. рис. 49.1). Там же были приведены данные об экономии энергии при использовании отопительных экранов.

При применении газовых излучателей, если продукты сгорания удаляются только путем естественной вентиляции, из-за большей теплопотребности для вентиляции речь может идти только о сокращении теплопотерь по сравнению с теплопотерями при идеальном отоплении с учетом добавок (рис. 52.1). По сравнению с использованием воздушного отопления благодаря применению отопительных экранов можно достигнуть экономии 20—25% в зависимости от того, большую или малую теплопроводность имеет теплоизоляция, применяемая для ограждающих конструкций зданий. Этот способ отопления используют либо в крупных производственных цехах, либо, реже, в крупных залах. Теплоизоляция там обычно незначительная, и поэтому для обеспечения необходимого теплопоступления с помощью излучателей достаточно теплоты, соответствующей 70—80% теплопотерь, рассчитываемых согласно стандарту (см. рис. 52.1), если излучатели удается расположить так, чтобы значительная часть их излучения достигала рабочей зоны. При обычных размерах помещений во внимание можно принимать величину Os~p= 0,4Фм_Р + 0,6 — 0,50M_P+0,3, при которой, распределяя излучатели, можно принимать в расчет 75% трансмиссионных теплопотерь, вычисляемых в соответствии с нормами. Это относится к случаям, когда продукты сгорания или не образуются (электрические излучатели), или их отводят по закрытым каналам.

При использовании инфракрасного излучателя, действующего на газе, продукты сгорания отводят по отдельной сети каналов только в исключительных случаях, поэтому обычно они смешиваются с воздухом помещения, что требует усиленной вентиляции помещения. Кратность воздухообмена определяется степенью концентрации углекислого газа в удаляемом воздухе. Надо принимать во внимание, что распределение концентрации по вертикали в воздухе {так же, как и распределение температуры) происходит неравномерно. В уходящем воздухе допустима концентрация углекислого газа 0,004—0,005 м3/м3. При меньшей предельно допустимой концентрации потребность в теплоте для вентиляции может быть настолько значительной, что отопление газовым излучателем становится экономичным только в том случае, если вентиляция в здании обязательна и по другим соображениям. При указанной концентрации углекислого газа теплопотребность для .вентиляции составляет от 37% до 28% трансмиссионных теплопотерь в отличие от обычных 15—20% (с учетом того, что 70% теплоты продуктов сгорания утилизируется). Из-за неравномерного распределения температуры воздуха пригодная для утилизации теплота продуктов сгорания поступает только к потолку. Чтобы принять это во внимание, для верхней стороны излучателя следует в расчет ввести избыточную температуру согласно уравнению


Коэффициенты облученности, входящие в подкоренное выражение, представляют собой коэффициенты облученности находящегося в помещении человека на окружающие поверхности. Наиболее благоприятный случай — когда приближается к1, а Ф5_Р=0.

Графики на рис. 52.1 построены путем решения этой системы уравнений для двух типов зданий павильонного типа с различными геометрическими соотношениями и разной теплоизоляцией. Из рисунка видно, что теплопотери зданий павильонного типа с хорошей теплоизоляцией на 2—3% больше, чем идеальные теплопотери, а у зданий со слабой теплоизоляцией, где этот способ отопления может идти в расчет в первую очередь,— на столько же меньше.

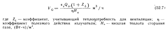
Расход газа Vа в обоих случаях можно вычислить по следующей зависимости:


Используя экспериментальные данные, зависимость (52.7) можно привести к следующему упрощенному виду:


Тогда для зданий павильонного типа с хорошей теплоизоляцией при es = 0,85


Эти приближенные вычисления показывают, что последний способ отопления приводит к значительной экономии.

По результатам измерений, приведенным в одной из публикаций, можно делать вывод, что теплота, которая может быть утилизирована из продуктов сгорания, фактически больше 70%, но это предположение следует подтвердить дальнейшими исследованиями.

Если общая теплопотребность здания павильонного типа Q известна, то число необходимых излучателей можно определить по формуле


Мачкаши А., Банхиди Л. Лучистое отопление/ Пер. с венг. В. М. Беляева; Под ред. В. Н. Богословского и Л. М. Махова. — М.: Стройиздат, 1985.

на главную