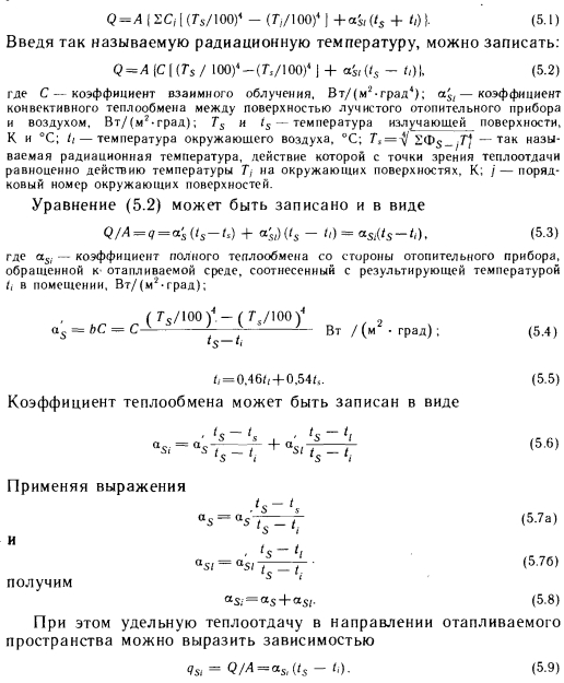
Общие положения

Механизм теплоотдачи лучистых отопительных приборов в полной мере соответствует общим закономерностям распространения теплоты, однако вследствие особого устройства прибора с двух его сторон чаще всего возникает значительная разница температуры. Ее появление вызвано тем, что на поверхности отопительного прибора, обращенной к отапливаемому помещению, обеспечивается гораздо более высокая температура, чем на противоположной. Иногда противоположная сторона отдает свою теплоту другому помещению. В таком случае следует по отдельности рассмотреть теплоотдачу двух сторон (например, при потолочном отоплении— теплоотдачу потолка и пола). С этой точки зрения количество теплоты, отдаваемое поверхностью какого-либо отопительного прибора, равно


Она относится прежде всего к тому случаю, когда в направлении отапливаемой среды обращена только одна из сторон отопительного прибора.

Часто можно использовать и тепловыделение другой стороны прибора, по этому при расчете теплопотребности и площади греющей поверхности следует принимать во внимание тепловыделение обеих сторон. Коэффициент теплообмена, действительный с противоположной стороны лучистого отопительного прибора, обозначим aSe, а выражение определяет полный (суммарный) коэффициент теплообмена отопительного прибора, необходимый в том случае, когда тепловыделение обеих сторон прибора служит для обогрева отапливаемого пространства.


Мачкаши А., Банхиди Л. Лучистое отопление/ Пер. с венг. В. М. Беляева; Под ред. В. Н. Богословского и Л. М. Махова. — М.: Стройиздат, 1985.

на главную