Лучистый теплообмен между двумя охватывающими друг друга поверхностями и двумя параллельными очень большими плоскими поверхностями

Положение двух поверхностей, охватывающих друг друга, схематически показано на рис. 2.9, а. Особенность расположения данных поверхностей заключается в том, что если все излучение, исходящее от всех точек одной из поверхностей, может достигнуть другой поверхности, то в обратном направлении этого не происходит. Геометрическое соотношение поверхностей определяет значение коэффициента облученности между поверхностями, т. е.


Если поверхность 1 увеличить настолько, что она почти достигнет площади поверхности 2, или развернуть эти поверхности и увеличить их размеры еще больше, то мы получим две такие параллельные друг другу поверхности (рис. 2.9, б), которые излучают только в направлении друг друга, поскольку излучение на краях незначительно мало. При этом


Отражение излучения между поверхностями математически можно вычислить с учетом геометрических соотношений и коэффициентов излучения (рис. 2.10).

Собственное излучение плоской поверхности 1 обозначим Е поверхность 2 поглощает из него часть отражает часть же самое действительно и для излучения поверхности 2. Собственное и отраженное излучение поверхности образуют эффективное излучение. Его можно определить при расчетах путем суммирования бесконечной геометрической последовательности, выражающей отраженные количества энергии. Иначе говоря, действительное излучение одной из плоских поверхностей образуется собственным излучением и отражаемой частью эффективного излучения другой плоской поверхности, т. е. при расчете


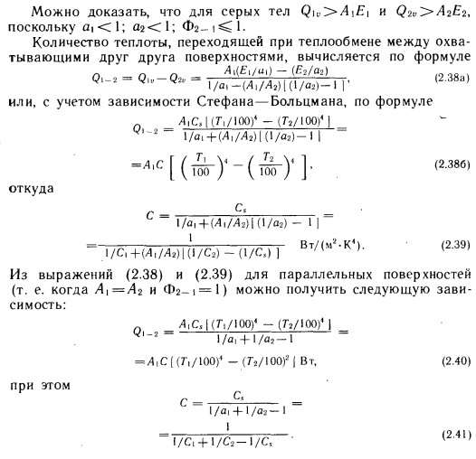
Для тел, охватывающих друг друга, соотношения излучения значительно сложнее, при этом из реального излучения тела 2 тело 1 поглощает только излучение Ф2-\а\С?2и (введение символа Q обусловлено тем, что в данном теплообмене рассматриваются не единичные, а полные поверхности), остальное же излучение, т. е.



Практическое определение коэффициента взаимного облучения облегчается при использовании диаграммы, приведенной на рис. 2.11. Зависимости (2.22), (2.39) и (2.41) доказывают тот очевидный факт, что коэффициент взаимного облучения максимален для охватывающих друг друга тел и минимален, если положение этих двух тел по отношению друг к другу произвольно.

В особом случае лучистого теплообмена двух параллельных плоских поверхностей, между которыми расположено несколько пластин (рис. 2.12), образуется так называемая пленочная изоляция. Для этого применяют алюминиевые листы, имеющие небольшой коэффициент излучения. Тепловое излучение между внутренней 1 и наружной 2 стенами, Вт/м2, можно вычислить по следующей зависимости:



Следует иметь в виду, что здесь рассмотрено только влияние теплового излучения. Необходимо, кроме того, принимать во внимание явления теплопроводности и конвекции.

Мачкаши А., Банхиди Л. Лучистое отопление/ Пер. с венг. В. М. Беляева; Под ред. В. Н. Богословского и Л. М. Махова. — М.: Стройиздат, 1985.

на главную