Излучение черного тела

Абсолютно черное тело. Абсолютно черное тело полностью поглощает падающее на него излучение, в то же время и способность испускать теплоту у него максимальна, т. е. е=1.

Как было сказано выше, среди тел, существующих в природе, иней — «самое черное тело». Его коэффициент излучения е = 0,985.


Большая степень черноты может быть достигнута применением замкнутой оболочки, не пропускающей излучение, с отверстием, площадь которого незначительна по сравнению с площадью поверхности оболочки (рис. 2.1). Излучение, поступающее через отверстие и многократно отражающееся от стенок оболочки, из-за поглощающей способности стенок ослабляется или поглощается в такой степени, что частью поступающего излучения, отражаемой через отверстие, можно пренебречь. Таким образом, отверстие в оболочке играет роль черного тела, так как оно полностью абсорбирует поступающее внутрь излучение.

На основании закона Кирхгофа, рассматриваемого ниже, без особых доказательств вытекает, что излучение, выходящее через отверстие, может рассматриваться как излучение абсолютно черного тела.

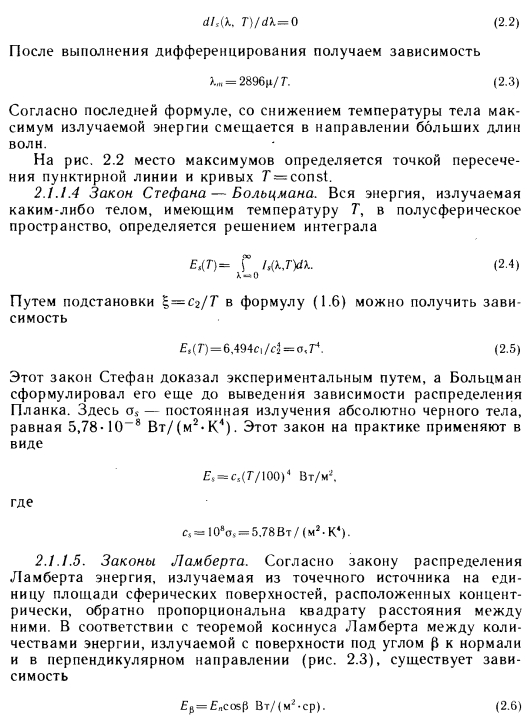
Закон Планка. Интенсивность излучения абсолютно черного тела Is (индекс s здесь означает абсолютно черное тело) определяется его температурой и длиной волны и вычисляется по формуле Планка (1.6). Интенсивность излучения в диапазоне длин волн, важном в практике отопления, для некоторых значений Т показана на рис. 2.2.

В области элементарных длин волн, ограничиваемых длинами, элементарную энергию, излучаемую с единицы поверхности, Вт/м2, можно выразить зависимостью


Закон Вина. Согласно зависимости Планка, черные !тела различной температуры дают максимальную интенсивность излучения при различной длине волны (см. рис. 2.2). Длина


С помощью этой теоремы можно также выразить зависимость между всей энергией, излучаемой в пространство полусферы, и энергией, излучаемой только в перпендикулярном направлении.


Таким образом, энергия, излучаемая с единицы поверхности в единицу пространственного угла только в перпендикулярном направлении, Вт/м2, равна


Мачкаши А., Банхиди Л. Лучистое отопление/ Пер. с венг. В. М. Беляева; Под ред. В. Н. Богословского и Л. М. Махова. — М.: Стройиздат, 1985.

на главную