Определение скорости движения и времени хода поезда

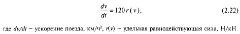
Скорость и время хода поезда определяют численным интегрированием уравнения движения поезда

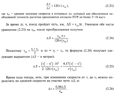
Заменяя производную в уравнении (2.22) разностным отношением, получим


Ниже, применительно к примеру, рассмотренному в п. 2.2, приведен пример определения протяженности пути разгона поезда на площадке при трогании с места и до скорости 40 км/ч, а также продолжительности этого разгона. Результаты расчета приведены в табл. 2.2, а зависимости v(j) и t(S)

На перегоне, где уклоны элементов профиля различны, непосредственное использование формулы (2.25) неудобно, поскольку нельзя заранее установить значение конечной скорости в конце элемента, когда при переходе к другому элементу профиля изменяется равнодействующая сила, зависящая от уклона пути. При определении скорости движения поезда на перегоне целесообразно преобразовать формулу (2.25) следующим образом:


Задаваясь начальной скоростью v, и отрезком пути AS в пределах данного элемента профиля, по приведенной формуле можно определить скорость v2. Однако при этом равнодействующая сила не может быть установлена при средней скорости в пределах искомого интервала Av и приходится ее принимать в зависимости от начальной скорости в интервале Av, т. е.

Расчет по формуле (2.27) содержит некоторую погрешность, однако, учитывая указанное выше ограничение интервала Av, обеспечивает приемлемую точность результата.

Как следует из рис. 2.8 и 2.9, полученные расчетами данные позволяют определить скорость движения и время хода поезда в любой точке пути.

Рассмотренные методы численного интегрирования уравнения движения поезда позволяют автоматизировать расчеты скорости движения и времени хода поезда.

Для некоторых расчетов при проектировании железных дорог (например, для предварительного размещения осей станций и разъездов) время хода поезда определяют приближенным методом установившихся скоростей.

В результате расчета удельных равнодействующих сил определяют установившиеся скорости движения поезда на разных уклонах (см. п. 2.2). Исходя из предположения, что на каждом элементе профиля поезд быстро достигает установившейся скорости v км/ч, вычисляют время хода поезда на 1 км пути при данном уклоне t, = 60/v„ мин/км, а затем время хода поезда по участку определяют по формуле

Если расчет выполняют в пределах перегона между пунктами остановки, то к времени хода, вычисленному по приведенной формуле, добавляют поправку на разгон и замедление поезда /pj, в среднем принимая ее равной 3 мин.

Изыскания и проектирование железных дорог. — М.: ИКЦ «Академкнига», 2003. - 288 с..

на главную