Методика исследования надежности СЦТ

Задачи оптимизации развития и функционирования СЦТ с ИТ на органическом и ядерном топливе решаются в настоящее время без должного учета требований к надежности теплоснабжения.

В существующей практике перспективного проектирования рассматриваются лишь укрупненные условия резервирования оборудования ИТ и ТС. Применительно к генерирующей части СЦТ состав оборудования выбирается из заданных норм обеспечения потребителей тепловой энергией при выходе из строя одного самого крупного единичного агрегата ИТ [35, 58]. В аварийном режиме работы сетевой части СЦТ допускается снижение подачи тепловой энергии, нормы которого определены в [34] в зависимости от климатических условий и диаметра трубопровода. Для потребителей, не допускающих перерьюов в теплоснабжении, резервирование ТС должно обеспечивать стопроцентную подачу теплоты в аварийном режиме.

Описанный укрупненный учет фактора надежности без специального расчета соответствующих показателей может приводить как к созданию недостаточно надежных систем, так и к неоправданно завышенным показателям надежности, влекущим за собой перерасход средств на создание СЦТ, что в равной мере недопустимо.

В исследуемых СЦТ, включающих в свой состав различные ИТ, ТС и абонентские установки потребителей теплоты, можно выделить ряд иерархических уровней. К верхнему уровню системы мы относим основные и пиковые ИТ и соединяющие их транзитные ТС. Укрупненными потребителями тепловой энергии этого уровня являются районы теплопотребления, в пределах которых располагаются пиковые ИТ. Другие иерархические уровни СЦТ включают кольцевые магистральные ТС от пиковых ИТ, радиальные ответвления от ТС к группе потребителей, отдельные ИТ.

Большая часть имеющихся работ по надежности теплоснабжения касается различных аспектов исследования надежности нижних иерархических уровней СЦТ. Опубликованные методики ориентированы отдельно на ИТ [75—77] и ТС [78—80], причем методика [78] ориентирована на оценку показателей надежности теплоснабжения отдельных или укрупненных потребителей для расчетного (100%) и пониженного ( %) режимов работы. Методика [79] предполагает оценку надежности всей системы и отдельных наиболее ответственных потребителей и исходит из принципиальной недопустимости отказов, что в конечном счете ужесточает требования к системе теплоснабжения. Обе эти методики применимы как к радиальным, так и к кольцевым схемам ТС. Методика [80] применима к выбору параметров нерезервируемой части сети по коэффициентам готовности подачи теплоты за расчетный период.

Излагаемая методика посвящена определению надежности теплоснабжения верхнего иерархического уровня СЦТ и является частью разработанной в ЭНИН им. Г.М. Кржижановского комплексной методики оптимизации СЦТ с ИТ на органическом и ядерном топливе, изложенной в гл. 4.

В качестве объекта исследования рассматривается СЦТ города или промышленного центра, генерирующая часть которой представлена основным и пиковым ИТ, а сетевая — транзитными ТС. Основной ИТ (ТЭЦ, районная котельная на угле, ACT, АТЭЦ) покрывает базовую часть тепловой нагрузки СЦТ. Пиковая тепловая нагрузка покрывается от ИТ на органическом топливе (газе, мазуте) .Транзитные ТС связывают основной ИТ, расположенный за пределами города, с пиковыми ИТ, находящимися в центрах районов теплопотребления. Оценка надежности такого объекта производится по показателям надежности выдачи теплоты после пиковых ИТ.

Задача оптимизации верхнего иерархического уровня СЦТ с описанным выше традиционным учетом надежности [34—35] заключается в определении множества альтернативных вариантов структуры системы, отличающихся составом генерирующего оборудования основного и пиковых ИТ, а также конфигурацией и диаметрами трубопроводов транзитных ТС, с последующим выбором оптимального варианта структуры СЦТ, соответствующего минимуму суммарных приведенных затрат в систему [81].

При оптимизации СЦТ с учетом фактора надежности теплоснабжения альтернативные варианты СЦТ должны уравниваться по надежности, что может быть достигнуто путем структурного резервирования генерирующей и сетевой частей рассматриваемой СЦТ. При этом структурное резервирование генерирующей части СЦТ может быть достигнуто установкой резервных блоков на основном ИТ и на пиково-резервных котельных (ПРК). Структурное резервирование сетевой части СЦТ связано с использованием секционирования и прокладки нескольких параллельных магистралей транзитной ТС.

С учетом изложенного надежность альтернативных вариантов СЦТ должна удовлетворять условию


В качестве структурных элементов СЦТ рассматривались единичные блоки основного ИТ и ПРК и линейные участки транзитных ТС. Каждый структурный элемент СЦТ с точки зрения функционирования может находиться в одном из двух состояний — полной работоспособности или полного отказа. В качестве основных показателей надежности функционирования структурных элементов ИТ и ТС принимались вероятности их нахождения в работоспособном и отказовом состояниях, определяемые исходя из значений параметров потоков отказов и восстановлений соответствующих элементов в предположении экспоненциального характера законов распределения времени их наработки и времени восстановления [70].

Предполагалось, что каждый основной и пиково-резервный ИТ состоит из структурных элементов одинаковой тепловой мощности и одинаковой аварийности. Соединение структурных элементов в пределах каждого ИТ параллельное, а в пределах транзитной ТС последовательно-параллельное с точки зрения надежности функционирования. Укрупненная структурная схема СЦТ, состоящей из двух районов теплопотребления, приведена на рис. 9.3.

Каждый ИТ в целом может находиться в состояниях полной работоспособности, а также частичного или полного отказа в зависимости от состояний, в которых пребывают составляющие его структурные элементы. В состоянии полной работоспособности ИТ работает с заданной тепловой мощностью. При частичном отказе ИТ продолжает функционировать с пониженной тепловой мощностью. Полный отказ ИТ связан с его остановом. Таким образом, тепловая мощность ИТ представляет собой дискретную случайную величину, определяемую своим рядом распределения. Значения случайной величины тепловой мощности ИТ в нормальном и аварийном режимах работы определяются числом и единичной мощностью находящихся в работоспособном состоянии структурных элементов ИТ. Вероятности значений тепловой мощности ИТ находятся по формуле Бернулли [82] в предположении независимости отказов структурных элементов, входящих в состав данного ИТ.

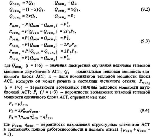
Далее методика излагается применительно к СЦТ, в которой основным ИТ является ACT. В качестве структурного элемента может рассматриваться единичная циркуляционная петля теплотехнической части ACT, представляющая собой ремонтируемый элемент, который может находиться в состоянии полной работоспособности или полного отказа. Если в качестве основного ИТ в СЦТ используется двухблочная ACT с трехпетлевой схемой блока, то отказ одной петли переводит блок ACT в состояние частичного отказа; одновременный отказ двух и более циркуляционных петель приводит к полному отказу блока. С учетом этого ряд распределения дискретной случайной величины тепловой мощности основного ИТ /(боен) может быть определен следующим образом:



Кроме основного ИТ, к генерирующей части СЦТ относятся ПРК, расположенные в районах теплопотребления. В качестве структурного элемента ПРК принимался единичный котлоагрегат, представляющий собой ремонтируемый элемент, который может находиться в одном из двух состояний — полной работоспособности или полного отказа. Выход из строя любого единичного блока приводит к снижению тепловой мощности ПРК на величину единичной мощности отказавшего котлоагрегата. Таким образом, пиково-резервный ИТ в целом может находиться в состоянии полной работоспособности, а также состоянии частичного или полного отказа в зависимости от состояний, в которых пребывают составляющие его структурные элементы.

С учетом указанного может быть определен ряд распределения дискретной случайной величины тепловой мощности пиково-резервного ИТ


Выражения (9.2)-(9.5) представляют собой ряды распределения дискретных случайных величин тепловой мощности генерирующей части СЦТ, состоящей из двухблочной ACT и пиково-резервных ИТ, включающих в свой состав пиковые и резервные котлоагрегаты.

Пусть сетевая часть рассматриваемой СЦТ представлена транзитной ТС из двух параллельных магистралей. В качестве сетевого структурного элемента можно принять линейную часть ТС между двумя ограничивающими ее секционирующими задвижками. В дальнейшем будем называть участком ТС совокупность двух структурных элементов между двумя соседними блокирующими перемычками. Соединение структурных элементов ТС в пределах каждого участка параллельное, а участков между собой в пределах рассматриваемой ТС — последовательное с точки зрения надежности функционирования (см. рис. 9.3).

Анализ показателей надежности альтернативных вариантов структуры СЦТ (см. табл. 9.1) показал:

для расчетных тепловых нагрузок 1400 и 1750 МВт предпочтительными с точки зрения обеспечения надежности теплоснабжения оказываются варианты ACT с одной реакторной установкой РУ-500, которым одновременно соответствуют и меньшие значения суммарных приведенных затрат в СЦТ;

при расчетной тепловой нагрузке 2100 МВт большей надежностью характеризуется вариант СЦТ с двухблочной ACT. Это связано с тем, что головной участок транзитной ТС является двухмагистральным, что приводит к существенно меньшим ограничениям передачи тепловой энергии от ACT в ПРК в аварийных режимах работы ТС. Этим объясняется, что вариант с двухблочной ACT становится более надежным, хотя разница в показателях надежности вариантов незначительна.

Исследование систем теплоснабжения/Л.C. Попырин, К.С. Светлов, Г.М. Беляева и др. М.: Наука, 1989.

на главную