РЕШЕНИЕ ГИДРОТЕХНИЧЕСКИХ ЗАДАЧ В ВЕРОЯТНОСТНОЙ ПОСТАНОВКЕ

Прочность бетона. Вследствие влияния различных технологических и эксплуатационных факторов прочность бетона имеет случайный характер, как правило, с нормальным законом распределения, который характеризуется средним арифметическим значением прочности Rd и средним квадратическим отклонением о.

Эксплуатационные нагрузки в виде напряжений также носят случайный характер в зависимости от условий эксплуатации и доминирующих нагрузок могут отвечать различным законам распределения: нормальному, логарифмически нормальному, экспоненциальному и др. При нормальном законе распределения напряжения характеризуются средним арифметическим значением N и средним квадратическим отклонением а.

Для определения вероятности безотказной работы по прочности сначала находится величина



Пропускная способность водосбросов [118]. Так как пропускная способность водосброса Q паводковый расход Q формируются совокупностью влияния большого числа факторов, то в большинстве практических случаев можно принять, что они являются случайными величинами, имеющими нормальное распределение с соответствующими параметрами Qt, о, и Qn, оп. Тогда вероятность безотказной работы водосброса может быть определена по


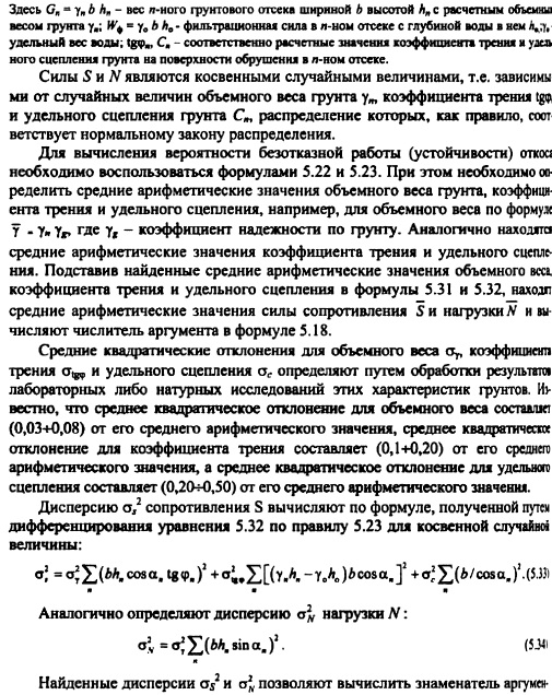
При оценке пропускной способности водосбросов необходимо иметь в виду следующее. Среднее квадратическое отклонение оп определения паводкового расхода Qa. является по сути погрешностью его прогноза и составляет не менее 1015% от его значения. Среднее квадратическое отклонение ав характеризует возможное отклонение реальной пропускной способности водосброса от проектной в основном за счет допусков в геометрии (очертаниях) пропускного отверстия и водослива. Ввиду их, как правило, незначительного влияния, можно допустить (v=0, тогда формула (5.27) примет вид:




Гидротехнические сооружения. Часть 1. Учебник для вузов. - Москва: Издательство Ассоциации строительных вузов, 2008. - 576 с.

на главную