РАСЧЕТ НАПРЯЖЕНИЙ В ТЕЛЕ ПЛОТИНЫ ЭЛЕМЕНТАРНЫМ МЕТОДОМ

Расчет напряжений в гравитационной плотине производится для участка плотины единичной длины, выделенного вертикальными плоскостями нормально к ее оси (плоская задача). Профиль плотины (рис. 6.6) разбивают по высоте несколькими горизонтальными сечениями, в которых определяют напряжения. Для упрощения обозначений пишут т; для напряжений на граня (краевых) принимают обозначения: на напорной грани одиночный знак (оо1, и т), на низовой двойной (a" o"v и т").Расчетные горизонтальные сечения назначают более или менее равномерно по высоте плотины, но приурочивая их к местам излома профиля. На рис. 6.6, о показан пример расчета водосливной плотины, на гребне которой установлен затвор; показаны расчетные сечения, основные нагрузки (силы) и эпюры нормальных напряжений оу при наполненном верхнем бьефе.


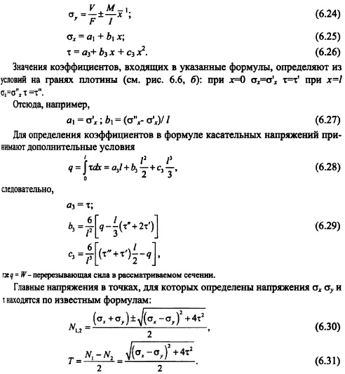
Нормальные напряжения оу рассчитывают методом сопротивления материалов по известной формуле внецен тренного сжатия [см. формулу (6.1)]. Для сечения II они будут равны 0 = G\ +И» ± 6(И>| ~G»gi (6l6)

Аналогично определяют напряжения и в остальных сечениях, при этом для сечений, расположенных ниже уровня нижнего бьефа, учитывают давление воды лого бьефа (например, для сечения 44 силы fV5, W& fV7).

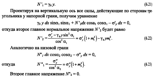
Зная напряжения, можно определить краевые напряжения ах, и т из рассмотрения равновесия элементарных треугольников, выделенных на профиле плотины у ее граней (рис. 6.7). Например, рассматривая такой треугольник на напорной грани (рис. 6.7, а), можно записать условие равновесия, проектируя все действующие на него силы на ось у:


Второе главное напряжение N"2 = 0.


Значения всех напряжений для строительного случая, когда гидростатическое давление на плотину отсутствует, можно получить из приведенных выше формул, приняв в них уо = 0.

Для оценки прочности гравитационных плотин небольшой высоты достаточным является определение напряжений на гранях плотины, где они являются наибольшими. Для плотин значительной высоты с целью построения изостат и траекторий напряжений необходимо определить напряжения в любой точке внутри тела плотины.

При расчете элементарным методом напряжения внутри тела плотины определяют следующим образом [15]. Из зависимостей для плоской задачи теории упругости следует, что при линейном законе распределения нормальных напряжений оу по сечению (закон плоских сечений) напряжения ох будут изменяться по кубической параболе, а напряжения т по параболе второй степени. Примеры расчетов, однако, показывают, что кубическая парабола для напряжений ох является очень пологой и приближенно может быть заменена линейной зависимостью. Таким образом, при элементарном методе расчета имеем:



Главные касательные напряжения направлены под углом 45° к направлениям главных нормальных напряжений.

Картина напряжений в теле плотины может быть наглядно представлена семейством кривых, обозначающих линии равных напряжений, изостат, и кривых, показывающих направление действия напряжений, траекторий напряжений.

Изостаты любого напряжения (обычно изостаты главных напряжений) строят следующим образом. На профиле плотины в расчетных точках записывают числовые значения напряжений, используя которые, легко провести линии с заданным значением напряжений, например, ст=1,0; 2,0; 3,0 МПа и т. д.

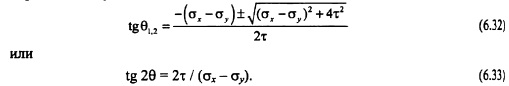
Для построения траекторий главных напряжений в тех же расчетных точках по формуле (6.32) определяют углы 6 и делают засечки направлений, координируясь с которыми, проводят плавные линии. Примеры изостат и траекторий напряжений приведены в п. 6.4.

Гидротехнические сооружения. Часть 1. Учебник для вузов. - Москва: Издательство Ассоциации строительных вузов, 2008. - 576 с.

на главную