ОБЩИЕ СВЕДЕНИЯ О ГРАВИТАЦИОННЫХ ПЛОТИНАХ. ИХ ПОПЕРЕЧНЫЕ ПРОФИЛИ

Общие сведения. Бетонные гравитационные плотины широко распространены во всем мире благодаря простоте конструкции и способам из возведения, надежности при любой их высоте и в любых природных условиях, в том числе и суровых зимних.

Название свое гравитационные эти плотины получили от слова gravitas, по значит «тяжесть», потому что действию на них основных сил горизонтального давления воды они сопротивляются благодаря своему весу, создающему силы сопротивления их сдвигу по основанию. Конструктивно гравитационные плотины представляют собой бетонные стены глухие или допускающие пропуск воды через них водосбросные.

Самой высокой гравитационной плотиной в мире, построенной на скальном основании, является плотина Гранд-Дксанс (Швейцария), имеющая высоту 284 м. Наиболее высокой плотиной, построенной в СССР, была Токтогульская (Киргизстан), имеющая высоту 215 м. На нескальных основаниях гравитационные плотины строятся, как правило, водосливные, их высота ограничивается напорами до 4050 м. К числу указанных плотин относятся НижнеСвирская, Цимлянская, Куйбышевская и др. (см. гл. 7).

Исходный поперечный профиль плотины. Первые по времени плотины, например Пуэнтес (1791 г.) и Гробуа (1838 г.) имели тяжелые поперечные профили (рис. 6.1), близкие к трапеции или даже к прямоугольнику. Но в дальнейшем с разработкой теории расчета появились более экономичные профили плотин криволинейного или полигонального очертания. Однако наиболее экономичным оказался профиль, в основе своей представляющий треугольник с некоторыми отклонениями и коррективами, вызванными условиями работы плотины. В настоящее время в большинстве случаев гравитационные бетонные плотины проектируются треугольного профиля.

Статический расчет гравитационных плотин обычно ведут, рассматривая лишь силы, действующие в плоских сечениях, нормальных к оси плотины, т.е. я условиях плоской задачи. Рассмотрим участок плотины единичной длины (1 м) сечением в виде треугольника ABC (рис. 6.2) с основанием 6, высотой h, и наклоном сторон заложением напорной грани nb и низовой. На плотину действуют следующие силы: собственный вес сооружения G, давление воды верхнего бьефа с горизонтальной составляющей W и вертикальной W2; фильтрационное давление с эпюрой в виде треугольника высотой: давление воды со стороны нижнего бьефа принято равным нулю. Верхний бьеф предполагается наполненным водой на всю высоту Л. Задача анализа заключается в нахождении экономичного по размерам и форме сечения, характеризуемого минимальной шириной понизу при заданной высоте.

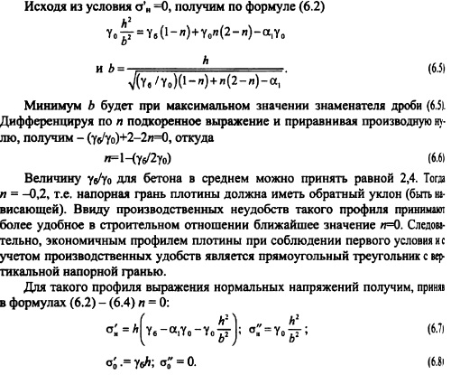
Нормальные краевые напряжения на контакте плотины с основанием можно определить по формуле неравномерного сжатия



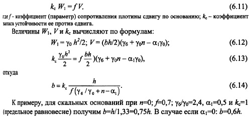
Экономичные треугольные профили плотин. Треугольный профиль плотины, имеющий минимальную ширину b понизу, очевидно, будет требовать минимума материалов, т. е. будет экономичным. Этот профиль, однако, должен удовлетворять двум условиям: отсутствию растягивающих напряжений в бетоне и достаточной устойчивости всего тела плотины против сдвига по основанию.

Первое условие принимается потому, что бетон слабо сопротивляется растяжению и в нем недопустимо появление трещин с напорной стороны плотины, так как это вызвало бы опасную фильтрацию воды со всеми ее последствиями Растягивающие нормальные напряжения в теле плотины могут появиться на напорной грани под действием давления воды верхнего бьефа, поэтому первое условие будет выполнено, если принять эти напряжения в расчете равными ну



Из формулы (6.9) видно, что ширина плотины по основанию и, следовательно, объем тела плотины, при наличии фильтрационного давления в основании должны быть больше, чем при его отсутствии. Это увеличение объема достигает 1025 % и тем больше, чем больше величина си, поэтому очень важно принимать все меры для уменьшения фильтрационного давления в основании сооружения.

Второе условие устойчивости плотины против сдвига может быть выражено так:


Следовательно, при скальных основаниях, когда, экономичная по прочности величина b является достаточной и по устойчивости сооружения против сдвига при с=1.

В случае нескальных оснований, когда коэффициент уменьшается до 0,40,5 (для песка) и до 0,20,3 (для глины), ширина b соответственно возрастает [см. формулу (6.14)] и значительно отличается от значения, необходимого по условиям отсутствия растяжения в бетоне. Таким образом, при расчете плотины на нескальном основании по условиям устойчивости против сдвига ширина по основанию получается значительно больше требуемой по условиям прочности материала тела сооружения.

Для удовлетворения обоих условий экономичности профиля необходимо приравнять выражения для b по формулам (6.5) и (6.14).


Теоретические профили плотины на нескальных основаниях получают уширенными понизу или «распластанными» с неравномерным распределением напряжений и концентрацией их на низовой грани (рис. 6.4, а), что недопустимо. Поэтому при построении профиля плотины в случае песчаных н глинистых оснований исходят в основном из условия устойчивости плотины, при этом добиваются более равномерного распределения напряжений по подошве плотины (рис. 6.4,6 и в). Об этом более подробно сказано в гл. 7.


Реальные профили гравитационных плотин. Выше были рассмотрены формы профилей плотин при нагрузке их собственным весом и гидростатическим (в том числе и фильтрационным) давлением. В реальных условиях на плотины действуют и другие нагрузки: давление наносов в верхнем бьефе, давление ледяного покрова, давление волн, сейсмические нагрузки и др. (см. гл.2). Это обусловливает необходимость исправления профиля плотины. Устройство отверстий и выполнение некоторых требований эксплуатации также вызывают изменение ее профиля.

Так, при действии сил давления наносов WB, давления льда Wn и сейсмических сил Wc (рис. 6.5, а) могут потребоваться уширение подошвы и наклон верховой грани плотины (полный или частичный, рис. 6.5, 6); при волновых явлениях в верхнем бьефе (рис. 6.5, в) требуется повышение гребня плотины на величину АЛ, при этом необходим эксплуатационный запас высоты гребня АЛЬ (рис. 6.5, в). При этом основной профиль плотины дополняется надстройкой весом G. Надстройка может иногда вызвать также дополнительный наклон верховой грани.


Устройство водослива на плотине сопряжено с понижением гребня, приданием плавной, округлой формы оголовку и сливной (низовой) грани (рис. 6.5, г) и вызывает некоторое перераспределение сил и моментов; однако чем выше плотина, тем это перераспределение играет меньшую роль. Давлением воды нижнего бьефа при общем анализе высоких плотин пренебрегают; на плотинах низких и средней высоты давление воды нижнего бьефа учитывают, так как оно может оказать существенное влияние на напряженное состояние плотины.

Формы реальных профилей плотин зависят еще от условий сопряжения плотины с основанием и примыкания ее к берегам или другим сооружениям, а также от различных специальных мер по повышению экономичности плотин н уменьшению затрат объема бетона в них (см. п. 8.5).

Гидротехнические сооружения. Часть 1. Учебник для вузов. - Москва: Издательство Ассоциации строительных вузов, 2008. - 576 с.

на главную