РАСЧЕТ АРОЧНЫХ ПЛОТИН ПО МЕТОДУ ЦЕНТРАЛЬНОЙ КОНСОЛИ

Метод расчета с использованием схемы X. Ганева. Арочную плотину как систему из горизонтальных арок и центральной консоли X. Ганев предложил рассматривать как консоль, опирающуюся на упругое основание (рис. 10.15, а), характеристики которого (коэффициент постели) определяются деформативностью отдельных горизонтальных арок [35].

Обозначим коэффициент постели арочного основания через к, тогда отпор упругого основания (часть нагрузки, воспринимаемая арками рл) будет равен


Задача решается при соблюдении граничных условий, которые в зависимости от вида сопряжения плотины (консоли) с основанием задаются в следующем виде (см. рис. 10.15);


Решение уравнения (10.9) можно выполнить одним из приближенных методов, в числе которых применяются метод последовательных приближений [38], метод конечных разностей [15], вариационный метод [7] и др.



Для случая жестко защемленной консоли из перечисленных методов наиболее удобен, повидимому, вариационный метод Бубнова-Галеркина, применение которого к решению указанной задачи предложено К. М. Хуберяном.

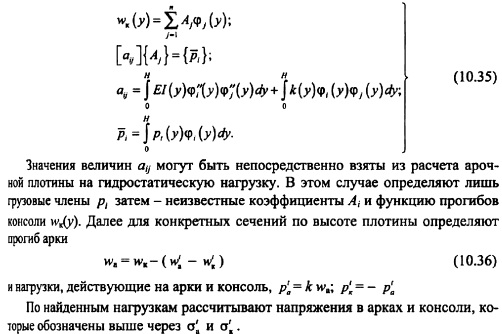
Для других схем сопряжения плотины с основанием задача может бьггь решена методом конечных разностей [15] или с применением энергетического метода на основе вариационных выражений, минимизирующих потенциальную энергию системы. Потенциальная энергия системы П может быть записана в виде:


В представленном выражении учтены следующие величины: внешняя нагрузка р(у), например, гидростатическое давление, внутренний изгибающий момент и упругий отпор арочного основания . Дополнительный член По учитывает потенциальную энергию от усилий, возникающих на контуре сопряжения плотины с основанием. Для различных схем сопряжения величина Я0 равна:


Для других схем сопряжения плотины с основанием расчетные выражения для величин а„ и pi приведены в работе [39].

Функции р(у), аппроксимирующие прогиб консоли, должны отображать физический характер работы сооружения, и, следовательно, применение вариационного метода, особенно при ограниченном числе задаваемых функций, требует инженерного понимания работы сооружения. Обычно в расчетах ограничиваются двумячетырьмя функциями, иногда принимают большее число функций.

Построение указанных функций наиболее удобно производить с использованием фундаментальных балочных функций, к которым приводится решение дифференциального уравнения поперечных колебаний балки постоянного сечения [29].

Балочная функция для балки, имеющей один конец жестко защемленный, другой свободный:


Таким образом, в приведенном выше методе расчета арочной плотины решение задачи сводится к определению членов канонических уравнений (10.21) по формулам (10.23), решению уравнений (10.21) и определению коэффициентов Далее определяются функции прогибов по формуле (10.19), нагрузки на арки ра [см. формулу (10.7)] и консоль рк [см. формулу (10.8)].

Напряжения в элементах арочной плотины. При комплексном методе расчета арочных плотин устанавливают значения нагрузок, воспринимаемых арочными ра(у) и консольными рк{у) элементами. Далее производят расчет напряжений в элементах плотины на их нагрузку.

Расчет напряжений в арочных элементах изложен в п. 9.6. При этом в качестве нагрузки, действующей на арки р(у), принимается нагрузка р(у).

При расчете консольных элементов обычно выделяют элемент единичной ширины, равной 1 м, на которой действует часть гидростатического давлениа рк(у) и собственный вес сооружения. Расчет напряжений производится по известной формуле внецентренного сжатия для ряда расчетных сечений, назначаемых по высоте плотины.

Напряжения в консольном направлении для плотины, упруго защемленной в основании, характеризуются следующим.

На верховой грани в верхней части плотины (примерно 2/3 ее высоты) напряжения сжимающие, в нижней части растягивающие. Растягивающие напряжения непосредственно у места заделки плотины в основание могут быть значительными и весьма неблагоприятными для работы сопряжения плотины с основанием (отрыв цементационной завесы и т. п.). Для погашения опасных растягивающих напряжений можно устраивать нависание профиля плотины в сторону верхнего бьефа (подрезку профиля плотины в нижней части), шов надрез или сплошной шов по подошве плотины.

При появлении трещин у подошвы плотины обычно увеличивается дефор мативность консольных элементов, что приводит к большему вовлечению в работу арочных элементов. В этом проявляется пространственный характер работы арочных плотин и их приспособляемость к действующим нагрузкам.

На низовой грани консоли в нижней ее части напряжения сжимающие (с максимумом у основания плотины), в верхней части могут появиться растягивающие напряжения. Повидимому, растягивающие напряжения на низовой грани плотины менее опасны для ее работы и некоторые их значения, видимо, можно допускать при условии проверки напряженного состояния сооружения с учетом ширины раскрытия трещин в плотине.

При поэтапном возведении и замоноличивании арочных плотин следует учитывать характер нагрузки от собственного веса плотины. Например, для случая, показанного на рис. 10.9, собственный вес столбов второго яруса будет, восприниматься омоноличенной оболочкой плотины первого яруса. Расчет напряжений в плотине от действия собственного веса в этом случае производится следующим образом.

На первом этапе подсчитываются напряжения в консоли от веса столбов первого яруса стк. На втором этапе рассматривается замоноличенное тело плотины первого яруса, на гребне которой прикладывается нагрузка от собственного веса лежащих выше столбов. От указанной нагрузки в плотине возникнут напряжения в вертикальной <т"к и горизонтальной ст"а плоскостях.

Суммарные напряжения в нижней части плотины от действия собственного веса с учетом поэтапности возведения сооружения будут равны: для консоли tf, + ст"к, для арки аV


Таким образом, при принятом методе расчета температурные напряжения в арочной плотине представляются:


Данная запись дифференциального уравнения аналогична исходному выражению, описывающему работу арочной плотины на гидростатическую нагрузку [см. формулу (10.9)], при этом роль нагрузки выполняет температурный член р/у), который условно может быть назван температурной нагрузкой.

Решение данной задачи описано выше. Здесь приводится сводка основных формул расчета для случая жесткого защемления плотины по основанию:


Анализ характера работы арочных плотин. Работа арочной плотины может быть проанализирована на основе представления ее в виде системы арочных и консольных элементов и характера распределения нагрузки между ними. Характеры распределения нагрузки или доли нагрузки, воспринимаемые арочными и консольными элементами, зависят от соотношения их жесткостей. При этом, чем выше относительная жесткость элемента, тем большая доля нагрузки будет на него приходиться.

В арочных плотинах, сооружаемых в узких ущельях, арки, перекрывающие небольшие пролеты, являются более жесткими по сравнению с вертикальными консольными элементами, поэтому основная доля нагрузки будет восприниматься арками (рис. 10.17, а). В узких створах расчет арочных плотин с определенной степенью точности выполняют по методу чистой арки.

В широких ущельях, наоборот, арки, перекрывающие большие пролеты, являются весьма податливыми и менее жесткими, чем консоли, поэтому в широких створах основная доля нагрузки приходится на консольные элементы (рис. 10.17,в), которые в этом случае работают по типу гравитационных плотин. Это и заставляет значительно увеличивать толщину сооружения. Именно этим объясняется ограничение относительной ширины каньона (n=L/H<3), благоприятного для строительства арочных плотин с упругим защемлением сооружения по контуру. Повидимому, для того, чтобы добиться более благопри


Устройство швов существенно увеличивает податливость консоли за счет возможности ее поворота в опорном сечении при шарнирном шве или перемещения и поворота при скользящем шве (рис. 10.18).

Указанные деформации консоли зависят от сил трения, которые формируются в шве, и могут быть ограничены путем создания специальных упоров в фундаментном массиве (рис. 10.18, б); при этом получаются различные характеры распределения нагрузки между арочными и консольными элементами плотины (рис. 10.18, в).

Таким образом, в результате формирования различных условий работы шва можно регулировать характер распределения нагрузки и, следовательно, загрузку элементов плотины.

Аналогичный эффект может быть получен и путем устройства шванадреза в нижней части сооружения. Устраивая шовнадрез определенной глубины, можно добиться определенного ослабления консоли и желательного характера распределения нагрузки между арочными и консольными элементами. Однако с помощью шарнирного шва или шванадреза нельзя добиться полного использования работоспособности элементов арочной плотины. Действительно, с помощью указанных швов можно осуществить необходимую загрузку верхних арок, при этом нижние арки оказываются практически незагруженными. Для загрузки нижних арок необходимо обеспечить их перемещение [см. формулу (10.7)], что достигается лишь с помощью скользящего шва (см. рис. 10.18, в).

В арочной плотине со скользящим швом и определенными значениями фения в нем можно добиться наиболее полного использования работоспособности арочных элементов и, следовательно, получить экономичное решение плотины.

Существуют различные возможности регулирования напряженного состояния арочных плотин с помощью конструктивных и технологических мероприятий (см. п. 10.5).

Гидротехнические сооружения. Часть 1. Учебник для вузов. - Москва: Издательство Ассоциации строительных вузов, 2008. - 576 с.

на главную