ИНЖЕНЕРНО-ГЕОЛОГИЧЕСКИЕ СВОЙСТВА НЕСКАЛЬНЫХ ГРУНТОВ

Нескальные основания (песчаные, глинистые) имеют по сравнению со скальными и полускальными существенно более низкое сопротивление сдвигу и большую деформируемость, что приводит к необходимости строить плотины более распластанного профиля, а следовательно, и более дорогие. В силу сказанного бетонные плотины глухими строить нет смысла, т.к. дешевле построить грунтовую глухую плотину (гл. 1113). Если река маловодная, то эксплуатационные расходы можно сбросить через береговые водосбросы (гл. 15). Если же река многоводна (расчетные паводковые расходы достигают нескольких тысяч мЗ/с), то пропустить эти расходы через береговые водосбросы сложно, вследствие чего строят водосливную бетонную плотину. Именно такие плотины в составе гидроузлов построены на р. Волга, Днепр и т. д.


Грунты представляют собой совокупность твердых частиц, пространство (поры) между которыми полностью или частично заполнено водой. Одной из основных характеристик грунта, которая во многом определяет их свойства, является гранулометрический (зерновой) состав [207]. Нижние границы гранулометрических составов фунтов показаны на рис. 7.1. Название отдельных фракций грунтов зависит также и от состояния поверхности частиц. Мелкозернистыми называют частицы диаметром d<2 мм, крупнообломочными (крупнозернистыми) частицы с d>2 мм. Если крупнообломочные частицы имеют окатанную поверхность, их называют гравийногалечниковыми и валунными, а если они имеют неокатанную (угловатую) поверхность соответственно дресвяными, щебенистыми или рваным камнем.

Часто основание плотины бывает представлено разнозернистыми грунтами, представляющими смесь мелко и крупнозернистых фракций. Среди разнозернистых грунтов моренные грунты или материал конуса выноса имеют глинистые фракции. При отсутствии глинистых фракций образуются сыпучие крупнообломочные грунты: песчаногравийные, гравийногалечниковые, пес чаногравийногалечниковые. Горная масса также крупнообломочный грунт продукт деятельности человека, обычно не встречается как основание, но часто используется в грунтовых конструкциях (в грунтовых плотинах и насыпях другого назначения).

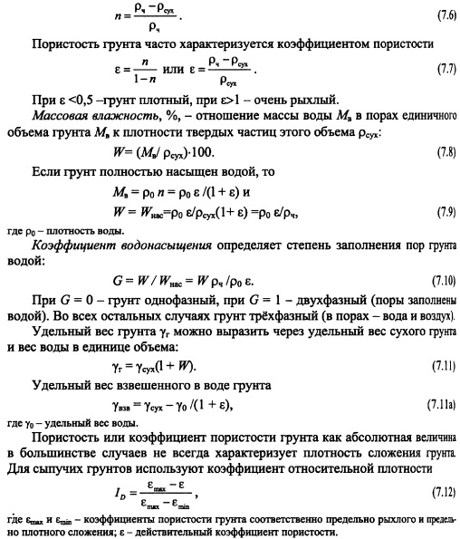
Разнозернистостъ грунта устанавливается коэффициентом разнозернисто стн (неоднородности)

Разнозернистость может устанавливаться и по другим характерным диаметрам, в этом случае коэффициент будет иметь соответствующие индексы.


Принято считать, что если ц < 3, то грунт однородный, если т>3, то неоднородный. Все сыпучие грунты при отсыпке (в дренажные сооружения или в тело плотины) расслаиваются, но расслоением пренебрегают, если <10. Песчаные фунты на Волге и Днепре однородные (л = 23). Гравийногалечниковые грунты обычно имеют 100-200 и более.

При отсыпке сыпучего грунта в воду (или камня под воду), однородным можно считать грунт с п < 2.53. так как вода очень сильно усиляет сегрегацию за счёт действия закона Стокса, когда частицы разных размеров осаждаются с разной скоростью.

Мелкозернистые грунты, которые в гранулометрическом составе имеют глинистые частицы (d<0,005 мм) называют глинистыми; к ним относят глины, суглинки и супеси. Тип глинистых грунтов (по В.В. Охотину) можно установить по треугольнику Фере (рис. 7.2). Но этот способ оценки грунта недостаточно точен. Обычно используют оценку по числу пластичности грунта W разности между важностью на пределе текучести Wj и влажностью на пределе раскатывания Ур. Эти пределы характеризуют глинистый грунт на границе перехода от пластического состояния к текучему и к твердому.

Имеются предложения оценивать число пластичности только на основании №т как более точно определяемой величины.


Каждая из этих классификаций имеет достоинства и недостатки и может использоваться как самостоятельно, так и дополняя друг друга. Классификация по гранулометрическому составу позволяет быстро оценить тип грунта при отсутствии данных о числе пластичности. Оценка границы текучести по формуле (7.3) позволяет определить наличие органических примесей в грунте еще до проведения соответствующих экспериментов.

Для численной оценки консистенции мелкозернистых грунтов введен показатель консистенции глинистых грунтов


Глинистые грунты, находящиеся в начальной стадии формирования, часто называют илами. Они обычно содержат органические вещества. В соответствии с числом пластичности илы, так же как и глинистые грунты, делятся на супесчаные, суглинистые и глинистые. Отличительной особенностью илов является малая плотность сложения, влажность илов превышает влажность на пределе текучести, т.е. 4>1. Илы обладают структурной прочностью, и если эти связи разрушить, они переходят в текучее состояние.

Другой разновидностью глинистых грунтов являются лессовые грунты грунты чаще всего эолового происхождения с преобладающим количеством пылеватых фракций. Лессовые грунты обычно имеют коэффициент водонасы щения значительно ниже 1, а пористость выше 50%. Лессовые грунты оснований обладают фильтрационной анизотропией (в вертикальном направлении коэффициент фильтрации существенно выше, чем в горизонтальном) и характеризуются просадкой при замочке, особенно при нагрузках больших, чем от собственного веса.

Форма частиц влияет на многие свойства мелкозернистых грунтов: на взаимодействие минералов с водой и на плотность грунта (следовательно, и на пористость и прочность). Одним из критериев оценки формы частиц является отношение их характерных размеров. Количественно форму устанавливают только для крупнозернистых грунтов.


Минералогический состав грунта в совокупности с гранулометрическим определяют свойства грунтов. Основные соединения, образующие минералы, это кремнезем Si02, глинозем А120з, окись железа Fe203, а также окислы MgO, СаО, Na20, К20. По минералогическому составу в грунтах различают фракции, представленные первичными или вторичными минералами. Первичными минералами являются обломки скальных пород, обычно это крупнозернистые фракции. Фракции песка (0,05< d <2 мм) и пыли (0,005< d <0,05 мм) также представлены первичными минералами (кварцем, но могут встречаться и другие). Вторичные минералы обычно образуют глинистые фракции.

Вторичные минералы, образующие глинистые частицы, делятся на несколько групп: каолининовые, галлуазитовые, монтмориллонитовые и др. Глинистый грунт содержит не только глинистые частицы, но и более крупные (d>0,005 мм). Особенности групп вторичных минералов проявляются, прежде всего, в их взаимодействии с водой. Так, монтмориллонит склонен к набуханию, галлуазит характеризуется отсутствием впитывающей способности, даже если перед этим вода из него была удалена нагреванием; каолинит не склонен к набуханию.

Плотность частиц грунта рч одно из основных свойств грунтов отношение массы твердых частиц (сухого грунта) к объему твердой части этого грунта. Плотность частиц грунта зависит только от минералогического состава и обычно изменяется в довольно узком интервале от 2,65 до 2,77 г/см3. В расчетах используется удельный вес частиц грунта уч = рч g , где g ускорение свободного падения.

Плотность сложения сухого грунта рсух отношение массы твердых частиц грунта к объему, занимаемому этим грунтом. Наряду с плотностью сложения сухого грунта р используется удельный вес сухого грунта усу = pcyxg Широко используется плотность грунта рг, равная отношению массы грунта, включая массу воды в порах, к занимаемому этим грунтом объему. В расчетах используется удельный вес грунта уг = prg.

Пористость важнейшее исходное свойство грунта объем пор в единице объема грунта в относительных единицах


Оценка прочности грунтов оснований чаще всего осуществляется на основе условия прочности Кулона Мора


Разрушение грунта согласно условию (7.13) происходит, когда угол отклонения 6 равнодействующей от нормали к площадке сдвига достигает угла (р. Более подробно о прочности грунтов см. в гл. 11. Значения <р и с для предварительных расчетов даны в табл. 7.1.


Глинистые грунты относятся к грунтам четвертичных отложений при содержании растительных остатков не более 5% при условии полного заполнения пор водой (степень влажности G>0,8).

Данные табл. 7.1 не распространяются на глинистые грунты текучей консистен

Характеристики сопротивления сдвигу грунта делятся на нормативные и расчетные. Нормативные характеристики среднестатистические значения, установленные на основе лабораторных и полевых экспериментов. Расчетные характеристики грунтов определяются по формуле


Эти величины регламентируются ГОСТ 2052275. При этом расчетные значения не могут быть ниже среднеминимальных.

Гидротехнические сооружения. Часть 1. Учебник для вузов. - Москва: Издательство Ассоциации строительных вузов, 2008. - 576 с.

на главную