ОБЩИЕ УКАЗАНИЯ ПО РАСЧЕТУ УСТАНОВОК С ГАЗОВЫМИ ИНФРАКРАСНЫМИ ИЗЛУЧАТЕЛЯМИ

Расчет и проектирование тепловых установок с газовыми горелками инфракрасного излучения могут выполняться в следующей последовательности.

1. Определяются основные теплотехнические и технологические параметры установки (температура нагрева обрабатываемых материалов, скорость технологического процесса, масса материала, его физико-химические свойства — поглощение, отражение и пропускание инфракрасных лучей, селективность, химико-биологические реакции). При отсутствии этих данных должны быть произведены экспериментальные исследования и испытания опытной установки.

2. Производится тепловой расчет установки.

3. Определяются количество излучателей и их расстановка.

4. Выполняются расчет и проектирование тепловой камеры, коммуникационных трубопроводов, вентиляции, автоматики безопасности и регулирования, системы зажигания, выбор контрольно-измерительных приборов. В отдельных случаях проектируется система пожаротушения.

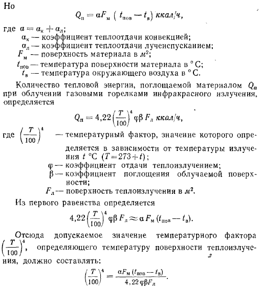
Теплопроизводительность установки может определяться по формуле



Возможность регулирования теплового процесса имеет важное значение, когда необходима переменная интенсивность облучения.

Потери тепла Qflr, Qi, Q2, Qa и к.п.д. зависят от способа нагрева материала, конструктивного выполнения и от основных технических параметров установки. Это относится прежде всего к скорости сушки или нагрева (время сушки и нагрева). Скорость процесса должна быть наибольшей, так как она оказывает влияние на потерю тепла, а тем самым и на общую эффективность работы установки.

Например, при слишком долгом нагреве, обусловленном неудачной конструкцией сушильного туннеля (значительная толщина слоя, слишком большие куски, материал сложной формы с тепловыми тенями, неудачное размещение материала в сушильном туннеле, не позволяющее получить хорошее облучение, относительное движение кусков, неорганизованное перекатывание и т. д.), повышается температура отходящих газов, понижается к. п. д. топки г)т и увеличиваются потери тепла (Qi и Q2).

Продукты горения (дымовые газы) уносят значительное количество тепла из рабочего пространства камеры. Поэтому необходимо использовать их теплосодержание.

Если известны количество и состав продуктов горения, а также их температура при выходе из рабочего пространства печи, то потери тепла могут быть вычислены по следующей формуле:


Потери тепла через стены рабочего пространства камеры зависят от температуры внутри камеры, толщины и коэффициента теплопроводности стен. Хорошей изоляцией стен камеры эта потеря может быть значительно уменьшена. Потери тепла через стены камеры определяют по формуле



Потерю тепла в камерах через отверстие, закрытое металлическими дверцами, рассчитывают по приведенной ранее формуле, но вместо коэффициента Ф используют коэффициент

Если имеются двойные дверцы, этот коэффициент уменьшается вдвое.

Потери на аккумуляцию тепла стенкой имеют большое значение для периодически действующих камер.

Если период работы камер равен т, то


Полученные результаты уточняют согласно ориентировочным величинам оптимальной тепловой нагрузки, которые относят к единице поверхности (обычно к поверхности транспортного устройства). Эти величины зависят от результативной температуры в туннеле над нагреваемым слоем, от температуры нагреваемого материала и от количества используемого тепла. Величины тепловой нагрузки подразделены на пять групп (табл. 22).



Далее необходимо распределить инфракрасные излучатели по камере.

Очень важно добиться равномерного распределения температур с учетом конфигурации деталей, особенно в поперечном сечении камеры. В продольном сечении (по оси камеры) излучатели размещаются в соответствии с температурной или тепловой кривой. Распределение температур влияет на общую тепловую нагрузку излучателей и на производительность установки.


Предположим, что в поперечном сечении туннеля (рис. 84) размещено 5 горелок инфракрасного излучения, которые для простоты будем считать пятью источниками теплового излучателя малой поверхности Аи А2, .., А5. Необходимо, чтобы в любом месте ленты транспортера сохранялась температура, соответствующая количеству поглощенного в том же месте тепла. Сумму излучения в любом месте транспортера находим по формуле


Количество энергии, излученное за 1 сек единицей поверхности плоского излучения (1 см2) в пространство полусферы над излучателем, называется суммарным излучением (лучистый поток, эмиссия. Количество лучистой энергии, излученное за 1 сек единицей поверхности в перпендикулярном направлении, называется излучением I. По закону Ламберта излучение в направлении под углом а к нормали равно i = cos3a, при этом интенсивность его понижается как функция квадрата расстояния.

Если графически изобразить отношение 0 в различных местах поперечного сечения туннеля, то получится кривая температурной неравномерности. На рис. 85 приведены кривые температурной неравномерности для различных соотношений расстояния между излучателями и высотой их установки.



Размещение излучателей по продольной оси туннеля производится в соответствии с приведенными ниже рекомендациями. Берется туннель, в котором тепловую нагрузку Q необходимо распределить по оси туннеля в соответствии с температурной кривой А (рис. 89).


Корректируя эту кривую кривой В, выражающей потерю тепла ограждающими стенками туннеля, и кривой D уноса тепла транспортером, получим результирующую температурную кривую Е. Площадь под кривой Е разделяется на десять поясов, соответствующих длине туннеля. Тепловая нагрузка распределяется на излучатели в соответствии с величиной площадей отдельных поясов. Очень важно правильно распределить тепловую нагрузку между нижней и верхней частями туннеля, потому что температурная кривая является результирующей как для нижних, так и для верхних рядов горелок. Этим заканчивается в общем виде тепловой расчет установки и размещение излучателей. После этого можно приступить к конструктивной разработке тепловой камеры и всего ее оснащения (четвертая стадия).


Конструктивно тепловая установка обычно состоит из отдельных частей с двойными металлическими стенками, теплоизолированными шлако- или стекловатой. Инфракрасные излучатели, вмонтируемые в потолок туннели, устанавливают так, чтобы они не подвергались нагреву теплом отходящих продуктов сгорания. Тепловая изоляция должна отстоять примерно на 1—2 см от вертикальных стенок корпуса излучателя.

При проектировании многих видов лучистой сушки или нагрева до расчетной температуры внутри туннеля 350° С в качестве типовой камеры (туннеля ) может служить камера с газовыми горелками инфракрасного излучения, показанная на рис. 90.

Стены туннеля изготовляются из стальных листов так, что получаются два туннеля — внешний и внутренний. По внутреннему туннелю движется сплошная лента транспортера или лента из сетки. Нижняя часть транспортера проходит под полом внутреннего туннеля. Лента транспортера движется со скоростью, зависящей от длины туннеля и количества материала для сушки. В некоторых случаях при сушке сельскохозяйственных продуктов необходимо, чтобы в начале туннеля была более низкая температура, чем в последующей части, где материал высушивается до требуемого содержания влаги. Тепловая нагрузка горелок должна соответствовать этим требованиям. В пространстве между туннелями размещены горелки инфракрасного излучения с пористой керамикой и трубки рекуператора. Нижние горелки, которые также могут быть с пористой керамикой, передают тепло полу туннеля, который нагревается до температуры 200— 350° С и становится источником теплового излучения. Если же транспортер сетчатый и пол внутреннего туннеля отсутствует, то эти горелки облучают непосредственно материал или изделия снизу и, кроме того, нагревают их также поднимающимися отходящими продуктами сгорания.

В верху камеры (туннеля) в пространстве между туннелями находятся трубки рекуператора, в которых предварительно нагревается воздух, подаваемый во внутренний туннель. Этот воздух проходит через слой материала, насыщается влагой и уносит испарения через отверстия в верхнюю часть туннеля. В верху туннеля находятся горелки с пористой керамикой, которые размещаются в шахматном порядке по длине туннеля и работают как потолочные излучатели.

Горелки подвешены так, что их лучистая энергия направлена либо на потолок внутреннего туннеля, который становится черным излучателем, либо непосредственно на материал, подвергающийся тепловой обработке. В этом случае отодвигаются соответствующие заслонки на внутреннем туннеле.

Такое устройство позволяет наряду с производственными тепловыми процессами производить экспериментальные исследования по определению оптимальных режимов тепловой обработки различных материалов в различных спектрах излучения. Отходящие продукты сгорания после смешения с испарениями из сушильного пространства проходят по каналу в дымоотводящую трубу. Материал для сушки подается в туннель из бункера, расположенного перед туннелем; толщину материала можно регулировать до требуемой величины. В торцах туннеля размещены смесители для инфракрасных излучателей. Весь туннель теплоизолирован.

А. И. БОГОМОЛОВ, Д. Я. ВИГДОРЧИК. М. А. МАВВСКИЙ: ГАЗОВЫЕ ГОРЕЛКИ ИНФРАКРАСНОГО ИЗЛУЧЕНИЯ И ИХ ПРИМЕНЕНИЕ

на главную