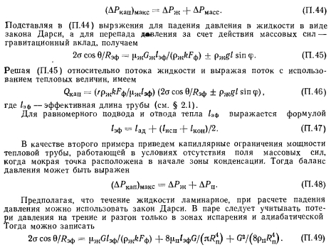
ОГРАНИЧЕНИЯ ПЕРЕНОСИМОЙ МОЩНОСТИВязкостный предел переносимой мощности характерен для длинных тепловых труб при весьма низких давлениях пара. Буссе [8] получил следующую зависимость для расчета этого предела: ![]() Ниже этой границы в тепловой трубе могут иметь место вязкостные ограничения мощности трубы, выше — звуковой предел. Звуковой предел переносимой мощности достигается в тепловых трубах при давлении пара от десятых долей атм и ниже. Для расчета звукового предела относительно коротких тепловых труб (/исп/dlO) можно использовать приближенную формулу Леви [9] в виде ![]() При этом скорость звука в паре определяется по параметрам в начале зоны испарения из работы [4]: ![]() ![]() Записывая каждое слагаемое потерь давления в паре и жидкости с использованием величины теплопереноса Q в тепловой трубе и подставляя их в уравнение (П.43), решают его относительно Q. При Q заметно ниже звукового предела для данной температуры можно использовать расчетные зависимости для определения перепада давления в паре, полученные для несжимаемого потока. Если значение Q близко к Q3B (Q>0,9Q3B), то расчет перепада давления в паре следует вести с учетом сжимаемости потока. Для ряда конкретных расчетов мощности тепловых труб можно сделать упрощения и уравнение (П.43) решить аналитически. В качестве первого примера рассмотрим тепловые трубы с низким тепло- переносом, когда падением давления в паре можно пренебречь по сравнению с другими составляющими. Баланс давления имеет вид ![]() ![]() При расчете мощности тепловых труб, для которых Q сравнимо с Q3B, а мокрая точка находится в произвольном месте зоны конденсации, целесообразно использовать численные расчеты на ЭВМ. Пример программы для. расчета, составленной авторами, приведен ниже. Ивановский М. Н., Сорокин В. П., Ягодкин И. В. Физические основы тепловых труб.—М.: Атомиздат, 1978 |
|