листовой лоток

ВЫБОР ПЛАВКИХ ПРЕДОХРАНИТЕЛЕЙ, АВТОМАТОВ И СЕЧЕНИЯ ПРОВОДОВ И КАБЕЛЕЙ ПО ДОПУСТИМОМУ НАГРЕВУ

При коротком замыкании или значительной перегрузке электрическая проводка должна быть автоматически отключена, в противном случае может воспламениться изоляция проводов, что приведет к пожару. Для автоматического отключения проводки при превышении установленных значений силы тока предназначены аппараты защиты. В сельском хозяйстве для этой цели часто применяют плавкие предохранители, устройство которых чрезвычайно просто (см. гл. 9). В фарфоровом корпусе помещены проводники небольшого сечения — плавкие вставки, включаемые последовательно в каждый фазный провод линии. Если ток линии возрастает сверх допустимого, то плавкая вставка перегорит, отключив цепь раньше, чем температура защищаемых ею проводов станет недопустимо высокой.

В сельских сетях низкого напряжения для внутренней установки применяют предохранители двух типов: пробочные и трубчатые. Их номинальные токи в амперах нормированы по следующей шкале: 4, 6, 15, 20, 25, 35, 50, 60, 80, 100, 125, 160, 200, 225, 260, 300.

Предохранители устанавливают во всех местах, где сечение проводника по направлению к местам потребления энергии уменьшается, а также на вводах в здания и головных участках сети. Чтобы при аварии перегорел только ближайший к месту повреждения предохранитель, номинальный ток плавкой вставки каждого последующего от источника питания предохранителя должен быть по крайней мере на одну ступень меньше, чем предыдущего.

Плавкий предохранитель обычного типа представляет собой весьма несовершенный аппарат. Продолжительность перегорания его плавкой вставки зависит от тока перегрузки. При токах, в 2,5 раза превышающих номинальный, новая плавкая вставка перегорает сравнительно быстро (через 8... 10 с). Токи, большие номинального в 1,5 раза, вставка выдерживает не менее 1 ч, а в 1,2...1,3 раза — неопределенно продолжительное время. Уменьшить эти величины и выполнить новую плавкую вставку так, чтобы она перегорела при меньших перегрузках, нельзя. Дело в том, что со временем плавкая вставка окисляется, стареет и перегорает при токах, меньших, чем новая, и может перегореть при номинальном токе или даже при значениях тока, меньших номинального.

Пусковой ток короткозамкнутых асинхронных двигателей, применяющихся для привода сельскохозяйственных потребителей, в 5...7 раз превышает номинальный. Продолжительность пуска таких двигателей достигает 5... 10 с и более. Если выбрать плавкую вставку по номинальному току двигателя, то при пуске она мгновенно перегорит. Поэтому приходится превышать номинальный ток плавкой вставки, что приводит к увеличению сечения соответствующих ей проводов.

При защите проводов и кабелей плавкими предохранителями (кроме кабелей, проложенных в земле) расчет электрической сети начинают с выбора плавкой вставки. Ее выбирают по следующим правилам.

Для предохранителей обычного типа, защищающих ответвления к короткозамкнутым асинхронным двигателям с нормальными условиями работы (редкие пуски, продолжительность разбега 5...10с), а = 2,5.
При защите двигателей с тяжелыми условиями работы (частые пуски, продолжительность разбега до 40 с) а = 1,6...2,0.

Максимальный ток в цепи с одним двигателем равен его пусковому току. В каталогах обычно приводят кратность пускового тока двигателя к. Тогда максимальный ток в цепи

Очевидно, что для потребителей с небольшими пусковыми токами (асинхронные двигатели с фазным ротором) почти всегда большее значение тока плавкой вставки можно получить по правилу 1 из выражения (5.25).

Для потребителей, пусковой ток которых практически равен рабочему (осветительные установки, тепловые потребители), ток плавкой вставки, определенный по правилу 1, также всегда больше тока, найденного по правилу 2.

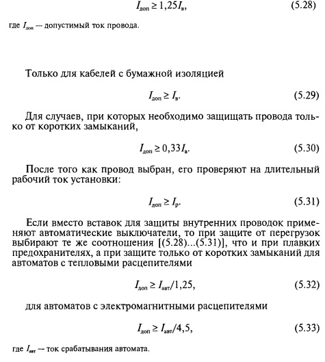
Определив номинальный ток плавкой вставки, выбирают соответствующее ему сечение провода в зависимости от того, будет он защищен плавкой вставкой только от коротких замыканий или также и от перегрузок. По правилам устройства электроустановок от перегрузок нужно защищать осветительные сети в жилых и общественных зданиях, торговых и служебно-бытовых помещениях промышленных предприятий, а также в пожаро- и взрывоопасных зонах. Сети любого назначения, выполненные проводами с горючей оболочкой, при открытой прокладке необходимо также защищать от перегрузок. Это относится к сетям любого типа во взрывоопасных помещениях. В перечисленных случаях необходимо выбрать такое сечение, чтобы было соблюдено следующее соотношение:

Выбрав сечение провода, его также проверяют по формуле (5.31).

И. А. Будзко, Т. Б. Лещинская, В. И. Сукманов, Электроснабжение сельского хозяйства, М., Колос, 2000

на главную