ПРОСТЕЙШИЕ ВЕРОЯТНОСТНО-СТАТИСТИЧЕСКИЕ МОДЕЛИ ОПРЕДЕЛЕНИЯ РАСЧЕТНЫХ НАГРУЗОК

С течением времени по различным причинам непрерывно изменяются потребляемые электроприемниками активные и реактивные мощности. Отдельные приемники включаются и отключаются в соответствии с технологическим режимом работы предприятий, укладом жизни населения, изменением естественной освещенности. В зависимости от особенностей конкретного производственного процесса могут меняться механические нагрузки на валу электродвигателей. Вследствие различных факторов не остается постоянным напряжение на зажимах приемников. Изменяются число присоединенных к сети приемников и их мощность. Поэтому в каждый момент или период времени электрическая нагрузка представляет собой случайную, или, точнее, неопределенную, величину, значение которой теми или другими методами можно предсказать с достаточной для практических целей точностью.

На первых этапах электрификации сельского хозяйства электроснабжение сельскохозяйственных потребителей осуществлялось главным образом от малочисленных электростанций небольшой мощности и затраты на электрификацию были сравнительно невелики. Соответственно упрощенными были и методы определения расчетных нагрузок. Их значения обычно принимались по нормативам, которым, как правило, недоставало статистического обоснования.

По мере развития сельской электрификации основным источником электроснабжения сельских районов стали районные энергосистемы. Общая протяженность сельских электрических сетей превысила 2,2 млн км. Таким образом, резко возросло применение технических решений, выбираемых по данным о расчетных нагрузках, увеличились затраты на системы электроснабжения и соответственно требования к точности определения нагрузок. Эта точность может быть повышена путем создания адекватных математических моделей процесса изменения нагрузок во времени и достаточно полного информационного обеспечения этих моделей.

В сельскохозяйственной электроэнергетике, как и в других отраслях народного хозяйства, широко применяют вероятностно-статистические методы определения расчетных нагрузок. Реальный процесс изменения электрических нагрузок в общем случае рассматривают как нестационарный случайный процесс, в котором можно различить повторяющиеся суточные, недельные и годовые циклы. В свою очередь, изменение нагрузок в течение каждого цикла также считают нестационарным случайным процессом, который, однако, в отдельные периоды можно представить как стационарный. Такими периодами, например, являются часы максимальных и минимальных нагрузок суточного графика, рассматриваемого как одну из реализаций случайного процесса. Указанные положения легли в основу ряда простых, но достаточно надежных вероятностно-статистических моделей, используемых для определения расчетных значений электрических нагрузок.

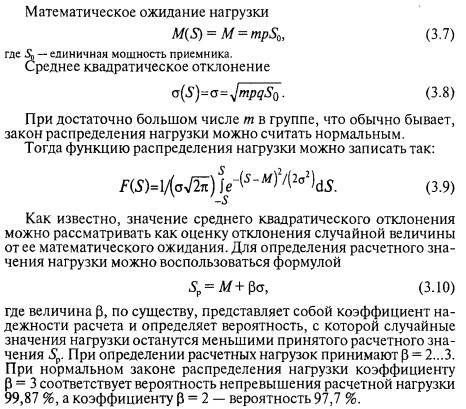
Пусть, например, требуется определить максимальную нагрузку сельской электрической линии, к которой присоединена группа электроприемников равной мощности, имеющих одну и ту же вероятность включения каждого из них в часы максимальной нагрузки. При достаточно большом числе наблюдений эта вероятность равна отношению времени t1, в течение которого электроприемник включен в часы максимальной нагрузки, к общему времени максимальной нагрузки t p = t1/t.

При взаимной независимости отдельных приемников и одинаковой вероятности их включения распределение числа включенных приемников является биномиальным. Если к линии присоединено m приемников, то вероятность включения n из них составляет

Ранее была определена расчетная нагрузка линии, считая известными в часы максимальной нагрузки число присоединенных к линии электроприемников и вероятность включения каждого из них. Возможен и несколько иной подход к задаче, основанный непосредственно на обработке суточных графиков нагрузки.

Вновь будем считать стационарными процессы изменения нагрузок в период вечернего (или дневного) максимума. Пусть известны результаты п измерений нагрузок в вечерние (дневные) часы ряда суток одного и того же сезона. Обычно эти результаты представляют в виде ряда последовательных значений нагрузки, осредненных за соответствующие получасовые интервалы.

И. А. Будзко, Т. Б. Лещинская, В. И. Сукманов, Электроснабжение сельского хозяйства, М., Колос, 2000

на главную