ЭКОНОМИЧЕСКАЯ ПЛОТНОСТЬ ТОКА И ЭКОНОМИЧЕСКИЕ ИНТЕРВАЛЫ НАГРУЗКИ

Себестоимость передачи электрической энергии (годовые эксплуатационные расходы) складывается из следующих составляющих.

Стоимость потерь энергии в проводах электрических линий и трансформаторах. Она зависит от значения годовых потерь A W (см. 5.1.2) и стоимости единицы потерь электроэнергии р.

На значение потерь энергии влияет коэффициент мощности нагрузки. При той же активной мощности ток обратно пропорционален коэффициенту мощности, а потери мощности или энергии обратно пропорциональны квадрату коэффициента мощности:

Следовательно, для уменьшения потерь энергии стремятся повысить коэффициент мощности в сети. Для этого необходимо обеспечить полную загрузку трансформаторов и особенно электродвигателей. В ряде случаев целесообразно включать у потребителей конденсаторы параллельно нагрузке.

Отчисления на амортизацию установки. Они зависят от срока службы линии и ее первоначальной стоимости, т. е. первоначальных капитальных затрат. Отчисления на амортизацию, состоящие из отчислений на реновацию, т. е. полное возмещение основных фондов и капитальный ремонт рк в процентах от первоначальной стоимости линии должны быть таковы, чтобы к концу срока службы линии полностью была возвращена ее первоначальная стоимость. Отчисления на амортизацию в процентах от Кл составляют:

Расходы на текущий ремонт линии. Обычно они невелики и в сельских сетях составляют несколько процентов первоначальной стоимости.

Зарплата линейных обходчиков, дежурных на подстанциях, инженерно-технических и административно-хозяйственных работников и др. Обозначим эту составляющую через Зр. Очевидно, что годовые эксплуатационные расходы С на передачу всей электрической энергии W составят:

При проектировании линии важно обеспечить такие условия, чтобы расчетные приведенные затраты на передачу электроэнергии были наименьшими. В значительной степени это зависит от выбранного сечения проводов. Стоимость потерь энергии A W уменьшается с увеличением сечения проводов по закону гиперболы (рис. 5.1).

Первоначальная стоимость линии с увеличением сечения проводов возрастает приблизительно по закону прямой линии. Следовательно, по этому же закону увеличиваются отчисления от первоначальной стоимости (см. рис. 5.1).

Расходы Зр на обслуживание линии практически не зависят от сечения проводов, и поэтому их не рассматривают.

Таким образом, расчетные приведенные затраты на передачу электроэнергии без учета расходов на обслуживание (3—3р) выражают U-образной кривой, являющейся суммой кривой (см. рис. 5.1).

Минимум кривой 3—Зр соответствует наиболее выгодному, или, как его называют, экономическому, сечению проводов линии.

Если провода линии имеют экономическое сечение, то расчетные приведенные затраты на передачу электроэнергии наименьшие и, следовательно, линия спроектирована наиболее правильно.

Строго говоря, при расчете каждой линии нужно определять экономическое сечение проводов, проверяя различные варианты. Однако практически этого не делают. Дело в том, что на кривой З—Зр минимум неясно выражен, так как кривая обычно носит пологий характер. Кроме того, из соображений экономии проводникового металла всегда стремятся брать наименьшие сечения. Рекомендуемые Правилами устройства электроустановок экономические плотности тока для проводов из различных металлов при различном числе часов использования максимума нагрузки приведены в таблице 5.1. При заданной экономической плотности тока экономическое сечение

Таким образом выбирают сечения проводов для линий напряжением 35...220 кВ. Очевидно, что в этом случае расчет проводов сводится к несложным операциям.

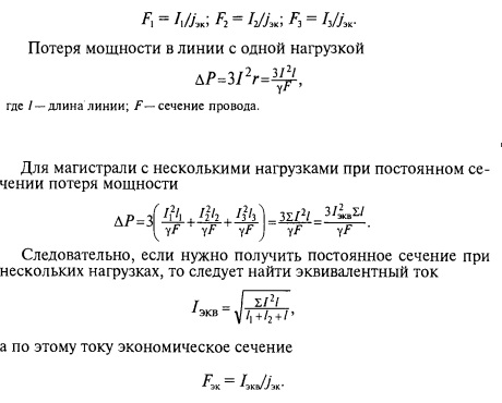
Если линия имеет несколько нагрузок (рис. 5.2), то определить сечение проводов по экономической плотности тока можно, приняв сечения по участкам линии различными либо одинаковыми. В первом случае сечение проводов каждого участка находят по предыдущей формуле для данной экономической плотности тока:

Сооружать линию с одним сечением удобнее, но потери мощности и расход металла в ней несколько больше, чем при ступенчатом изменении сечения.

Сечения проводов в сельских воздушных линиях напряжением 10 кВ можно выбрать одним из трех способов.

1. По экономической плотности тока в соответствии с уравнением (5.5).

2. В соответствии с магистральным принципом построения сетей напряжением 10 кВ, принятым в проектных организациях. При этом магистраль воздушной линии выполняют из сталеалю-миниевых проводов сечением не менее 70 мм2, а отпайки к трансформаторным подстанциям напряжением 10/0,4 кВ — сечением не менее АС35.

3. По экономическим интервалам (или по условию минимума приведенных затрат). Суть этого метода состоит в том, что каждому значению расчетной мощности или тока соответствует провод, имеющий минимальные приведенные затраты.

Зависимости суммарных приведенных затрат от расчетной мощности, нанесенные на одном графике для различных сечений, пересекаются, образуются границы интервалов экономических нагрузок, по которым и выбирают провод.

Провода, выбранные по одному из ранее приведенных способов, могут быть скорректированы затем по требованиям к механической прочности, в соответствии с которыми провода выбирают сталеалюминиевыми сечениями не менее 70 мм2 для магистрали и 35 мм2 для отпаек. Кроме того, в соответствии с требованием обеспечения нормируемых отклонений напряжения у потребителей потери в ВЛ 10 и 0,38 кВ не должны превышать допустимые значения.

В воздушных линиях напряжением 0,38 кВ провода выбирают по экономической плотности тока, равной для сельских электрических сетей 0,5...0,7 А/мм2, и эквивалентному току, полученному по уравнению (5.5). Затем выбранные провода проверяют по допустимой потере напряжения. При этом все участки линий должны выполняться полнофазными с алюминиевыми проводами сечением не менее 50 мм2.

И. А. Будзко, Т. Б. Лещинская, В. И. Сукманов, Электроснабжение сельского хозяйства, М., Колос, 2000

на главную