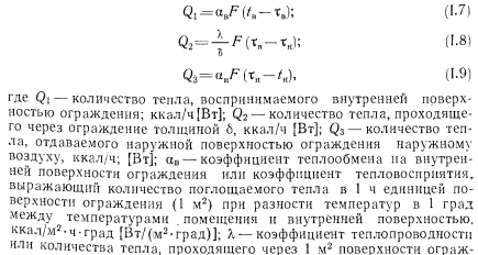
ПРОЦЕССЫ ТЕПЛООБМЕНАВ холодное время года, когда наружная температура ниже температуры внутреннего воздуха, помещение теряет теплоту через ограждения. Процесс передачи тепла через ограждение является сложным явлением. Но в любом случае в передаче тепла участвуют порознь или в сочетаниях следующие три вида теплообмена: теплопроводность, конвекция и тепловое излучение. Ниже рассмотрены способы передачи тепла через ограждения. Передача тепла теплопроводностью. Теплопроводностью называют молекулярный перепое тепла в сплошной среде, обусловленный наличием градиента температуры. Количество тепла, передаваемого теплопроводностью, определяют по закону Фурье ![]() С увеличением объемной массы материала, его влажности и температуры коэффициент теплопроводности материала возрастает. Передача тепла конвекцией. При конвективном теплообмене теплоотдача происходит одновременно теплопроводностью и конвекцией. Влияние этих процессов на теплоотдачу выражают через коэффициенты пропорциональности (коэффициенты конвекции). Передача тепла конвекцией происходит путем перемещения частиц жидкости или газа. Количество тепла, передаваемого конвекцией, определяется по формуле Ньютона ![]() Конвективный теплообмен в основном зависит от интенсивности движения потока среды. Существенно влияет на теплообмен положение теплоотдающей поверхности (горизонтальное или вертикальное) и направление теплового потока (снизу вверх или сверху вниз). Например, при расположении греющей поверхности вверху и, следовательно, при направлении теплового потока сверху вниз практически ак = 0. Передача тепла излучением. Излучением называется теплообмен, при котором энергия с одного тела на другое передается в результате внутриатомных процессов. Носителем теплового излучения являются электромагнитные волны. Теплообмен излучением может происходить между телами с различной температурой. При одинаковой же температуре все тела находятся в так называемом термодинамическом равновесии. И в этом случае тепло излучается и поглощается лишь при одном условии: приход лучистой энергии равен ее расходу. При теплообмене излучением двух с неодинаковой температурой поверхностей, расположенных параллельно, количество тепла, воспринимаемого поверхностью с меньшей температурой (определяемое по закону Стефана — Больцмана), пропорционально разности четвертых степеней абсолютных температур каждой поверхности: ![]() Величины коэффициентов излучения зависят от цвета поверхности, качества ее обработки и температуры тела. Для абсолютно черного тела (независимо от температуры) значение со = 4,9 ккал/(м2Х Хч-К4) или [5,68 Вт/(м2-К4)]- ![]() Абсолютно черными телами называются такие, которые поглощают всю падающую па них лучистую энергию. Для так называемых серых тел, к которым относится большинство строительных материалов, коэффициент излучения с<с0. Формулу (1.4) для упрощения можно писать аналогично формуле (1.3) ![]() Коэффициент теплопередачи ограждения. Если в одно и то же время измерить температуры воздуха помещения tB, внутренней поверхности ограждения тв, в толще конструкции, наружной поверхности ограждения тп и снаружи ts, то получим кривую распределения температур, изображенную рис. 1.1. Количество тепла, теряемого ограждением, можно определить из следующих выражений: ![]() Из уравнений (1.7), (1.8), (1.9) для температурной разности последовательно находим ![]() Коэффициент теплопередачи характеризует сложный теплообмен, встречающийся в практике. Этот коэффициент выражает процесс передачи тепла через плоскую стенку тремя способами: теплопроводностью конвекцией и лучеиспусканием. Коэффициент тепловосприятия является суммой двух слагаемых ![]() Такой же физический смысл имеет и коэффициент теплоотдачи Сопротивление теплопередаче ограждения. Величина, обратная коэффициенту теплопередачи, называется сопротивлением теплопередаче. Выражают ее формулой ![]() Сопротивление теплопередаче Ro выражает разность температур, необходимую для того, чтобы через единицу поверхности (1 м2) ограждения в единицу времени (1 ч) прошла единица количества тепла. Сопротивление тепловосприятию Rв указывает на разность температур, которая необходима для перехода единицы количества тепла от внутреннего воздуха к единице внутренней поверхности (1 м2) ограждения в единицу времени ( 1ч); т — величина термического сопротивления ограждения — показывает разность температур, требующуюся для перехода единицы количества тепла через толщу ограждения поверхностью 1 м2 в единицу времени (1 ч); RH—сопротивление теплоотдаче — указывает на разность температур, необходимую для перехода единицы количества тепла от единицы наружной поверхности (1 м2) к наружному воздуху в единицу времени (1ч). Термическое сопротивление имеет следующую размерность: град/[ккал/(м2-ч)]; м2 ч-град/тал; г,рад/ (Вт/м2) = м2-град/Вт. Из уравнения (1.13) видно, что термическое сопротивление всего ограждения равно сумме частных термических сопротивлений. Если ограждение состоит из нескольких материальных слоев, то термическое сопротивление его можно найти, пользуясь уравнением ![]() Передача тепла через конструкции с воздушной прослойкой. Воздух обладает очень малым коэффициентом теплопроводности (А, воздуха равна 0,02 ккал/м-ч град) [0,0232 Вт/(м град)]. Коэффициент теплопроводности твердых тел выше, чем у воздуха, поэтому естественно стремление применять воздушные прослойки в строительных конструкциях в качестве тепловой изоляции. Тепло через воздушные прослойки передается теплопроводностью, конвекцией и излучением. Теплопередача через воздушные прослойки зависит от ряда факторов, в частности от толщины воздушных прослоек, их положения (горизонтальные или вертикальные), направления теплового пото-. ка (сверху вниз, снизу вверх). Эксперименты показали, что теплопередача через воздушные прослойки происходит в основном (до 87%) излучением. С уменьшением толщины воздушной прослойки передача через нее тепла теплопроводностью и конвекцией снижается. Сопротивление теплопередаче многослойных конструкций с воздушной прослойкой выражается формулой ![]() Значения термических сопротивлений воздушных прослоек определяют по опытным данным, приведенным в табл. 1.1. ![]() Из табл. 1.1 видно, что теплозащитные свойства воздушных прослоек возрастают с увеличением толщины их лишь до известных пределов. Увеличивать толщину воздушных прослоек при потоке тепла снизу вверх (при отрицательных температурах) больше чем на 50 мм нецелесообразно. При потоке же тепла сверху вниз теплозащитные свойства горизонтальной прослойки при ее толщине больше 150 мм не увеличиваются. Формула для определения потерь тепла через ограждение. Зная коэффициент теплопередачи К или сопротивление теплопередаче R можно определить потери тепла ограждениями ![]() Расчетная внутренняя температура. Внутренняя температура воздуха является одной из основных расчетных величин при проектировании и устройстве систем отопления помещений. Температуру в помещении назначают исходя из санитарно-гигиенических требований, предъявляемых к помещениям для пребывания в них людей и для ведения технологического процесса. Самочувствие и работоспособность человека существенно зависят от факторов, определяющих интенсивность теплообмена между организмом человека и окружающей средой, т. е. от температурных условий в помещении — температуры воздуха tB и температуры внутренних поверхностей ограждений тв, от относительной влажности и подвижности воздушной среды. Температурные условия характеризуются температурой tB и температурой внутренних поверхностей тв. Интенсивность отдачи тепла человеком характеризуется, кроме того, радиационным охлаждением или радиационными условиями — радиационной температурой, размерами и расположением нагретых и охлажденных поверхностей. Радиационную tR или среднюю лучистую температуру определяют по упрощенной формуле, в которой не учитывается степень черноты ограждений: ![]() Интенсивность суммарного лучисто-конвективного теплообмена характеризуется результирующей температурой помещения п, которую для помещений с небольшой подвижностью воздуха определяют по формуле Для обычных помещений п и tR можно принимать равными tB. вязь радиационной температуры с внутренней температурой )ха помещения для жилых зданий можно представить графически (рис. 1.2), используя зависимость tB = f(tR). Площадь на этом графике, ограниченная точками а, б, в, г, представляет зону, в пределах которой обеспечивается комфортное ощущение человека в. жилых помещениях (при соответствующей влажности воздуха). Температурная обстановка в помещении определяется двумя условиями комфортности. ![]() Вследствие сказанного второе условие комфортности ограничивает количество остекленных поверхностей, т. е. интенсивность лучистого теплообмена между человеком и ограждением. Определять tR и необходимо для помещений, имеющих значительные охлажденные поверхности (с большим остеклением) или развитые нагретые поверхности (например, при панельно-лучистом отоплении). При устройстве дежурного отопления, чаще в производственных помещениях, за расчетную внутреннюю температуру принимают + 5° С, имея в виду поддержание этой температуры в нерабочее время (если это необходимо). Расчетная температура наружного воздуха для проектирования систем отопления. Наружная температура зависит от географического положения данной местности. Она изменяется в течение суток, в течение года и но годам. На какую же наружную температуру рассчитывать отопительные устройства? Наблюдения показали, что кратковременные изменения наружной температуры не сказываются на температуре воздуха помещения. Объясняется это способностью ограждающих конструкций аккумулировать тепло. Вследствие этого за расчетную (зимнюю) наружную температуру при проектировании систем центрального отопления принимают, по климатологическим данным, среднюю температуру наиболее холодных пятидневок в данной местности из восьми зим за 50-летний период. Кажущийся достоверным расчет систем отопления на самую низкую наружную температуру, наблюдаемую в данной местности в течение ряда лет, несостоятелен, так как экспериментальные наблюдения показывают, что непродолжительное по времени колебание наружной температуры практически не изменяет внутреннюю температуру отапливаемых помещений. Дроздов В. Ф. Отопление и вентиляция. Отопление. Учебник для строит, вузов. М., «Высш. школа», 1976 |
|